• 文献检索
  • 文档翻译
  • 深度研究
  • 学术资讯
  • Suppr Zotero 插件Zotero 插件
  • 邀请有礼
  • 套餐&价格
  • 历史记录
应用&插件
Suppr Zotero 插件Zotero 插件浏览器插件Mac 客户端Windows 客户端微信小程序
定价
高级版会员购买积分包购买API积分包
服务
文献检索文档翻译深度研究API 文档MCP 服务
关于我们
关于 Suppr公司介绍联系我们用户协议隐私条款
关注我们

Suppr 超能文献

核心技术专利:CN118964589B侵权必究
粤ICP备2023148730 号-1Suppr @ 2026

文献检索

告别复杂PubMed语法,用中文像聊天一样搜索,搜遍4000万医学文献。AI智能推荐,让科研检索更轻松。

立即免费搜索

文件翻译

保留排版,准确专业,支持PDF/Word/PPT等文件格式,支持 12+语言互译。

免费翻译文档

深度研究

AI帮你快速写综述,25分钟生成高质量综述,智能提取关键信息,辅助科研写作。

立即免费体验

FFAR4 激动剂 TUG-891 对载脂蛋白 E 基因敲除小鼠肝脂肪变性的影响。

The Influence of the FFAR4 Agonist TUG-891 on Liver Steatosis in ApoE-Knockout Mice.

机构信息

Department of Pharmacology, Jagiellonian University Medical College, 16 Grzegorzecka Street, 31-531, Krakow, Poland.

Department of Pathomorphology, Jagiellonian University Medical College, 16 Grzegorzecka Street, 31-531, Krakow, Poland.

出版信息

Cardiovasc Drugs Ther. 2024 Aug;38(4):667-678. doi: 10.1007/s10557-023-07430-7. Epub 2023 Jan 27.

DOI:10.1007/s10557-023-07430-7
PMID:36705799
原文链接:https://pmc.ncbi.nlm.nih.gov/articles/PMC11266261/
Abstract

BACKGROUND

Nonalcoholic fatty liver disease (NAFLD) constitutes an independent risk factor for the development of coronary heart disease. Low-grade inflammation has been shown to play an important role in the development of atherosclerosis and NAFLD. Free fatty acid receptor 4 (FFAR4/GPR120), which is involved in damping inflammatory reactions, may represent a promising target for the treatment of inflammatory diseases. Our objective was to evaluate the effect of TUG-891, the synthetic agonist of FFAR4/GPR120, on fatty liver in vivo.

METHODS

The effect of TUG-891 on fatty liver was investigated in apoE mice fed a high-fat diet (HFD), using microscopic, biochemical, molecular, and proteomic methods.

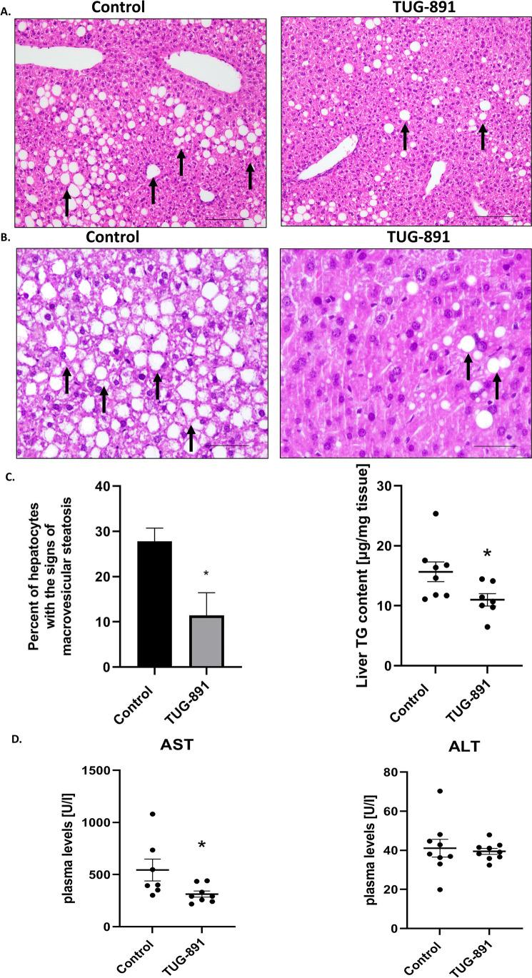
RESULTS

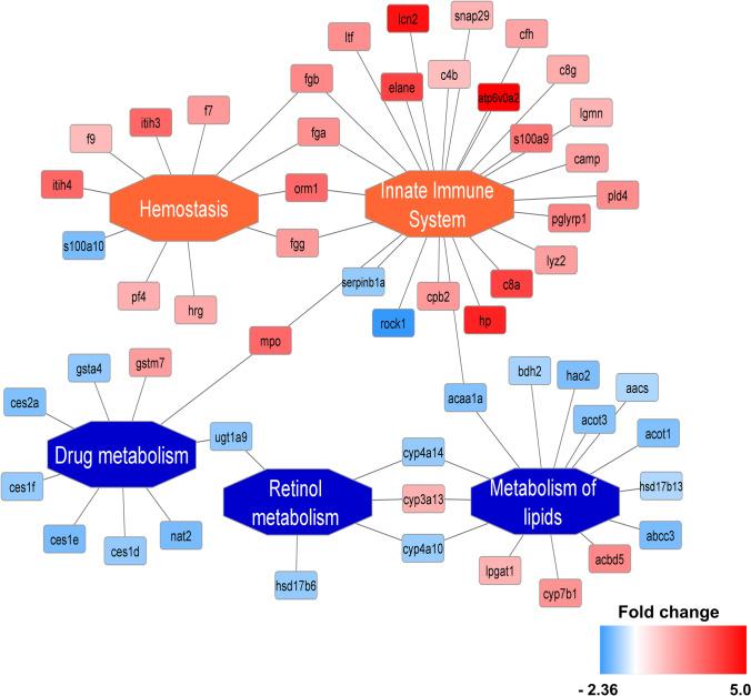
Treatment with TUG-891 inhibited the progression of liver steatosis in apoE mice, as evidenced by histological analysis, and reduced the accumulation of TG in the liver. This action was associated with a decrease in plasma AST levels. TUG-891 decreased the expression of liver genes and proteins involved in de novo lipogenesis (Srebp-1c, Fasn and Scd1) and decreased the expression of genes related to oxidation and uptake (Acox1, Ehhadh, Cd36, Fabp1). Furthermore, TUG-891 modified the levels of selected factors related to glucose metabolism (decreased Glut2, Pdk4 and Pklr, and increased G6pdx).

CONCLUSION

Pharmacological stimulation of FFAR4 may represent a promising lead in the search for drugs that inhibit NAFLD.

摘要

背景

非酒精性脂肪性肝病(NAFLD)是冠心病发展的独立危险因素。低水平炎症在动脉粥样硬化和 NAFLD 的发展中起着重要作用。游离脂肪酸受体 4(FFAR4/GPR120)参与炎症反应的调节,可能是治疗炎症性疾病的有前途的靶点。我们的目的是评估合成 FFAR4/GPR120 激动剂 TUG-891 对体内脂肪肝的作用。

方法

采用apoE 小鼠高脂饮食(HFD)模型,用显微镜、生化、分子和蛋白质组学方法研究 TUG-891 对脂肪肝的作用。

结果

TUG-891 抑制 apoE 小鼠肝脂肪变性的进展,组织学分析显示,TUG-891 降低了肝内 TG 的积累。这种作用与血浆 AST 水平的降低有关。TUG-891 降低了参与从头合成脂肪(Srebp-1c、Fasn 和 Scd1)的肝脏基因和蛋白的表达,并降低了与氧化和摄取相关的基因的表达(Acox1、Ehhadh、Cd36、Fabp1)。此外,TUG-891 改变了与葡萄糖代谢相关的选定因子的水平(降低了 Glut2、Pdk4 和 Pklr,增加了 G6pdx)。

结论

FFAR4 的药物刺激可能是抑制非酒精性脂肪性肝病药物研究的一个有前途的先导。

https://cdn.ncbi.nlm.nih.gov/pmc/blobs/e580/11266261/4ec80d519072/10557_2023_7430_Fig4_HTML.jpg
https://cdn.ncbi.nlm.nih.gov/pmc/blobs/e580/11266261/5673c35120e7/10557_2023_7430_Fig1_HTML.jpg
https://cdn.ncbi.nlm.nih.gov/pmc/blobs/e580/11266261/fbcc1e22ce44/10557_2023_7430_Fig2_HTML.jpg
https://cdn.ncbi.nlm.nih.gov/pmc/blobs/e580/11266261/bac715b74313/10557_2023_7430_Fig3_HTML.jpg
https://cdn.ncbi.nlm.nih.gov/pmc/blobs/e580/11266261/4ec80d519072/10557_2023_7430_Fig4_HTML.jpg
https://cdn.ncbi.nlm.nih.gov/pmc/blobs/e580/11266261/5673c35120e7/10557_2023_7430_Fig1_HTML.jpg
https://cdn.ncbi.nlm.nih.gov/pmc/blobs/e580/11266261/fbcc1e22ce44/10557_2023_7430_Fig2_HTML.jpg
https://cdn.ncbi.nlm.nih.gov/pmc/blobs/e580/11266261/bac715b74313/10557_2023_7430_Fig3_HTML.jpg
https://cdn.ncbi.nlm.nih.gov/pmc/blobs/e580/11266261/4ec80d519072/10557_2023_7430_Fig4_HTML.jpg

相似文献

1
The Influence of the FFAR4 Agonist TUG-891 on Liver Steatosis in ApoE-Knockout Mice.FFAR4 激动剂 TUG-891 对载脂蛋白 E 基因敲除小鼠肝脂肪变性的影响。
Cardiovasc Drugs Ther. 2024 Aug;38(4):667-678. doi: 10.1007/s10557-023-07430-7. Epub 2023 Jan 27.
2
The Anti-Atherosclerotic Action of FFAR4 Agonist TUG-891 in ApoE-Knockout Mice Is Associated with Increased Macrophage Polarization towards M2 Phenotype.FFAR4 激动剂 TUG-891 在载脂蛋白 E 敲除小鼠中的抗动脉粥样硬化作用与巨噬细胞向 M2 表型极化增加有关。
Int J Mol Sci. 2021 Sep 9;22(18):9772. doi: 10.3390/ijms22189772.
3
DHA supplementation prevent the progression of NASH via GPR120 signaling.二十二碳六烯酸(DHA)补充剂通过 GPR120 信号转导预防 NASH 的进展。
Eur J Pharmacol. 2018 Feb 5;820:31-38. doi: 10.1016/j.ejphar.2017.11.046. Epub 2017 Dec 6.
4
[Involvement of the Free Fatty Acid Receptor GPR120/FFAR4 in the Development of Nonalcoholic Steatohepatitis].游离脂肪酸受体GPR120/FFAR4参与非酒精性脂肪性肝炎的发生发展
Yakugaku Zasshi. 2019;139(9):1169-1175. doi: 10.1248/yakushi.19-00011-4.
5
Ferulic acid ameliorates nonalcoholic fatty liver disease and modulates the gut microbiota composition in high-fat diet fed ApoE mice.阿魏酸可改善高脂饮食喂养的载脂蛋白 E 基因敲除小鼠的非酒精性脂肪性肝病,并调节其肠道微生物组成。
Biomed Pharmacother. 2019 May;113:108753. doi: 10.1016/j.biopha.2019.108753. Epub 2019 Mar 9.
6
Docosahexaenoic Acid Attenuates the Progression of Nonalcoholic Steatohepatitis by Suppressing the Adipocyte Inflammation via the G Protein-Coupled Receptor 120/Free Fatty Acid Receptor 4 Pathway.二十二碳六烯酸通过G蛋白偶联受体120/游离脂肪酸受体4途径抑制脂肪细胞炎症,从而减缓非酒精性脂肪性肝炎的进展。
Pharmacology. 2022;107(5-6):330-338. doi: 10.1159/000522117. Epub 2022 Feb 21.
7
The protective effects of the β3 adrenergic receptor agonist BRL37344 against liver steatosis and inflammation in a rat model of high-fat diet-induced nonalcoholic fatty liver disease (NAFLD).β3 肾上腺素能受体激动剂 BRL37344 对高脂肪饮食诱导的非酒精性脂肪性肝病(NAFLD)大鼠模型肝脂肪变性和炎症的保护作用。
Mol Med. 2020 Jun 5;26(1):54. doi: 10.1186/s10020-020-00164-4.
8
Amelioration of non-alcoholic fatty liver disease by targeting adhesion G protein-coupled receptor F1 ().靶向黏附 G 蛋白偶联受体 F1 () 改善非酒精性脂肪性肝病。
Elife. 2023 Aug 15;12:e85131. doi: 10.7554/eLife.85131.
9
Inhibition of Atherosclerosis and Liver Steatosis by Agmatine in Western Diet-Fed apoE-Knockout Mice Is Associated with Decrease in Hepatic De Novo Lipogenesis and Reduction in Plasma Triglyceride/High-Density Lipoprotein Cholesterol Ratio.胍丁胺抑制西方饮食喂养的载脂蛋白 E 基因敲除小鼠动脉粥样硬化和肝脏脂肪变性与其减少肝脏从头合成脂质和降低血浆甘油三酯/高密度脂蛋白胆固醇比值有关。
Int J Mol Sci. 2021 Oct 1;22(19):10688. doi: 10.3390/ijms221910688.
10
Endogenous -3 PUFAs Improve Non-Alcoholic Fatty Liver Disease through FFAR4-Mediated Gut-Liver Crosstalk.内源性 -3PUFAs 通过 FFAR4 介导的肠-肝串扰改善非酒精性脂肪性肝病。
Nutrients. 2023 Jan 22;15(3):586. doi: 10.3390/nu15030586.

引用本文的文献

1
Omega-3 fatty acid regulation of lipoprotein lipase and FAT/CD36 and its impact on white adipose tissue lipid uptake.ω-3 脂肪酸对脂蛋白脂肪酶和 FAT/CD36 的调节及其对白色脂肪组织脂质摄取的影响。
Lipids Health Dis. 2024 Nov 20;23(1):386. doi: 10.1186/s12944-024-02376-7.
2
GPCRs involved in metabolic diseases: pharmacotherapeutic development updates.参与代谢性疾病的 G 蛋白偶联受体:药物治疗开发的最新进展。
Acta Pharmacol Sin. 2024 Jul;45(7):1321-1336. doi: 10.1038/s41401-023-01215-2. Epub 2024 Feb 7.

本文引用的文献

1
sSTEAP4 regulates cellular homeostasis and improves high-fat-diet-caused oxidative stress in hepatocytes.STEAP4 调节细胞内稳态并改善肝细胞中高脂饮食引起的氧化应激。
Life Sci. 2022 May 1;296:120438. doi: 10.1016/j.lfs.2022.120438. Epub 2022 Feb 25.
2
Inhibition of Atherosclerosis and Liver Steatosis by Agmatine in Western Diet-Fed apoE-Knockout Mice Is Associated with Decrease in Hepatic De Novo Lipogenesis and Reduction in Plasma Triglyceride/High-Density Lipoprotein Cholesterol Ratio.胍丁胺抑制西方饮食喂养的载脂蛋白 E 基因敲除小鼠动脉粥样硬化和肝脏脂肪变性与其减少肝脏从头合成脂质和降低血浆甘油三酯/高密度脂蛋白胆固醇比值有关。
Int J Mol Sci. 2021 Oct 1;22(19):10688. doi: 10.3390/ijms221910688.
3
The Anti-Atherosclerotic Action of FFAR4 Agonist TUG-891 in ApoE-Knockout Mice Is Associated with Increased Macrophage Polarization towards M2 Phenotype.
FFAR4 激动剂 TUG-891 在载脂蛋白 E 敲除小鼠中的抗动脉粥样硬化作用与巨噬细胞向 M2 表型极化增加有关。
Int J Mol Sci. 2021 Sep 9;22(18):9772. doi: 10.3390/ijms22189772.
4
Interplay between inflammation and thrombosis in cardiovascular pathology.心血管病理学中的炎症与血栓形成的相互作用。
Nat Rev Cardiol. 2021 Sep;18(9):666-682. doi: 10.1038/s41569-021-00552-1. Epub 2021 May 6.
5
Anti-Atherosclerotic Potential of Free Fatty Acid Receptor 4 (FFAR4).游离脂肪酸受体4(FFAR4)的抗动脉粥样硬化潜力
Biomedicines. 2021 Apr 24;9(5):467. doi: 10.3390/biomedicines9050467.
6
Oxidative Stress in Non-alcoholic Fatty Liver Disease. An Updated Mini Review.非酒精性脂肪性肝病中的氧化应激。最新小型综述。
Front Med (Lausanne). 2021 Feb 26;8:595371. doi: 10.3389/fmed.2021.595371. eCollection 2021.
7
Inositol and Non-Alcoholic Fatty Liver Disease: A Systematic Review on Deficiencies and Supplementation.肌醇与非酒精性脂肪性肝病:缺乏与补充的系统评价。
Nutrients. 2020 Nov 3;12(11):3379. doi: 10.3390/nu12113379.
8
A closer look at the mysterious HSD17B13.深入探究神秘的17β-羟类固醇脱氢酶13(HSD17B13)。
J Lipid Res. 2020 Nov;61(11):1361-1362. doi: 10.1194/jlr.C120001160. Epub 2020 Oct 2.
9
Decrease of the pro-inflammatory M1-like response by inhibition of dipeptidyl peptidases 8/9 in THP-1 macrophages - quantitative proteomics of the proteome and secretome.抑制二肽基肽酶 8/9 减少 THP-1 巨噬细胞中的促炎 M1 样反应 - 蛋白质组和分泌组的定量蛋白质组学。
Mol Immunol. 2020 Nov;127:193-202. doi: 10.1016/j.molimm.2020.09.005. Epub 2020 Sep 29.
10
NAFLD and cardiovascular diseases: a clinical review.非酒精性脂肪性肝病与心血管疾病:临床综述。
Clin Res Cardiol. 2021 Jul;110(7):921-937. doi: 10.1007/s00392-020-01709-7. Epub 2020 Jul 21.