Suppr超能文献

转录组改变在癌性多形性肿瘤中特定的化生成分中的作用。

Transcriptomic alterations underlying metaplasia into specific metaplastic components in metaplastic breast carcinoma.

机构信息

Department of Pathology, National Taiwan University Hospital, Taipei, Taiwan.

Graduate Institute of Pathology, National Taiwan University, Taipei, Taiwan.

出版信息

Breast Cancer Res. 2023 Jan 27;25(1):11. doi: 10.1186/s13058-023-01608-5.

Abstract

BACKGROUND

Metaplastic breast carcinoma (MpBC) typically consists of carcinoma of no special type (NST) with various metaplastic components. Although previous transcriptomic and proteomic studies have reported subtype-related heterogeneity, the intracase transcriptomic alterations between metaplastic components and paired NST components, which are critical for understanding the pathogenesis underlying the metaplastic processes, remain unclear.

METHODS

Fifty-nine NST components and paired metaplastic components (spindle carcinomatous [SPS], matrix-producing, rhabdoid [RHA], and squamous carcinomatous [SQC] components) were microdissected from specimens obtained from 27 patients with MpBC for gene expression profiling using the NanoString Breast Cancer 360 Panel on a NanoString nCounter FLEX platform. BC360-defined signatures were scored using nSolver software.

RESULTS

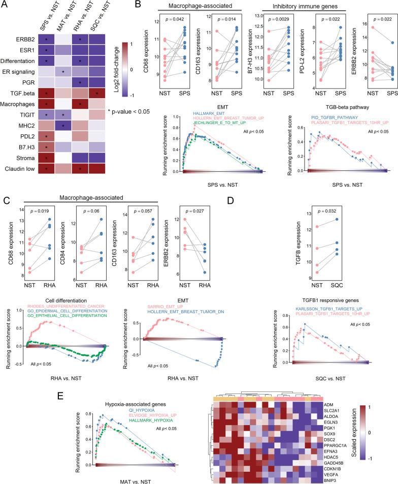
Hierarchical clustering and principal component analysis revealed a heterogeneous gene expression profile (GEP) corresponding to the NST components, but the GEP of metaplastic components exhibited subtype dependence. Compared with the paired NST components, the SPS components demonstrated the upregulation of genes related to stem cells and epithelial-mesenchymal transition and displayed enrichment in claudin-low and macrophage signatures. Despite certain overlaps in the enriched functions and signatures between the RHA and SPS components, the specific differentially expressed genes differed. We observed the RHA-specific upregulation of genes associated with vascular endothelial growth factor signaling. The chondroid matrix-producing components demonstrated the upregulation of hypoxia-related genes and the downregulation of the immune-related MHC2 signature and the TIGIT gene. In the SQC components, TGF-β and genes associated with cell adhesion were upregulated. The differentially expressed genes among metaplastic components in the 22 MpBC cases with one or predominantly one metaplastic component clustered paired NST samples into clusters with correlation with their associated metaplastic types. These genes could be used to separate the 31 metaplastic components according to respective metaplastic types with an accuracy of 74.2%, suggesting that intrinsic signatures of NST may determine paired metaplastic type. Finally, the EMT activity and stem cell traits in the NST components were correlated with specimens displaying lymph node metastasis.

CONCLUSIONS

We presented the distinct transcriptomic alterations underlying metaplasia into specific metaplastic components in MpBCs, which contributes to the understanding of the pathogenesis underlying morphologically distinct metaplasia in MpBCs.

摘要

背景

化生性乳腺癌(MpBC)通常由非特殊型癌(NST)伴有各种化生性成分组成。尽管先前的转录组学和蛋白质组学研究已经报道了与亚型相关的异质性,但对于理解化生性过程的发病机制至关重要的化生性成分与配对的 NST 成分之间的病例内转录组学改变仍不清楚。

方法

从 27 例 MpBC 患者的标本中微切割 59 个 NST 成分和配对的化生性成分(梭形癌[ SPS ]、基质产生、横纹肌样[ RHA ]和鳞状癌[ SQC ]成分),并使用 NanoString Breast Cancer 360 面板在 NanoString nCounter FLEX 平台上进行基因表达谱分析。使用 nSolver 软件对 BC360 定义的特征进行评分。

结果

层次聚类和主成分分析显示出与 NST 成分相对应的异质基因表达谱(GEP),但化生性成分的 GEP 表现出亚型依赖性。与配对的 NST 成分相比,SPS 成分中与干细胞和上皮-间充质转化相关的基因上调,并富集在 Claudin-low 和巨噬细胞特征中。尽管 RHA 和 SPS 成分之间的富集功能和特征存在某些重叠,但特定的差异表达基因不同。我们观察到 RHA 特异性上调与血管内皮生长因子信号相关的基因。软骨样基质产生成分表现出与缺氧相关基因的上调和免疫相关 MHC2 特征和 TIGIT 基因的下调。在 SQC 成分中,TGF-β 和与细胞黏附相关的基因上调。在 22 例仅有一个或主要有一个化生性成分的 MpBC 病例中,化生性成分之间的差异表达基因将配对的 NST 样本聚类为与其相关的化生性类型相关的聚类。这些基因可以使用与各自的化生性类型相对应的准确度为 74.2%来分离 31 个化生性成分,这表明 NST 的内在特征可能决定配对的化生性类型。最后,NST 成分中的 EMT 活性和干细胞特征与显示淋巴结转移的标本相关。

结论

我们提出了 MpBC 中特定化生性成分的化生性背后的独特转录组学改变,有助于理解 MpBC 中形态学上不同的化生性的发病机制。

https://cdn.ncbi.nlm.nih.gov/pmc/blobs/24d6/9883935/0c9a814220bc/13058_2023_1608_Fig1_HTML.jpg

文献检索

告别复杂PubMed语法,用中文像聊天一样搜索,搜遍4000万医学文献。AI智能推荐,让科研检索更轻松。

立即免费搜索

文件翻译

保留排版,准确专业,支持PDF/Word/PPT等文件格式,支持 12+语言互译。

免费翻译文档

深度研究

AI帮你快速写综述,25分钟生成高质量综述,智能提取关键信息,辅助科研写作。

立即免费体验