Suppr超能文献

隐丹参酮通过调节巨噬细胞的代谢重编程减轻脂多糖诱导的急性肺损伤。

Cryptotanshinone attenuates LPS-induced acute lung injury by regulating metabolic reprogramming of macrophage.

作者信息

Ye Zesen, Wang Panxia, Feng Guodong, Wang Quan, Liu Cui, Lu Jing, Chen Jianwen, Liu Peiqing

机构信息

Laboratory of Pharmacology and Toxicology, National-Local Joint Engineering Laboratory of Druggability and New Drugs Evaluation, Guangdong Province Engineering Laboratory for Druggability and New Drug Evaluation, School of Pharmaceutical Sciences, Sun Yat-sen University, Guangzhou, China.

School of Pharmaceutical Science, Guangzhou Medical University, Guangzhou, China.

出版信息

Front Med (Lausanne). 2023 Jan 13;9:1075465. doi: 10.3389/fmed.2022.1075465. eCollection 2022.

Abstract

BACKGROUND

Acute lung injury (ALI) is a life-threatening inflammatory disease without effective therapeutic regimen. Macrophage polarization plays a key role in the initiation and resolution of pulmonary inflammation. Therefore, modulating macrophage phenotype is a potentially effective way for acute lung injury. Cryptotanshinone (CTS) is a lipophilic bioactive compound extracted from the root of with a variety of pharmacological effects, especially the anti-inflammatory role. In this study, we investigated the therapeutic and immunomodulatory effects of CTS on ALI.

MATERIALS AND METHODS

The rat model of ALI was established by intratracheal instillation of LPS (5 mg/kg) to evaluate the lung protective effect of CTS and to explore the regulation of CTS on the phenotype of lung macrophage polarization. LPS (1 μg/mL) was used to stimulate RAW264.7 macrophages to further explore the effect of CTS on the polarization and metabolic reprogramming of RAW264.7 macrophages and to clarify the potential mechanism of CTS anti-ALI.

RESULTS

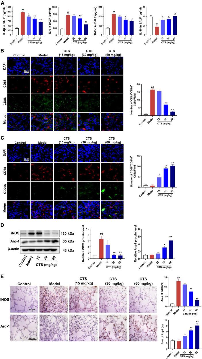
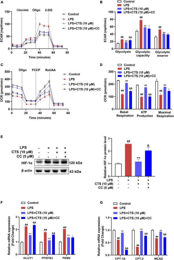
CTS significantly improved lung function, reduced pulmonary edema, effectively inhibited pulmonary inflammatory infiltration, and alleviated ALI. Both and results revealed that CTS inhibited the differentiation of macrophage into the M1 phenotype and promoted polarization into M2 phenotype during ALI. Further studies indicated that CTS significantly suppressed LPS-induced metabolic transition from aerobic oxidation to glycolysis in macrophages. Mechanistically, CTS blocked LPS-induced metabolic transformation of macrophages by activating AMPK.

CONCLUSION

These findings demonstrated that CTS regulates macrophage metabolism by activating AMPK, and then induced M1-type macrophages to transform into M2-type macrophages, thereby alleviating the inflammatory response of ALI, suggesting that CTS might be a potential anti-ALI agent.

摘要

背景

急性肺损伤(ALI)是一种危及生命的炎症性疾病,目前尚无有效的治疗方案。巨噬细胞极化在肺部炎症的发生和消退中起关键作用。因此,调节巨噬细胞表型是治疗急性肺损伤的一种潜在有效方法。隐丹参酮(CTS)是从丹参根中提取的一种具有多种药理作用的亲脂性生物活性化合物,尤其具有抗炎作用。在本研究中,我们探讨了CTS对ALI的治疗和免疫调节作用。

材料与方法

通过气管内注入脂多糖(LPS,5mg/kg)建立ALI大鼠模型,以评估CTS的肺保护作用,并探讨CTS对肺巨噬细胞极化表型的调节作用。使用LPS(1μg/mL)刺激RAW264.7巨噬细胞,进一步探讨CTS对RAW264.7巨噬细胞极化和代谢重编程的影响,阐明CTS抗ALI的潜在机制。

结果

CTS显著改善肺功能,减轻肺水肿,有效抑制肺部炎症浸润,缓解ALI。体内和体外结果均显示,CTS在ALI过程中抑制巨噬细胞向M1表型分化,并促进其向M2表型极化。进一步的体外研究表明,CTS显著抑制LPS诱导的巨噬细胞有氧氧化向糖酵解的代谢转变。机制上,CTS通过激活AMPK阻断LPS诱导的巨噬细胞代谢转变。

结论

这些发现表明,CTS通过激活AMPK调节巨噬细胞代谢,进而诱导M1型巨噬细胞转变为M2型巨噬细胞,从而减轻ALI的炎症反应,提示CTS可能是一种潜在的抗ALI药物。

https://cdn.ncbi.nlm.nih.gov/pmc/blobs/c6f6/9880059/c5f927ebfa5b/fmed-09-1075465-g001.jpg

文献检索

告别复杂PubMed语法,用中文像聊天一样搜索,搜遍4000万医学文献。AI智能推荐,让科研检索更轻松。

立即免费搜索

文件翻译

保留排版,准确专业,支持PDF/Word/PPT等文件格式,支持 12+语言互译。

免费翻译文档

深度研究

AI帮你快速写综述,25分钟生成高质量综述,智能提取关键信息,辅助科研写作。

立即免费体验