• 文献检索
  • 文档翻译
  • 深度研究
  • 学术资讯
  • Suppr Zotero 插件Zotero 插件
  • 邀请有礼
  • 套餐&价格
  • 历史记录
应用&插件
Suppr Zotero 插件Zotero 插件浏览器插件Mac 客户端Windows 客户端微信小程序
定价
高级版会员购买积分包购买API积分包
服务
文献检索文档翻译深度研究API 文档MCP 服务
关于我们
关于 Suppr公司介绍联系我们用户协议隐私条款
关注我们

Suppr 超能文献

核心技术专利:CN118964589B侵权必究
粤ICP备2023148730 号-1Suppr @ 2026

文献检索

告别复杂PubMed语法,用中文像聊天一样搜索,搜遍4000万医学文献。AI智能推荐,让科研检索更轻松。

立即免费搜索

文件翻译

保留排版,准确专业,支持PDF/Word/PPT等文件格式,支持 12+语言互译。

免费翻译文档

深度研究

AI帮你快速写综述,25分钟生成高质量综述,智能提取关键信息,辅助科研写作。

立即免费体验

泼尼松和 mTOR 抑制剂西罗莫司联合治疗腹膜后纤维化。

Combined therapy of prednisone and mTOR inhibitor sirolimus for treating retroperitoneal fibrosis.

机构信息

Department of Rheumatology and Immunology, Peking University International Hospital, Beijing, China.

Department of Retroperitoneal Tumor Surgery, Peking University International Hospital, Beijing, China.

出版信息

Ann Rheum Dis. 2023 May;82(5):688-697. doi: 10.1136/ard-2022-223736. Epub 2023 Jan 31.

DOI:10.1136/ard-2022-223736
PMID:36720581
原文链接:https://pmc.ncbi.nlm.nih.gov/articles/PMC10176363/
Abstract

OBJECTIVES

Retroperitoneal fibrosis (RPF) is a rare autoimmune disease with fibrous tissue growth and inflammation in retroperitoneum. Its current treatments involve long-term uptake of glucocorticoids (e.g., prednisone) for controlling inflammation; however, side effects are common. We strived for an improved therapy for fibrosis remission while reducing side effects.

METHODS

We surveyed gene-disease-drug databases and discovered that mammalian target of rapamycin (mTOR) was a key signalling protein in RPF and the mTOR inhibitor compound sirolimus affected many RPF pathways. We designed a therapy combining a gradual reduction of prednisone with a long-term, stable dosage of sirolimus. We then implemented a single-arm clinical trial and assessed the effects in eight RPF patients at 0, 12 and 48 weeks of treatment by measuring fibrous tissue mass by CT, markers of inflammation and kidney functions by lab tests, immune cell profiles by flow cytometry and plasma inflammatory proteins by Olink proteomics.

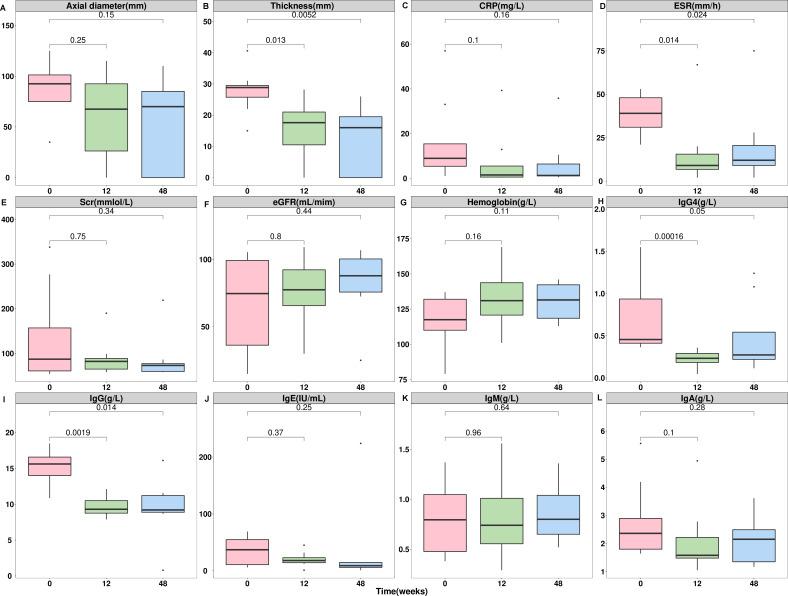
RESULTS

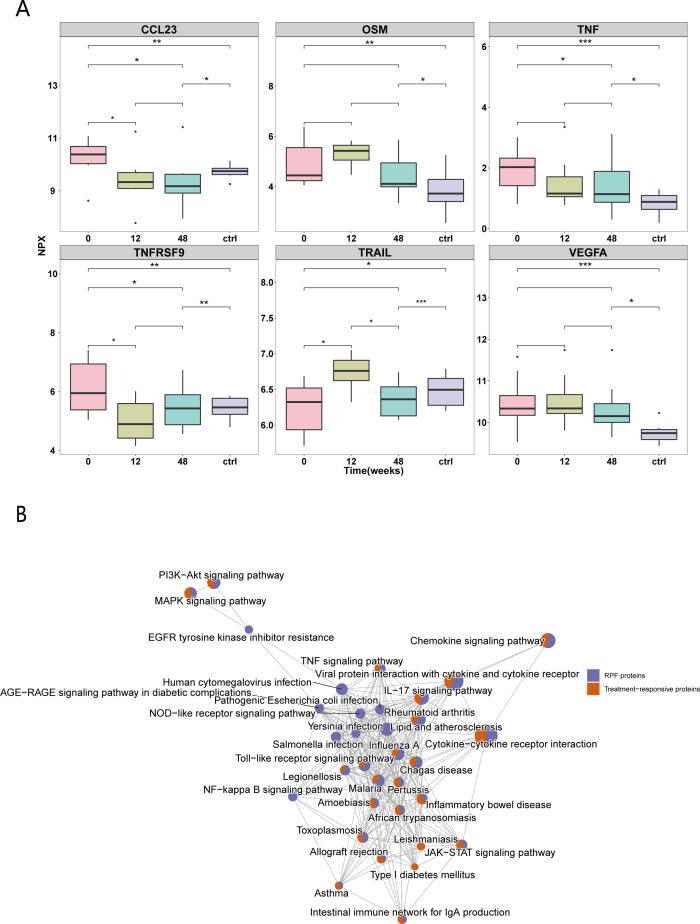
With the combined therapy, fibrous tissue shrunk about by half, markers of acute inflammation reduced by 70% and most patients with abnormal kidney functions had them restored to normal range. Molecularly, fibrosis-related T cell subsets, including T2, T17 and circulating T cells, were reduced and tumour necrosis factor and related cytokines restored to healthy levels. No severe long-term side effects were observed.

CONCLUSIONS

Our combined therapy resulted in significant fibrosis remission and an overall regression of the immune system towards healthy states, while achieving good tolerance. We concluded that this new therapy had the potential to replace the steroid monotherapy for treating RPF.

摘要

目的

腹膜后纤维化(RPF)是一种罕见的自身免疫性疾病,其特征是腹膜后纤维组织增生和炎症。目前的治疗方法包括长期服用糖皮质激素(如泼尼松)来控制炎症;然而,副作用很常见。我们努力寻找一种改善纤维化缓解的治疗方法,同时减少副作用。

方法

我们调查了基因-疾病-药物数据库,发现哺乳动物雷帕霉素靶蛋白(mTOR)是 RPF 的关键信号蛋白,mTOR 抑制剂西罗莫司影响许多 RPF 途径。我们设计了一种联合治疗方案,即逐渐减少泼尼松的用量,同时长期稳定剂量使用西罗莫司。然后,我们进行了一项单臂临床试验,在 0、12 和 48 周的治疗期间,通过 CT 测量纤维组织质量、实验室检测炎症标志物和肾功能、流式细胞术检测免疫细胞谱和 Olink 蛋白质组学检测血浆炎症蛋白,评估了 8 例 RPF 患者的治疗效果。

结果

联合治疗后,纤维组织缩小了约一半,急性炎症标志物降低了 70%,大多数肾功能异常的患者肾功能恢复正常。从分子水平上看,纤维化相关的 T 细胞亚群,包括 T2、T17 和循环 T 细胞,减少了,肿瘤坏死因子和相关细胞因子恢复到健康水平。未观察到严重的长期副作用。

结论

我们的联合治疗方案显著缓解了纤维化,并使免疫系统整体向健康状态回归,同时具有良好的耐受性。我们得出结论,这种新的治疗方法有可能替代类固醇单药治疗 RPF。

https://cdn.ncbi.nlm.nih.gov/pmc/blobs/b512/10176363/be537e713351/ard-2022-223736f06.jpg
https://cdn.ncbi.nlm.nih.gov/pmc/blobs/b512/10176363/0f253b3d4a5e/ard-2022-223736f01.jpg
https://cdn.ncbi.nlm.nih.gov/pmc/blobs/b512/10176363/a7ef45a8012e/ard-2022-223736f02.jpg
https://cdn.ncbi.nlm.nih.gov/pmc/blobs/b512/10176363/134a8dc44448/ard-2022-223736f03.jpg
https://cdn.ncbi.nlm.nih.gov/pmc/blobs/b512/10176363/cb0b5d0bc77f/ard-2022-223736f04.jpg
https://cdn.ncbi.nlm.nih.gov/pmc/blobs/b512/10176363/be537e713351/ard-2022-223736f06.jpg
https://cdn.ncbi.nlm.nih.gov/pmc/blobs/b512/10176363/0f253b3d4a5e/ard-2022-223736f01.jpg
https://cdn.ncbi.nlm.nih.gov/pmc/blobs/b512/10176363/a7ef45a8012e/ard-2022-223736f02.jpg
https://cdn.ncbi.nlm.nih.gov/pmc/blobs/b512/10176363/134a8dc44448/ard-2022-223736f03.jpg
https://cdn.ncbi.nlm.nih.gov/pmc/blobs/b512/10176363/cb0b5d0bc77f/ard-2022-223736f04.jpg
https://cdn.ncbi.nlm.nih.gov/pmc/blobs/b512/10176363/be537e713351/ard-2022-223736f06.jpg

相似文献

1
Combined therapy of prednisone and mTOR inhibitor sirolimus for treating retroperitoneal fibrosis.泼尼松和 mTOR 抑制剂西罗莫司联合治疗腹膜后纤维化。
Ann Rheum Dis. 2023 May;82(5):688-697. doi: 10.1136/ard-2022-223736. Epub 2023 Jan 31.
2
IgG4-related retroperitoneal fibrosis: a newly characterized disease.IgG4相关性腹膜后纤维化:一种新发现的疾病。
Int J Rheum Dis. 2016 Nov;19(11):1049-1055. doi: 10.1111/1756-185X.12863. Epub 2016 Apr 29.
3
Retroperitoneal fibrosis in 27 Korean patients: single center experience.27 例韩国患者的腹膜后纤维化:单中心经验。
J Korean Med Sci. 2011 Aug;26(8):985-90. doi: 10.3346/jkms.2011.26.8.985. Epub 2011 Jul 27.
4
Prednisone versus tamoxifen in patients with idiopathic retroperitoneal fibrosis: an open-label randomised controlled trial.泼尼松与他莫昔芬治疗特发性腹膜后纤维化患者的疗效比较:一项开放标签随机对照试验。
Lancet. 2011 Jul 23;378(9788):338-46. doi: 10.1016/S0140-6736(11)60934-3. Epub 2011 Jul 4.
5
Combined prednisone and mycophenolate mofetil treatment for retroperitoneal fibrosis.泼尼松与霉酚酸酯联合治疗腹膜后纤维化。
J Urol. 2007 Jul;178(1):140-3; discussion 143-4. doi: 10.1016/j.juro.2007.03.057. Epub 2007 May 17.
6
Long-term renal and patient outcome in idiopathic retroperitoneal fibrosis treated with prednisone.泼尼松治疗特发性腹膜后纤维化的长期肾脏及患者预后
Am J Kidney Dis. 2007 May;49(5):615-25. doi: 10.1053/j.ajkd.2007.02.268.
7
Sirolimus-eluting airway stent reduces profibrotic Th17 cells and inhibits laryngotracheal stenosis.西罗莫司洗脱气道支架减少致纤维化的 Th17 细胞并抑制喉气管狭窄。
JCI Insight. 2023 Jun 8;8(11):e158456. doi: 10.1172/jci.insight.158456.
8
Rituximab for idiopathic and IgG4-related retroperitoneal fibrosis.利妥昔单抗治疗特发性和IgG4相关性腹膜后纤维化。
Medicine (Baltimore). 2018 Oct;97(42):e12631. doi: 10.1097/MD.0000000000012631.
9
Update on IgG4-related periaortitis/retroperitoneal fibrosis and periarteritis -recent clinical, diagnostic and therapeutic advances.IgG4相关性主动脉周炎/腹膜后纤维化及动脉周围炎的最新进展——近期临床、诊断及治疗方面的进展
Semin Arthritis Rheum. 2025 Jun;72S:152691. doi: 10.1016/j.semarthrit.2025.152691. Epub 2025 Feb 23.
10
A paraneoplastic retroperitoneal fibrosis resistant to corticosteroids treated with tamoxifen.
Clin Nephrol. 2008 Aug;70(2):172-5. doi: 10.5414/cnp70172.

引用本文的文献

1
Features and Prognosis of Patients With Retroperitoneal Fibrosis Developing Fibrosing Mediastinitis: Case-Control Study and Systematic Review.腹膜后纤维化并发纵隔纤维化患者的特征与预后:病例对照研究及系统评价
ACR Open Rheumatol. 2025 Aug;7(8):e70065. doi: 10.1002/acr2.70065.
2
Integrative genetic analysis of shared genetic architecture of stroke and coronary artery disease: implications for pharmacist-led precision medicine.中风与冠状动脉疾病共享遗传结构的综合遗传分析:对药剂师主导的精准医学的启示。
Int J Clin Pharm. 2025 Jun 30. doi: 10.1007/s11096-025-01952-w.
3
Calbindin 2 as a Novel Biomarker and Therapeutic Target for Abdominal Aortic Aneurysm: Integrative Analysis of Human Proteomes and Genetics.

本文引用的文献

1
Sirolimus Monotherapy for Thrombocytopenia in Primary Antiphospholipid Syndrome: A Pilot Study From a Tertiary Referral Center.西罗莫司单药治疗原发性抗磷脂综合征伴发血小板减少症:来自一家三级转诊中心的初步研究。
Front Immunol. 2022 Mar 25;13:857424. doi: 10.3389/fimmu.2022.857424. eCollection 2022.
2
Characteristics of Adult Patients with Idiopathic Retroperitoneal Fibrosis and Assessment of Risk of Relapse at Diagnosis.特发性腹膜后纤维化成年患者的特征及诊断时复发风险评估
J Clin Med. 2021 Mar 30;10(7):1380. doi: 10.3390/jcm10071380.
3
Fibrosis: from mechanisms to medicines.
钙结合蛋白2作为腹主动脉瘤的新型生物标志物和治疗靶点:人类蛋白质组与遗传学的综合分析
J Am Heart Assoc. 2025 May 6;14(9):e039195. doi: 10.1161/JAHA.124.039195. Epub 2025 May 2.
4
Outcomes of retroperitoneal fibrosis-related hydronephrosis and its risk factors for poor prognosis: a multi-center retrospective cohort study in Chinese patients.腹膜后纤维化相关肾积水的结局及其预后不良的危险因素:一项针对中国患者的多中心回顾性队列研究
Front Med (Lausanne). 2024 Dec 9;11:1435870. doi: 10.3389/fmed.2024.1435870. eCollection 2024.
5
Abdominal aortic aneurysm and cardiometabolic traits share strong genetic susceptibility to lipid metabolism and inflammation.腹主动脉瘤和心脏代谢特征在脂质代谢和炎症方面具有很强的遗传易感性。
Nat Commun. 2024 Jul 5;15(1):5652. doi: 10.1038/s41467-024-49921-7.
6
Peptide targeting improves the delivery and therapeutic index of glucocorticoids to treat rheumatoid arthritis.肽靶向提高糖皮质激素治疗类风湿关节炎的递送和治疗指数。
J Control Release. 2024 Apr;368:329-343. doi: 10.1016/j.jconrel.2024.02.040. Epub 2024 Mar 5.
纤维化:从机制到药物
Nature. 2020 Nov;587(7835):555-566. doi: 10.1038/s41586-020-2938-9. Epub 2020 Nov 25.
4
Current approach to diagnosis and management of retroperitoneal fibrosis.当前对腹膜后纤维化的诊断和治疗方法。
Int J Urol. 2020 May;27(5):387-394. doi: 10.1111/iju.14218. Epub 2020 Mar 12.
5
Th1, Th2, and Th17 cytokines in systemic lupus erythematosus.系统性红斑狼疮中的 Th1、Th2 和 Th17 细胞因子。
Autoimmunity. 2020 Feb;53(1):8-20. doi: 10.1080/08916934.2019.1693545. Epub 2019 Nov 27.
6
Rituximab for chronic periaortitis without evidence of IgG4-related disease: a long-term follow-up study of 20 patients.利妥昔单抗治疗无IgG4相关疾病证据的慢性主动脉周炎:20例患者的长期随访研究
Ann Rheum Dis. 2020 Mar;79(3):433-434. doi: 10.1136/annrheumdis-2019-216258. Epub 2019 Nov 19.
7
Shared and distinct mechanisms of fibrosis.纤维化的共同和独特机制。
Nat Rev Rheumatol. 2019 Dec;15(12):705-730. doi: 10.1038/s41584-019-0322-7. Epub 2019 Nov 11.
8
The DisGeNET knowledge platform for disease genomics: 2019 update.DisGeNET 疾病基因组学知识平台:2019 年更新。
Nucleic Acids Res. 2020 Jan 8;48(D1):D845-D855. doi: 10.1093/nar/gkz1021.
9
Risk factors for relapse and long-term outcome of idiopathic retroperitoneal fibrosis.特发性腹膜后纤维化的复发风险因素和长期预后。
Clin Exp Nephrol. 2019 Sep;23(9):1147-1153. doi: 10.1007/s10157-019-01759-w. Epub 2019 Jun 22.
10
Idiopathic Retroperitoneal Fibrosis: Long-term Risk and Predictors of Relapse.特发性腹膜后纤维化:长期复发风险和预测因素。
Am J Kidney Dis. 2019 Dec;74(6):742-750. doi: 10.1053/j.ajkd.2019.04.020. Epub 2019 Jun 14.