Suppr超能文献

基于抗菌肽的生物材料在治疗细菌感染方面的研究进展。

Advances of Antimicrobial Peptide-Based Biomaterials for the Treatment of Bacterial Infections.

机构信息

The Institute of Animal Nutrition, Northeast Agricultural University, Harbin, 150030, P. R. China.

出版信息

Adv Sci (Weinh). 2023 Apr;10(11):e2206602. doi: 10.1002/advs.202206602. Epub 2023 Feb 1.

Abstract

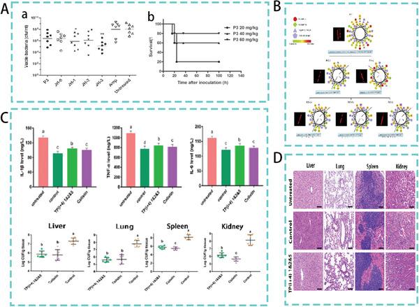
Owing to the increase in multidrug-resistant bacterial isolates in hospitals globally and the lack of truly effective antimicrobial agents, antibiotic resistant bacterial infections have increased substantially. There is thus an urgent need to develop new antimicrobial drugs and their related formulations. In recent years, natural antimicrobial peptides (AMPs), AMP optimization, self-assembled AMPs, AMP hydrogels, and biomaterial-assisted delivery of AMPs have shown great potential in the treatment of bacterial infections. In this review, it is focused on the development prospects and shortcomings of various AMP-based biomaterials for treating animal model infections, such as abdominal, skin, and eye infections. It is hoped that this review will inspire further innovations in the design of AMP-based biomaterials for the treatment of bacterial infections and accelerate their commercialization.

摘要

由于全球医院中多药耐药菌分离株的增加以及真正有效的抗菌药物的缺乏,抗生素耐药菌感染显著增加。因此,迫切需要开发新的抗菌药物及其相关制剂。近年来,天然抗菌肽(AMPs)、AMPs 的优化、自组装 AMPs、AMPs 水凝胶以及 AMPs 的生物材料辅助递药在治疗细菌感染方面显示出巨大的潜力。在这篇综述中,重点介绍了各种基于 AMP 的生物材料在治疗动物模型感染(如腹部、皮肤和眼部感染)方面的发展前景和缺点。希望这篇综述能激发人们对基于 AMP 的生物材料治疗细菌感染的设计进行进一步创新,并加速其商业化。

https://cdn.ncbi.nlm.nih.gov/pmc/blobs/3b27/10104676/e376c4833695/ADVS-10-2206602-g008.jpg

文献检索

告别复杂PubMed语法,用中文像聊天一样搜索,搜遍4000万医学文献。AI智能推荐,让科研检索更轻松。

立即免费搜索

文件翻译

保留排版,准确专业,支持PDF/Word/PPT等文件格式,支持 12+语言互译。

免费翻译文档

深度研究

AI帮你快速写综述,25分钟生成高质量综述,智能提取关键信息,辅助科研写作。

立即免费体验