Suppr超能文献

PSAT1 通过 ATF4/PSAT1/Akt/GSK3β/β-catenin 轴正向调控牙周膜干细胞的成骨谱系分化。

PSAT1 positively regulates the osteogenic lineage differentiation of periodontal ligament stem cells through the ATF4/PSAT1/Akt/GSK3β/β-catenin axis.

机构信息

Department of Prosthodontics, School and Hospital of Stomatology, Cheeloo College of Medicine, Shandong University, Jinan, China.

Shandong Key Laboratory of Oral Tissue Regeneration, Jinan, China.

出版信息

J Transl Med. 2023 Feb 2;21(1):70. doi: 10.1186/s12967-022-03775-z.

Abstract

BACKGROUND

Periodontal ligament stem cells (PDLSCs) are important seed cells for tissue engineering to realize the regeneration of alveolar bone. Understanding the gene regulatory mechanisms of osteogenic lineage differentiation in PDLSCs will facilitate PDLSC-based bone regeneration. However, these regulatory molecular signals have not been clarified.

METHODS

To screen potential regulators of osteogenic differentiation, the gene expression profiles of undifferentiated and osteodifferentiated PDLSCs were compared by microarray and bioinformatics methods, and PSAT1 was speculated to be involved in the gene regulation network of osteogenesis in PDLSCs. Lentiviral vectors were used to overexpress or knock down PSAT1 in PDLSCs, and then the proliferation activity, migration ability, and osteogenic differentiation ability of PDLSCs in vitro were analysed. A rat mandibular defect model was built to analyse the regulatory effects of PSAT1 on PDLSC-mediated bone regeneration in vivo. The regulation of PSAT1 on the Akt/GSK3β/β-catenin signalling axis was analysed using the Akt phosphorylation inhibitor Ly294002 or agonist SC79. The potential sites on the promoter of PSAT1 that could bind to the transcription factor ATF4 were predicted and verified.

RESULTS

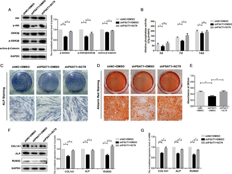
The microarray assay showed that the expression levels of 499 genes in PDLSCs were altered significantly after osteogenic induction. Among these genes, the transcription level of PSAT1 in osteodifferentiated PDLSCs was much lower than that in undifferentiated PDLSCs. Overexpressing PSAT1 not only enhanced the proliferation and osteogenic differentiation abilities of PDLSCs in vitro, but also promoted PDLSC-based alveolar bone regeneration in vivo, while knocking down PSAT1 had the opposite effects in PDLSCs. Mechanistic experiments suggested that PSAT1 regulated the osteogenic lineage fate of PDLSCs through the Akt/GSK3β/β-catenin signalling axis. PSAT1 expression in PDLSCs during osteogenic differentiation was controlled by transcription factor ATF4, which is realized by the combination of ATF4 and the PSAT1 promoter.

CONCLUSION

PSAT1 is a potential important regulator of the osteogenic lineage differentiation of PDLSCs through the ATF4/PSAT1/Akt/GSK3β/β-catenin signalling pathway. PSAT1 could be a candidate gene modification target for enhancing PDLSCs-based bone regeneration.

摘要

背景

牙周膜干细胞(PDLSCs)是组织工程实现牙槽骨再生的重要种子细胞。了解 PDLSCs 中成骨谱系分化的基因调控机制将有助于基于 PDLSCs 的骨再生。然而,这些调控分子信号尚未阐明。

方法

通过微阵列和生物信息学方法比较未分化和诱导分化的 PDLSCs 的基因表达谱,推测 PSAT1 参与 PDLSCs 成骨基因调控网络。使用慢病毒载体过表达或敲低 PDLSCs 中的 PSAT1,然后分析 PDLSCs 的体外增殖活性、迁移能力和成骨分化能力。构建大鼠下颌骨缺损模型,分析 PSAT1 对体内 PDLSC 介导的骨再生的调节作用。使用 Akt 磷酸化抑制剂 Ly294002 或激动剂 SC79 分析 PSAT1 对 Akt/GSK3β/β-catenin 信号通路的调节作用。预测并验证 PSAT1 启动子上与转录因子 ATF4 结合的潜在位点。

结果

微阵列检测结果显示,成骨诱导后 PDLSCs 中有 499 个基因的表达水平发生明显改变。在这些基因中,诱导分化的 PDLSCs 中 PSAT1 的转录水平明显低于未分化的 PDLSCs。过表达 PSAT1 不仅增强了 PDLSCs 的体外增殖和成骨分化能力,而且促进了体内 PDLSC 介导的牙槽骨再生,而敲低 PSAT1 则产生了相反的效果。机制实验表明,PSAT1 通过 Akt/GSK3β/β-catenin 信号通路调节 PDLSCs 的成骨谱系命运。ATF4 通过与 PSAT1 启动子结合来控制 PDLSCs 成骨分化过程中 PSAT1 的表达。

结论

PSAT1 通过 ATF4/PSAT1/Akt/GSK3β/β-catenin 信号通路成为调控 PDLSCs 成骨谱系分化的潜在重要调节因子。PSAT1 可能是增强基于 PDLSCs 的骨再生的候选基因修饰靶点。

https://cdn.ncbi.nlm.nih.gov/pmc/blobs/2952/9893676/0173289579ee/12967_2022_3775_Fig1_HTML.jpg

文献检索

告别复杂PubMed语法,用中文像聊天一样搜索,搜遍4000万医学文献。AI智能推荐,让科研检索更轻松。

立即免费搜索

文件翻译

保留排版,准确专业,支持PDF/Word/PPT等文件格式,支持 12+语言互译。

免费翻译文档

深度研究

AI帮你快速写综述,25分钟生成高质量综述,智能提取关键信息,辅助科研写作。

立即免费体验