Suppr超能文献

基孔肯雅病毒的进入和感染主要通过哺乳动物细胞和蚊子细胞中依赖细胞系的附着因子来促进。

Chikungunya virus entry and infectivity is primarily facilitated through cell line dependent attachment factors in mammalian and mosquito cells.

作者信息

Reyes Ballista Judith Mary, Miazgowicz Kerri L, Acciani Marissa D, Jimenez Ariana R, Belloli Ryan S, Havranek Katherine E, Brindley Melinda A

机构信息

Department of Infectious Diseases, College of Veterinary Medicine, University of Georgia, Athens, GA, United States.

Department of Population Health, College of Veterinary Medicine, University of Georgia, Athens, GA, United States.

出版信息

Front Cell Dev Biol. 2023 Jan 20;11:1085913. doi: 10.3389/fcell.2023.1085913. eCollection 2023.

Abstract

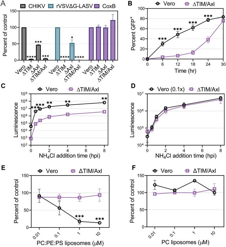
Chikungunya virus (CHIKV) is the causative agent of the human disease chikungunya fever, characterized by debilitating acute and chronic arthralgia. No licensed vaccines or antivirals are currently available for CHIKV. Therefore, the prevention of attachment of viral particles to host cells is a potential intervention strategy. As an arbovirus, CHIKV infects a wide variety of cells in both its mammalian and mosquito host. This broad cell tropism might stem from CHIKV's ability to bind to a variety of entry factors in the host cell including phosphatidylserine receptors (PSRs), glycosaminoglycans (GAGs), and the proteinaceous receptor Mxra8, among others. In this study, we aimed to determine the relevance of each attachment factor during CHIKV entry into a panel of mammalian and mosquito cells. Our data suggest that the importance of particular binding factors during CHIKV infection is highly cell line dependent. Entry into mammalian Vero cells was mediated through attachment to PSRs, mainly T-cell immunoglobulin mucin domain-1 (TIM-1). Conversely, CHIKV infection into HAP1 and NIH3T3 was predominantly mediated by heparan sulfate (HS) and Mxra8, respectively. Entry into mosquito cells was independent of PSRs, HS, and Mxra8. Although entry into mosquito cells remains unclear, our data denotes the importance of careful evaluation of reagents used to identify receptor use in invertebrate cells. While PSRs, GAGs, and Mxra8 all enhance entry in a cell line dependent manner, none of these factors are necessary for CHIKV entry, suggesting additional host factors are involved.

摘要

基孔肯雅病毒(CHIKV)是人类基孔肯雅热疾病的病原体,其特征为使人衰弱的急性和慢性关节痛。目前尚无针对CHIKV的许可疫苗或抗病毒药物。因此,防止病毒颗粒附着于宿主细胞是一种潜在的干预策略。作为一种虫媒病毒,CHIKV在其哺乳动物宿主和蚊子宿主中均可感染多种细胞。这种广泛的细胞嗜性可能源于CHIKV与宿主细胞中多种进入因子结合的能力,这些因子包括磷脂酰丝氨酸受体(PSR)、糖胺聚糖(GAG)以及蛋白质受体Mxra8等。在本研究中,我们旨在确定在CHIKV进入一组哺乳动物和蚊子细胞的过程中,每种附着因子的相关性。我们的数据表明,在CHIKV感染过程中,特定结合因子的重要性高度依赖于细胞系。进入哺乳动物Vero细胞是通过附着于PSR介导的,主要是T细胞免疫球蛋白粘蛋白结构域-1(TIM-1)。相反,CHIKV感染HAP1和NIH3T3细胞分别主要由硫酸乙酰肝素(HS)和Mxra8介导。进入蚊子细胞与PSR、HS和Mxra8无关。尽管进入蚊子细胞的机制尚不清楚,但我们的数据表明仔细评估用于鉴定无脊椎动物细胞中受体使用情况的试剂非常重要。虽然PSR、GAG和Mxra8均以细胞系依赖的方式增强病毒进入,但这些因子对于CHIKV进入并非必需,这表明还涉及其他宿主因子。

https://cdn.ncbi.nlm.nih.gov/pmc/blobs/5755/9895848/5d8baeb3f4eb/fcell-11-1085913-g001.jpg

文献检索

告别复杂PubMed语法,用中文像聊天一样搜索,搜遍4000万医学文献。AI智能推荐,让科研检索更轻松。

立即免费搜索

文件翻译

保留排版,准确专业,支持PDF/Word/PPT等文件格式,支持 12+语言互译。

免费翻译文档

深度研究

AI帮你快速写综述,25分钟生成高质量综述,智能提取关键信息,辅助科研写作。

立即免费体验