• 文献检索
  • 文档翻译
  • 深度研究
  • 学术资讯
  • Suppr Zotero 插件Zotero 插件
  • 邀请有礼
  • 套餐&价格
  • 历史记录
应用&插件
Suppr Zotero 插件Zotero 插件浏览器插件Mac 客户端Windows 客户端微信小程序
定价
高级版会员购买积分包购买API积分包
服务
文献检索文档翻译深度研究API 文档MCP 服务
关于我们
关于 Suppr公司介绍联系我们用户协议隐私条款
关注我们

Suppr 超能文献

核心技术专利:CN118964589B侵权必究
粤ICP备2023148730 号-1Suppr @ 2026

文献检索

告别复杂PubMed语法,用中文像聊天一样搜索,搜遍4000万医学文献。AI智能推荐,让科研检索更轻松。

立即免费搜索

文件翻译

保留排版,准确专业,支持PDF/Word/PPT等文件格式,支持 12+语言互译。

免费翻译文档

深度研究

AI帮你快速写综述,25分钟生成高质量综述,智能提取关键信息,辅助科研写作。

立即免费体验

8-羟基喹啉可调节……肠道微生物群中细菌的数量和多样性。 (原句中“of”后面缺少具体内容)

8-HQA adjusts the number and diversity of bacteria in the gut microbiome of .

作者信息

Mazumdar Tilottama, Hänniger Sabine, Shukla Shantanu P, Murali Aishwarya, Bartram Stefan, Heckel David G, Boland Wilhelm

机构信息

Department of Zoology, Institute of Zoology, Freie Universität Berlin, Berlin, Germany.

Department of Entomology, Max Planck Institute for Chemical Ecology, Jena, Germany.

出版信息

Front Microbiol. 2023 Jan 18;14:1075557. doi: 10.3389/fmicb.2023.1075557. eCollection 2023.

DOI:10.3389/fmicb.2023.1075557
PMID:36744087
原文链接:https://pmc.ncbi.nlm.nih.gov/articles/PMC9891463/
Abstract

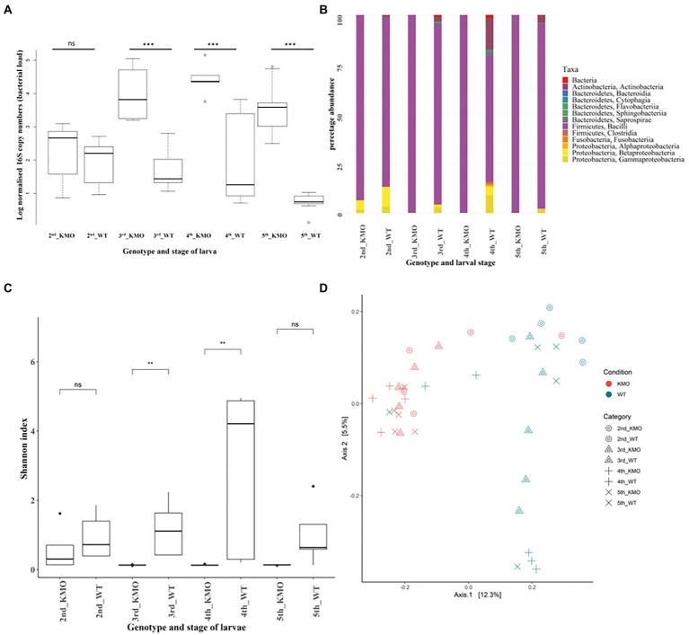
Quinolinic carboxylic acids are known for their metal ion chelating properties in insects, plants and bacteria. The larval stages of the lepidopteran pest, , produce 8-hydroxyquinoline-2-carboxylic acid (8-HQA) in high concentrations from tryptophan in the diet. At the same time, the larval midgut is known to harbor a bacterial population. The motivation behind the work was to investigate whether 8-HQA is controlling the bacterial community in the gut by regulating the concentration of metal ions. Knocking out the gene for kynurenine 3-monooxygenase (KMO) in the insect using CRISPR/Cas9 eliminated production of 8-HQA and significantly increased bacterial numbers and diversity in the larval midgut. Adding 8-HQA to the diet of knockout larvae caused a dose-dependent reduction of bacterial numbers with minimal effects on diversity. dominates the community in all treatments, probably due to its highly efficient iron uptake system and production of the colicin, mundticin. Thus host factors and bacterial properties interact to determine patterns of diversity and abundance in the insect midgut.

摘要

喹啉羧酸因其在昆虫、植物和细菌中的金属离子螯合特性而闻名。鳞翅目害虫的幼虫阶段会从饮食中的色氨酸大量产生8-羟基喹啉-2-羧酸(8-HQA)。同时,已知幼虫中肠中存在细菌群体。这项工作的动机是研究8-HQA是否通过调节金属离子浓度来控制肠道中的细菌群落。使用CRISPR/Cas9敲除昆虫中的犬尿氨酸3-单加氧酶(KMO)基因消除了8-HQA的产生,并显著增加了幼虫中肠中的细菌数量和多样性。在基因敲除幼虫的饮食中添加8-HQA导致细菌数量呈剂量依赖性减少,对多样性的影响最小。在所有处理中, 均在群落中占主导地位,这可能是由于其高效的铁摄取系统和大肠杆菌素mundticin的产生。因此,宿主因素和细菌特性相互作用,以确定昆虫中肠中多样性和丰度的模式。

https://cdn.ncbi.nlm.nih.gov/pmc/blobs/d646/9891463/67a8c979fb57/fmicb-14-1075557-g005.jpg
https://cdn.ncbi.nlm.nih.gov/pmc/blobs/d646/9891463/a049a40cafa9/fmicb-14-1075557-g001.jpg
https://cdn.ncbi.nlm.nih.gov/pmc/blobs/d646/9891463/82eafb92e490/fmicb-14-1075557-g002.jpg
https://cdn.ncbi.nlm.nih.gov/pmc/blobs/d646/9891463/68837bb93c0e/fmicb-14-1075557-g003.jpg
https://cdn.ncbi.nlm.nih.gov/pmc/blobs/d646/9891463/1260d34cc79a/fmicb-14-1075557-g004.jpg
https://cdn.ncbi.nlm.nih.gov/pmc/blobs/d646/9891463/67a8c979fb57/fmicb-14-1075557-g005.jpg
https://cdn.ncbi.nlm.nih.gov/pmc/blobs/d646/9891463/a049a40cafa9/fmicb-14-1075557-g001.jpg
https://cdn.ncbi.nlm.nih.gov/pmc/blobs/d646/9891463/82eafb92e490/fmicb-14-1075557-g002.jpg
https://cdn.ncbi.nlm.nih.gov/pmc/blobs/d646/9891463/68837bb93c0e/fmicb-14-1075557-g003.jpg
https://cdn.ncbi.nlm.nih.gov/pmc/blobs/d646/9891463/1260d34cc79a/fmicb-14-1075557-g004.jpg
https://cdn.ncbi.nlm.nih.gov/pmc/blobs/d646/9891463/67a8c979fb57/fmicb-14-1075557-g005.jpg

相似文献

1
8-HQA adjusts the number and diversity of bacteria in the gut microbiome of .8-羟基喹啉可调节……肠道微生物群中细菌的数量和多样性。 (原句中“of”后面缺少具体内容)
Front Microbiol. 2023 Jan 18;14:1075557. doi: 10.3389/fmicb.2023.1075557. eCollection 2023.
2
Biosynthesis of 8-hydroxyquinoline-2-carboxylic acid, an iron chelator from the gut of the lepidopteran Spodoptera littoralis.8-羟基喹啉-2-羧酸的生物合成,一种来自鳞翅目昆虫斜纹夜蛾肠道的铁螯合剂。
Org Biomol Chem. 2015 Jan 7;13(1):178-84. doi: 10.1039/c4ob01857e.
3
Transcriptomics Reveal the Survival Strategies of Enterococcus mundtii in the Gut of Spodoptera littoralis.转录组学揭示了曼氏肠球菌在斜纹夜蛾肠道中的生存策略。
J Chem Ecol. 2021 Feb;47(2):227-241. doi: 10.1007/s10886-021-01246-1. Epub 2021 Jan 18.
4
Colonization of the Intestinal Tract of the Polyphagous Pest Spodoptera littoralis with the GFP-Tagged Indigenous Gut Bacterium Enterococcus mundtii.多食性害虫斜纹夜蛾肠道被绿色荧光蛋白标记的本土肠道细菌蒙氏肠球菌定殖
Front Microbiol. 2016 Jun 14;7:928. doi: 10.3389/fmicb.2016.00928. eCollection 2016.
5
Impact of transgenerational host switch on gut bacterial assemblage in generalist pest, (Lepidoptera: Noctuidae).跨代寄主转换对多食性害虫(鳞翅目:夜蛾科)肠道细菌群落的影响
Front Microbiol. 2023 Jul 13;14:1172601. doi: 10.3389/fmicb.2023.1172601. eCollection 2023.
6
Symbiont-Derived Antimicrobials Contribute to the Control of the Lepidopteran Gut Microbiota.共生体衍生的抗菌物质有助于控制鳞翅目肠道微生物群。
Cell Chem Biol. 2017 Jan 19;24(1):66-75. doi: 10.1016/j.chembiol.2016.11.015.
7
Opposing Growth Responses of Lepidopteran Larvae to the Establishment of Gut Microbiota.鳞翅目幼虫对肠道微生物群建立的相反生长反应。
Microbiol Spectr. 2022 Aug 31;10(4):e0194122. doi: 10.1128/spectrum.01941-22. Epub 2022 Jun 27.
8
The cultivable gut bacteria Enterococcus mundtii promotes early-instar larval growth of Conogethes punctiferalis via enhancing digestive enzyme activity.可培养肠道细菌肠球菌 mundtii 通过增强消化酶活性促进了 punctiferalis 鳞翅目幼虫的早期生长。
Pest Manag Sci. 2024 Dec;80(12):6179-6188. doi: 10.1002/ps.8346. Epub 2024 Jul 29.
9
Response of immunocompetent and immunosuppressed Spodoptera littoralis larvae to baculovirus infection.具有免疫活性和免疫抑制的斜纹夜蛾幼虫对杆状病毒感染的反应。
J Gen Virol. 2006 Aug;87(Pt 8):2217-2225. doi: 10.1099/vir.0.81918-0.
10
Antioxidant enzymes in Spodoptera littoralis (Boisduval): are they enhanced to protect gut tissues during oxidative stress?棉铃虫(Boisduval)中的抗氧化酶:它们在氧化应激期间是否会增强以保护肠道组织?
J Insect Physiol. 2006 Jan;52(1):11-20. doi: 10.1016/j.jinsphys.2005.08.009. Epub 2005 Oct 20.

引用本文的文献

1
Comparative Genomics of Pesticide-Degrading Enterococcus Symbionts of Spodoptera frugiperda (Lepidoptera: Noctuidae) Leads to the Identification of Two New Species and the Reappraisal of Insect-Associated Enterococcus Species.鳞翅目夜蛾科(Lepidoptera: Noctuidae)烟夜蛾(Spodoptera frugiperda)共生的农药降解肠球菌的比较基因组学研究导致两个新种的鉴定和对昆虫相关肠球菌种的再评价。
Microb Ecol. 2023 Nov;86(4):2583-2605. doi: 10.1007/s00248-023-02264-0. Epub 2023 Jul 11.

本文引用的文献

1
Spodoptera littoralis genome mining brings insights on the dynamic of expansion of gustatory receptors in polyphagous noctuidae.滨海蔗蝗基因组挖掘揭示多食性夜蛾科味觉受体扩张的动态变化
G3 (Bethesda). 2022 Jul 29;12(8). doi: 10.1093/g3journal/jkac131.
2
Evenness-Richness Scatter Plots: a Visual and Insightful Representation of Shannon Entropy Measurements for Ecological Community Analysis.均匀度-丰富度散点图:生态群落分析中 Shannon 熵测度的可视化和直观表示。
mSphere. 2021 Apr 7;6(2):e01019-20. doi: 10.1128/mSphere.01019-20.
3
Formicine ants swallow their highly acidic poison for gut microbial selection and control.
工蚁吞食具有强酸性的毒液,以此来选择和控制肠道微生物。
Elife. 2020 Nov 3;9:e60287. doi: 10.7554/eLife.60287.
4
QIIME 2 Enables Comprehensive End-to-End Analysis of Diverse Microbiome Data and Comparative Studies with Publicly Available Data.QIIME 2 支持对多样化微生物组数据进行全面的端到端分析,并与公共可用数据进行比较研究。
Curr Protoc Bioinformatics. 2020 Jun;70(1):e100. doi: 10.1002/cpbi.100.
5
Sexual communication of Spodoptera frugiperda from West Africa: Adaptation of an invasive species and implications for pest management.西非草地贪夜蛾的性通讯:入侵物种的适应及其对害虫管理的意义。
Sci Rep. 2020 Feb 19;10(1):2892. doi: 10.1038/s41598-020-59708-7.
6
Reduced Gut Microbiome Diversity and Metabolome Differences in Rhinoceros Species at Risk for Iron Overload Disorder.面临铁过载疾病风险的犀牛物种肠道微生物群多样性降低及代谢组差异
Front Microbiol. 2019 Oct 4;10:2291. doi: 10.3389/fmicb.2019.02291. eCollection 2019.
7
Selection of best reference genes for qRT-PCR analysis of human neural stem cells preconditioned with hypoxia or baicalein-enriched fraction extracted from medicinal plant.用于对经缺氧预处理或用从药用植物中提取的富含黄芩苷的组分预处理的人神经干细胞进行qRT-PCR分析的最佳内参基因的选择。
Heliyon. 2019 Aug 1;5(7):e02156. doi: 10.1016/j.heliyon.2019.e02156. eCollection 2019 Jul.
8
A decrease in iron availability to human gut microbiome reduces the growth of potentially pathogenic gut bacteria; an in vitro colonic fermentation study.铁供应减少会降低人类肠道微生物群中潜在致病肠道细菌的生长;一项体外结肠发酵研究。
J Nutr Biochem. 2019 May;67:20-27. doi: 10.1016/j.jnutbio.2019.01.010. Epub 2019 Jan 27.
9
Characterizing the gut (Gallus gallus) microbiota following the consumption of an iron biofortified Rwandan cream seeded carioca (Phaseolus Vulgaris L.) bean-based diet.食用以铁生物强化的卢旺达奶油种子木薯(菜豆)为基础的饮食后对鸡肠道微生物群进行特征分析。
PLoS One. 2017 Aug 10;12(8):e0182431. doi: 10.1371/journal.pone.0182431. eCollection 2017.
10
Symbiont-Derived Antimicrobials Contribute to the Control of the Lepidopteran Gut Microbiota.共生体衍生的抗菌物质有助于控制鳞翅目肠道微生物群。
Cell Chem Biol. 2017 Jan 19;24(1):66-75. doi: 10.1016/j.chembiol.2016.11.015.