Suppr超能文献

黄腐酚通过抑制AKT/mTOR减轻实验性重症急性胰腺炎中的氧化应激和自噬损伤。

Xanthohumol alleviates oxidative stress and impaired autophagy in experimental severe acute pancreatitis through inhibition of AKT/mTOR.

作者信息

Huangfu Yaru, Yu Xiuxian, Wan Chengyu, Zhu Yuda, Wei Zeliang, Li Fan, Wang Yilan, Zhang Kun, Li Shiyi, Dong Yuman, Li Yangying, Niu Hai, Xin Guang, Huang Wen

机构信息

Laboratory of Ethnopharmacology, Tissue-orientated Property of Chinese Medicine Key Laboratory of Sichuan Province, West China School of Medicine, West China Hospital, Sichuan University, Chengdu, China.

出版信息

Front Pharmacol. 2023 Jan 18;14:1105726. doi: 10.3389/fphar.2023.1105726. eCollection 2023.

Abstract

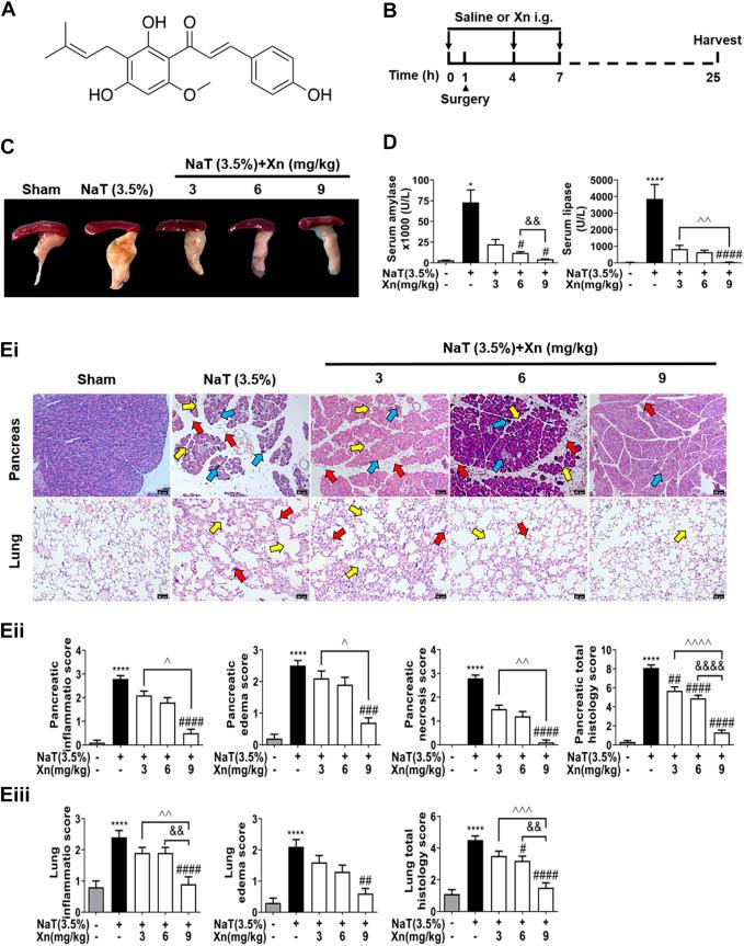
Severe acute pancreatitis (SAP) is a lethal gastrointestinal disorder, yet no specific and effective treatment is available. Its pathogenesis involves inflammatory cascade, oxidative stress, and autophagy dysfunction. Xanthohumol (Xn) displays various medicinal properties, including anti-inflammation, antioxidative, and enhancing autophagic flux. However, it is unclear whether Xn inhibits SAP. This study investigated the efficacy of Xn on sodium taurocholate (NaT)-induced SAP (NaT-SAP) and . First, Xn attenuated biochemical and histopathological responses in NaT-SAP mice. And Xn reduced NaT-induced necrosis, inflammation, oxidative stress, and autophagy impairment. The mTOR activator MHY1485 and the AKT activator SC79 partly reversed the treatment effect of Xn. Overall, this is an innovative study to identify that Xn improved pancreatic injury by enhancing autophagic flux inhibition of AKT/mTOR. Xn is expected to become a novel SAP therapeutic agent.

摘要

重症急性胰腺炎(SAP)是一种致命的胃肠道疾病,但目前尚无特异性有效的治疗方法。其发病机制涉及炎症级联反应、氧化应激和自噬功能障碍。黄腐酚(Xn)具有多种药用特性,包括抗炎、抗氧化和增强自噬通量。然而,Xn是否能抑制SAP尚不清楚。本研究调查了Xn对牛磺胆酸钠(NaT)诱导的SAP(NaT-SAP)的疗效。首先,Xn减轻了NaT-SAP小鼠的生化和组织病理学反应。并且Xn减少了NaT诱导的坏死、炎症、氧化应激和自噬损伤。mTOR激活剂MHY1485和AKT激活剂SC79部分逆转了Xn的治疗效果。总体而言,这是一项创新性研究,确定Xn通过增强自噬通量抑制AKT/mTOR改善胰腺损伤。Xn有望成为一种新型的SAP治疗药物。

https://cdn.ncbi.nlm.nih.gov/pmc/blobs/142e/9890064/da391acbc783/fphar-14-1105726-g001.jpg

文献检索

告别复杂PubMed语法,用中文像聊天一样搜索,搜遍4000万医学文献。AI智能推荐,让科研检索更轻松。

立即免费搜索

文件翻译

保留排版,准确专业,支持PDF/Word/PPT等文件格式,支持 12+语言互译。

免费翻译文档

深度研究

AI帮你快速写综述,25分钟生成高质量综述,智能提取关键信息,辅助科研写作。

立即免费体验