HCW Biologics Inc., Miramar, FL, United States.
Front Immunol. 2023 Jan 25;14:1114802. doi: 10.3389/fimmu.2023.1114802. eCollection 2023.
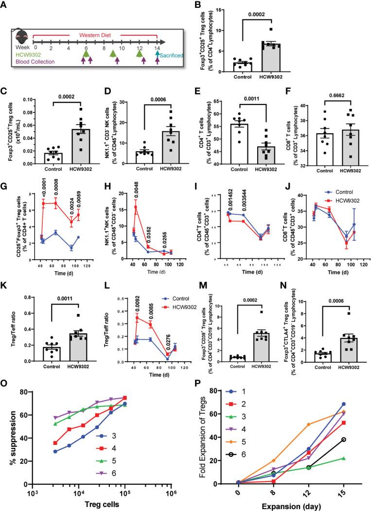
Atherosclerosis is a chronic inflammatory disease caused by deposition of oxidative low-density lipoprotein (LDL) in the arterial intima which triggers the innate immune response through myeloid cells such as macrophages. Regulatory T cells (Tregs) play an important role in controlling the progression or regression of atherosclerosis by resolving macrophage-mediated inflammatory functions. Interleukin-2 (IL-2) signaling is essential for homeostasis of Tregs. Since recombinant IL-2 has an unfavorable pharmacokinetic profile limiting its therapeutic use, we constructed a fusion protein, designated HCW9302, containing two IL-2 domains linked by an extracellular tissue factor domain. We found that HCW9302 exhibited a longer serum half-life with an approximately 1000-fold higher affinity for the IL-2Rα than IL-2. HCW9302 could be administered to mice at a dosing range that expanded and activated Tregs but not CD4 effector T cells. In an mouse model, HCW9302 treatment curtailed the progression of atherosclerosis through Treg activation and expansion, M2 macrophage polarization and myeloid-derived suppressor cell induction. HCW9302 treatment also lessened inflammatory responses in the aorta. Thus, HCW9302 is a potential therapeutic agent to expand and activate Tregs for treatment of inflammatory and autoimmune diseases.
动脉粥样硬化是一种慢性炎症性疾病,由氧化型低密度脂蛋白(LDL)在动脉内膜中的沉积引起,通过髓样细胞(如巨噬细胞)触发固有免疫反应。调节性 T 细胞(Tregs)通过解决巨噬细胞介导的炎症功能,在控制动脉粥样硬化的进展或消退方面发挥重要作用。白细胞介素-2(IL-2)信号对于 Tregs 的稳态至关重要。由于重组 IL-2 的药代动力学特性不佳,限制了其治疗用途,我们构建了一种融合蛋白,命名为 HCW9302,它包含两个通过细胞外组织因子结构域连接的 IL-2 结构域。我们发现,HCW9302 的血清半衰期更长,对 IL-2Rα 的亲和力大约比 IL-2 高 1000 倍。HCW9302 可以在一个给药范围内施用于小鼠,该范围可扩大和激活 Tregs,但不会激活 CD4 效应 T 细胞。在 小鼠模型中,HCW9302 通过 Treg 的激活和扩增、M2 巨噬细胞极化和髓源抑制性细胞的诱导来抑制动脉粥样硬化的进展。HCW9302 治疗还减轻了主动脉中的炎症反应。因此,HCW9302 是一种有潜力的治疗药物,可用于扩大和激活 Tregs,以治疗炎症性和自身免疫性疾病。