Arthritis and Tissue Degeneration Program and David Z. Rosensweig Genomics Research Center, Hospital for Special Surgery, New York, United States.
Department of Medicine, Weill Cornell Medical College, New York, United States.
Elife. 2023 Feb 13;12:e82118. doi: 10.7554/eLife.82118.
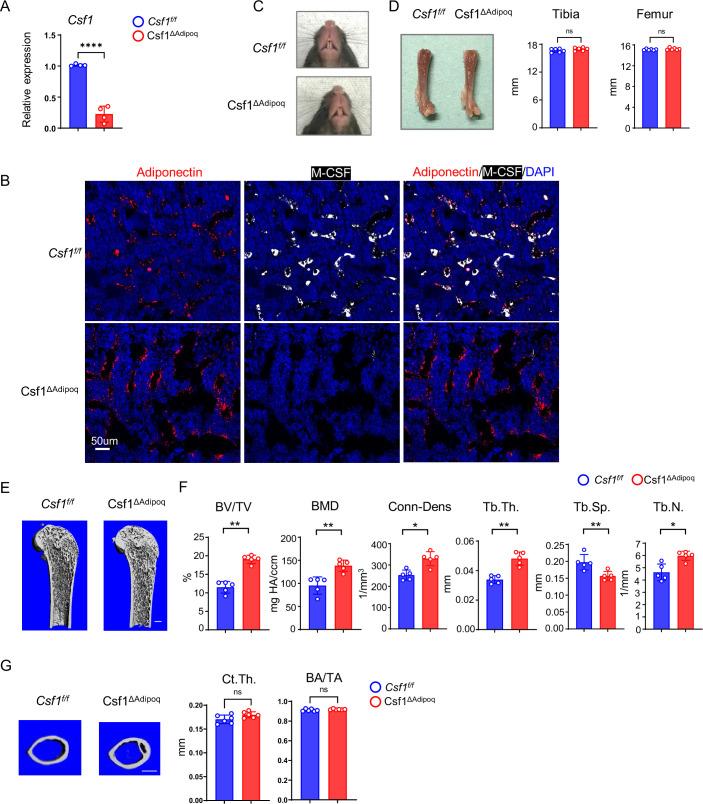
M-CSF is a critical growth factor for myeloid lineage cells, including monocytes, macrophages, and osteoclasts. Tissue-resident macrophages in most organs rely on local M-CSF. However, it is unclear what specific cells in the bone marrow produce M-CSF to maintain myeloid homeostasis. Here, we found that Adipoq-lineage progenitors but not mature adipocytes in bone marrow or in peripheral adipose tissue, are a major cellular source of M-CSF, with these Adipoq-lineage progenitors producing M-CSF at levels much higher than those produced by osteoblast lineage cells. The Adipoq-lineage progenitors with high CSF1 expression also exist in human bone marrow. Deficiency of M-CSF in bone marrow Adipoq-lineage progenitors drastically reduces the generation of bone marrow macrophages and osteoclasts, leading to severe osteopetrosis in mice. Furthermore, the osteoporosis in ovariectomized mice can be significantly alleviated by the absence of M-CSF in bone marrow Adipoq-lineage progenitors. Our findings identify bone marrow Adipoq-lineage progenitors as a major cellular source of M-CSF in bone marrow and reveal their crucial contribution to bone marrow macrophage development, osteoclastogenesis, bone homeostasis, and pathological bone loss.
M-CSF 是髓系细胞(包括单核细胞、巨噬细胞和破骨细胞)的关键生长因子。大多数器官中的组织驻留巨噬细胞依赖于局部的 M-CSF。然而,目前尚不清楚骨髓中的哪些特定细胞产生 M-CSF 来维持髓系稳态。在这里,我们发现骨髓中 Adipoq 谱系祖细胞(而非成熟脂肪细胞)是 M-CSF 的主要细胞来源,这些 Adipoq 谱系祖细胞产生的 M-CSF 水平远高于成骨细胞谱系细胞。骨髓中高 CSF1 表达的 Adipoq 谱系祖细胞也存在于人类骨髓中。骨髓中 Adipoq 谱系祖细胞缺乏 M-CSF 会极大地减少骨髓巨噬细胞和破骨细胞的生成,导致小鼠严重的骨质增生。此外,骨髓中 Adipoq 谱系祖细胞缺乏 M-CSF 可显著缓解去卵巢小鼠的骨质疏松症。我们的研究结果确定了骨髓中的 Adipoq 谱系祖细胞是骨髓中 M-CSF 的主要细胞来源,并揭示了它们对骨髓巨噬细胞发育、破骨细胞生成、骨稳态和病理性骨丢失的关键贡献。