Suppr超能文献

Rab1A 在分泌和自噬中的双重功能:高变区依赖性。

Dual function of Rab1A in secretion and autophagy: hypervariable domain dependence.

机构信息

Department of Biochemistry and Molecular Genetics, University of Illinois at Chicago, Chicago, IL, USA.

Department of Biochemistry and Molecular Genetics, University of Illinois at Chicago, Chicago, IL, USA

出版信息

Life Sci Alliance. 2023 Feb 13;6(5). doi: 10.26508/lsa.202201810. Print 2023 May.

Abstract

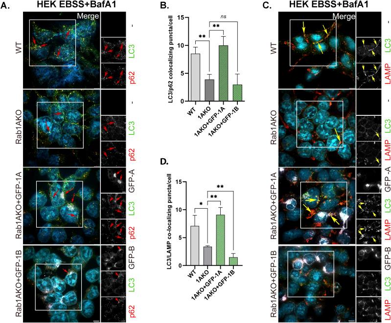
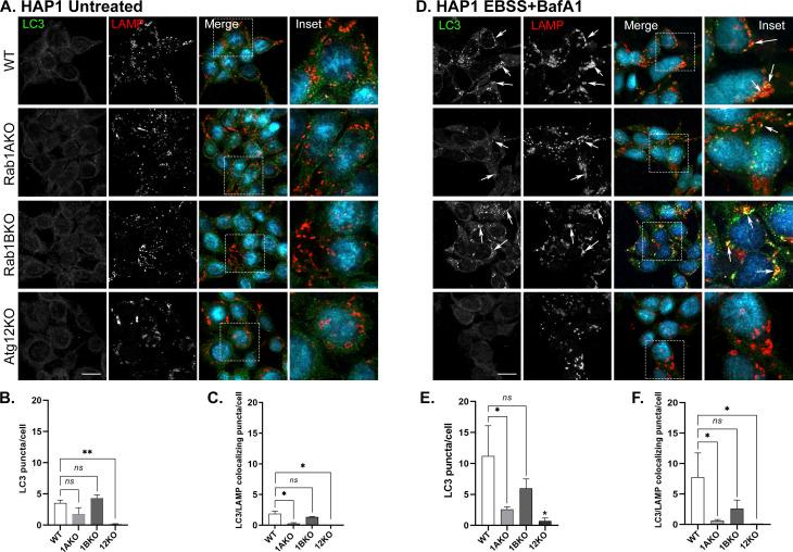
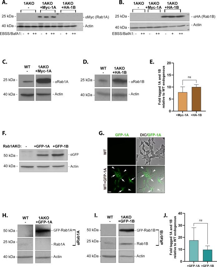
We currently understand how the different intracellular pathways, secretion, endocytosis, and autophagy are regulated by small GTPases. In contrast, it is unclear how these pathways are coordinated to ensure efficient cellular response to stress. Rab GTPases localize to specific organelles through their hypervariable domain (HVD) to regulate discrete steps of individual pathways. Here, we explored the dual role of Rab1A/B (92% identity) in secretion and autophagy. We show that although either Rab1A or Rab1B is required for secretion, Rab1A, but not Rab1B, localizes to autophagosomes and is required early in stress-induced autophagy. Moreover, replacing the HVD of Rab1B with that of Rab1A enables Rab1B to localize to autophagosomes and regulate autophagy. Therefore, Rab1A-HVD is required for the dual functionality of a single Rab in two different pathways: secretion and autophagy. In addition to this mechanistic insight, these findings are relevant to human health because both the pathways and Rab1A/B were implicated in diseases ranging from cancer to neurodegeneration.

摘要

我们目前了解了不同的细胞内途径、分泌、内吞作用和自噬是如何被小 GTP 酶调节的。相比之下,这些途径如何协调以确保细胞对压力做出有效反应尚不清楚。Rab GTP 酶通过其高度可变结构域 (HVD) 定位于特定的细胞器,以调节各个途径的离散步骤。在这里,我们探讨了 Rab1A/B(92%的同源性)在分泌和自噬中的双重作用。我们表明,尽管 Rab1A 或 Rab1B 中的任一个对于分泌都是必需的,但 Rab1A 而不是 Rab1B 定位于自噬体中,并且在应激诱导的自噬早期是必需的。此外,用 Rab1A 的 HVD 替换 Rab1B 的 HVD 使 Rab1B 能够定位于自噬体并调节自噬。因此,Rab1A-HVD 是单个 Rab 在两种不同途径(分泌和自噬)中的双重功能所必需的。除了这种机制上的见解外,这些发现与人类健康有关,因为这两条途径和 Rab1A/B 都与从癌症到神经退行性疾病等各种疾病有关。

https://cdn.ncbi.nlm.nih.gov/pmc/blobs/9685/9939007/ab29672ba13f/LSA-2022-01810_FigS1.jpg

文献AI研究员

20分钟写一篇综述,助力文献阅读效率提升50倍。

立即体验

用中文搜PubMed

大模型驱动的PubMed中文搜索引擎

马上搜索

文档翻译

学术文献翻译模型,支持多种主流文档格式。

立即体验