• 文献检索
  • 文档翻译
  • 深度研究
  • 学术资讯
  • Suppr Zotero 插件Zotero 插件
  • 邀请有礼
  • 套餐&价格
  • 历史记录
应用&插件
Suppr Zotero 插件Zotero 插件浏览器插件Mac 客户端Windows 客户端微信小程序
定价
高级版会员购买积分包购买API积分包
服务
文献检索文档翻译深度研究API 文档MCP 服务
关于我们
关于 Suppr公司介绍联系我们用户协议隐私条款
关注我们

Suppr 超能文献

核心技术专利:CN118964589B侵权必究
粤ICP备2023148730 号-1Suppr @ 2026

文献检索

告别复杂PubMed语法,用中文像聊天一样搜索,搜遍4000万医学文献。AI智能推荐,让科研检索更轻松。

立即免费搜索

文件翻译

保留排版,准确专业,支持PDF/Word/PPT等文件格式,支持 12+语言互译。

免费翻译文档

深度研究

AI帮你快速写综述,25分钟生成高质量综述,智能提取关键信息,辅助科研写作。

立即免费体验

ANGPTL4 通过下调 KLF4 稳定动脉粥样硬化斑块并调节血管平滑肌细胞的表型转化。

ANGPTL4 stabilizes atherosclerotic plaques and modulates the phenotypic transition of vascular smooth muscle cells through KLF4 downregulation.

机构信息

Cell Regeneration Research Center, Chonnam National University Hospital, Gwangju, South Korea.

Department of Cardiology, Chonnam National University Medical School, Gwangju, Republic of Korea.

出版信息

Exp Mol Med. 2023 Feb;55(2):426-442. doi: 10.1038/s12276-023-00937-x. Epub 2023 Feb 13.

DOI:10.1038/s12276-023-00937-x
PMID:36782020
原文链接:https://pmc.ncbi.nlm.nih.gov/articles/PMC9981608/
Abstract

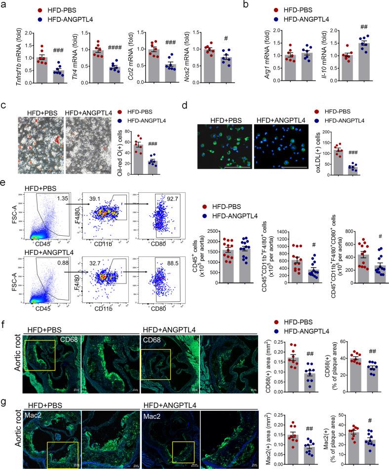
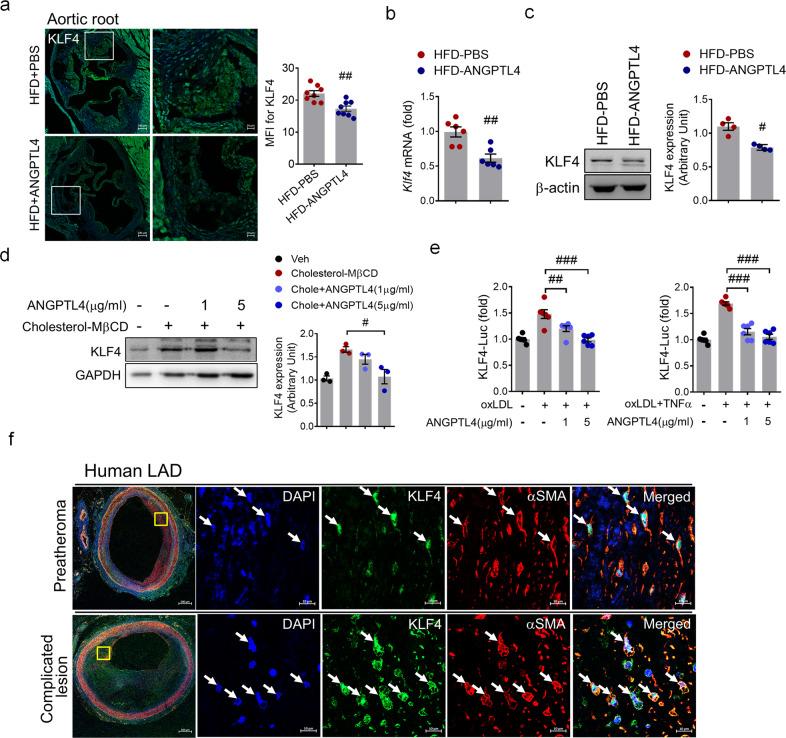
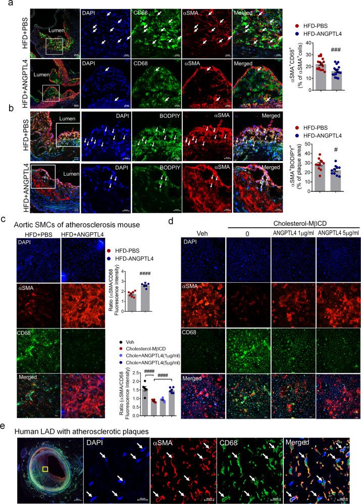
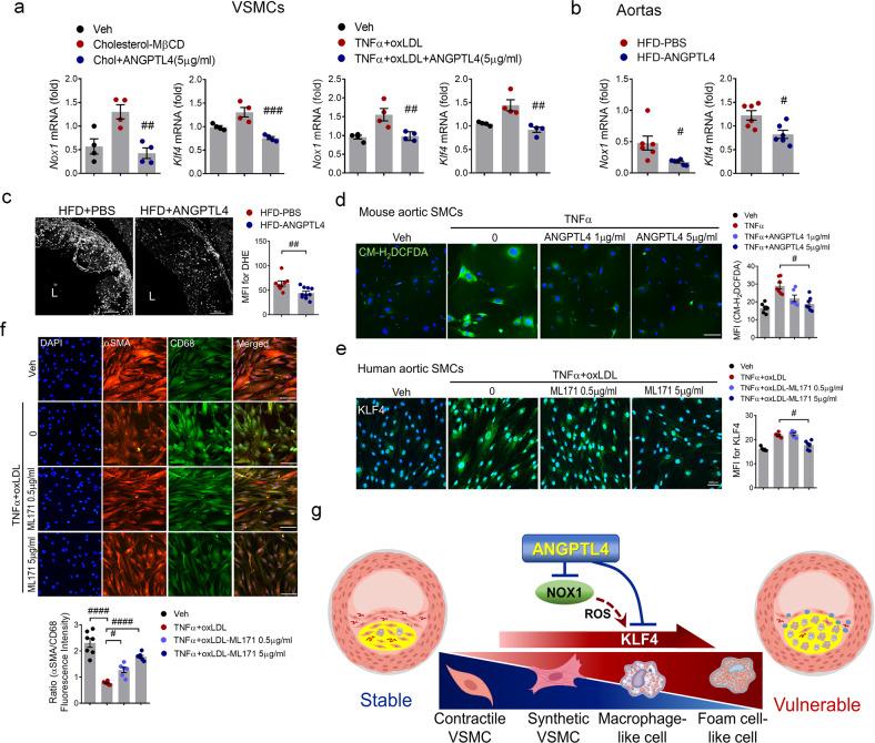
Atherosclerosis, the leading cause of death, is a vascular disease of chronic inflammation. We recently showed that angiopoietin-like 4 (ANGPTL4) promotes cardiac repair by suppressing pathological inflammation. Given the fundamental contribution of inflammation to atherosclerosis, we assessed the role of ANGPTL4 in the development of atherosclerosis and determined whether ANGPTL4 regulates atherosclerotic plaque stability. We injected ANGPTL4 protein twice a week into atherosclerotic Apoe-/- mice and analyzed the atherosclerotic lesion size, inflammation, and plaque stability. In atherosclerotic mice, ANGPTL4 reduced atherosclerotic plaque size and vascular inflammation. In the atherosclerotic lesions and fibrous caps, the number of α-SMA(+), SM22α(+), and SM-MHC(+) cells was higher, while the number of CD68(+) and Mac2(+) cells was lower in the ANGPTL4 group. Most importantly, the fibrous cap was significantly thicker in the ANGPTL4 group than in the control group. Smooth muscle cells (SMCs) isolated from atherosclerotic aortas showed significantly increased expression of CD68 and Krüppel-like factor 4 (KLF4), a modulator of the vascular SMC phenotype, along with downregulation of α-SMA, and these changes were attenuated by ANGPTL4 treatment. Furthermore, ANGPTL4 reduced TNFα-induced NADPH oxidase 1 (NOX1), a major source of reactive oxygen species, resulting in the attenuation of KLF4-mediated SMC phenotypic changes. We showed that acute myocardial infarction (AMI) patients with higher levels of ANGPTL4 had fewer vascular events than AMI patients with lower levels of ANGPTL4 (p < 0.05). Our results reveal that ANGPTL4 treatment inhibits atherogenesis and suggest that targeting vascular stability and inflammation may serve as a novel therapeutic strategy to prevent and treat atherosclerosis. Even more importantly, ANGPTL4 treatment inhibited the phenotypic changes of SMCs into macrophage-like cells by downregulating NOX1 activation of KLF4, leading to the formation of more stable plaques.

摘要

动脉粥样硬化是导致死亡的主要原因,是一种慢性炎症性血管疾病。我们最近发现,血管生成素样蛋白 4(ANGPTL4)通过抑制病理性炎症促进心脏修复。鉴于炎症对动脉粥样硬化的基本贡献,我们评估了 ANGPTL4 在动脉粥样硬化发展中的作用,并确定 ANGPTL4 是否调节动脉粥样硬化斑块的稳定性。我们每周两次向动脉粥样硬化 Apoe-/-小鼠注射 ANGPTL4 蛋白,并分析动脉粥样硬化病变大小、炎症和斑块稳定性。在动脉粥样硬化小鼠中,ANGPTL4 降低了动脉粥样硬化斑块的大小和血管炎症。在动脉粥样硬化病变和纤维帽中,ANGPTL4 组的 α-SMA(+)、SM22α(+)和 SM-MHC(+)细胞数量较高,而 CD68(+)和 Mac2(+)细胞数量较低。最重要的是,ANGPTL4 组的纤维帽明显比对照组厚。从动脉粥样硬化主动脉中分离的平滑肌细胞(SMCs)显示出明显增加的 CD68 和 Krüppel 样因子 4(KLF4)表达,KLF4 是血管 SMC 表型的调节剂,同时下调 α-SMA,这些变化被 ANGPTL4 治疗减弱。此外,ANGPTL4 减少了肿瘤坏死因子 α(TNFα)诱导的 NADPH 氧化酶 1(NOX1),NOX1 是活性氧的主要来源,导致 KLF4 介导的 SMC 表型变化减弱。我们发现,ANGPTL4 水平较高的急性心肌梗死(AMI)患者的血管事件少于 ANGPTL4 水平较低的 AMI 患者(p<0.05)。我们的结果表明,ANGPTL4 治疗抑制动脉粥样硬化形成,并表明靶向血管稳定性和炎症可能是预防和治疗动脉粥样硬化的新治疗策略。更重要的是,ANGPTL4 治疗通过下调 NOX1 对 KLF4 的激活抑制 SMC 向巨噬细胞样细胞的表型变化,导致形成更稳定的斑块。

https://cdn.ncbi.nlm.nih.gov/pmc/blobs/69b5/9981608/a69e32f903d0/12276_2023_937_Fig8_HTML.jpg
https://cdn.ncbi.nlm.nih.gov/pmc/blobs/69b5/9981608/b70e18caef66/12276_2023_937_Fig1_HTML.jpg
https://cdn.ncbi.nlm.nih.gov/pmc/blobs/69b5/9981608/1f09e141872c/12276_2023_937_Fig2_HTML.jpg
https://cdn.ncbi.nlm.nih.gov/pmc/blobs/69b5/9981608/421dd8aad93c/12276_2023_937_Fig3_HTML.jpg
https://cdn.ncbi.nlm.nih.gov/pmc/blobs/69b5/9981608/eb44ecade60d/12276_2023_937_Fig4_HTML.jpg
https://cdn.ncbi.nlm.nih.gov/pmc/blobs/69b5/9981608/fd5e4c06adb9/12276_2023_937_Fig5_HTML.jpg
https://cdn.ncbi.nlm.nih.gov/pmc/blobs/69b5/9981608/69da23e7ea4d/12276_2023_937_Fig6_HTML.jpg
https://cdn.ncbi.nlm.nih.gov/pmc/blobs/69b5/9981608/365aea441144/12276_2023_937_Fig7_HTML.jpg
https://cdn.ncbi.nlm.nih.gov/pmc/blobs/69b5/9981608/a69e32f903d0/12276_2023_937_Fig8_HTML.jpg
https://cdn.ncbi.nlm.nih.gov/pmc/blobs/69b5/9981608/b70e18caef66/12276_2023_937_Fig1_HTML.jpg
https://cdn.ncbi.nlm.nih.gov/pmc/blobs/69b5/9981608/1f09e141872c/12276_2023_937_Fig2_HTML.jpg
https://cdn.ncbi.nlm.nih.gov/pmc/blobs/69b5/9981608/421dd8aad93c/12276_2023_937_Fig3_HTML.jpg
https://cdn.ncbi.nlm.nih.gov/pmc/blobs/69b5/9981608/eb44ecade60d/12276_2023_937_Fig4_HTML.jpg
https://cdn.ncbi.nlm.nih.gov/pmc/blobs/69b5/9981608/fd5e4c06adb9/12276_2023_937_Fig5_HTML.jpg
https://cdn.ncbi.nlm.nih.gov/pmc/blobs/69b5/9981608/69da23e7ea4d/12276_2023_937_Fig6_HTML.jpg
https://cdn.ncbi.nlm.nih.gov/pmc/blobs/69b5/9981608/365aea441144/12276_2023_937_Fig7_HTML.jpg
https://cdn.ncbi.nlm.nih.gov/pmc/blobs/69b5/9981608/a69e32f903d0/12276_2023_937_Fig8_HTML.jpg

相似文献

1
ANGPTL4 stabilizes atherosclerotic plaques and modulates the phenotypic transition of vascular smooth muscle cells through KLF4 downregulation.ANGPTL4 通过下调 KLF4 稳定动脉粥样硬化斑块并调节血管平滑肌细胞的表型转化。
Exp Mol Med. 2023 Feb;55(2):426-442. doi: 10.1038/s12276-023-00937-x. Epub 2023 Feb 13.
2
Melatonin Ameliorates Atherosclerotic Plaque Vulnerability by Regulating PPARδ-Associated Smooth Muscle Cell Phenotypic Switching.褪黑素通过调节过氧化物酶体增殖物激活受体 δ 相关的平滑肌细胞表型转换来改善动脉粥样硬化斑块易损性。
J Pineal Res. 2024 Aug;76(5):e12988. doi: 10.1111/jpi.12988.
3
NOXA1-dependent NADPH oxidase regulates redox signaling and phenotype of vascular smooth muscle cell during atherogenesis.NOXA1 依赖性 NADPH 氧化酶在动脉粥样硬化形成过程中调节血管平滑肌细胞的氧化还原信号和表型。
Redox Biol. 2019 Feb;21:101063. doi: 10.1016/j.redox.2018.11.021. Epub 2018 Nov 29.
4
AMP-Activated Protein Kinase Alpha 2 Deletion Induces VSMC Phenotypic Switching and Reduces Features of Atherosclerotic Plaque Stability.AMP激活的蛋白激酶α2缺失诱导血管平滑肌细胞表型转换并降低动脉粥样硬化斑块稳定性特征。
Circ Res. 2016 Sep 2;119(6):718-30. doi: 10.1161/CIRCRESAHA.116.308689. Epub 2016 Jul 20.
5
SM22α (Smooth Muscle Protein 22-α) Promoter-Driven IGF1R (Insulin-Like Growth Factor 1 Receptor) Deficiency Promotes Atherosclerosis.SM22α(平滑肌蛋白 22-α)启动子驱动的 IGF1R(胰岛素样生长因子 1 受体)缺陷促进动脉粥样硬化。
Arterioscler Thromb Vasc Biol. 2018 Oct;38(10):2306-2317. doi: 10.1161/ATVBAHA.118.311134.
6
Quercetin Attenuates KLF4-Mediated Phenotypic Switch of VSMCs to Macrophage-like Cells in Atherosclerosis: A Critical Role for the JAK2/STAT3 Pathway.槲皮素通过 JAK2/STAT3 通路抑制 KLF4 介导的动脉粥样硬化中 VSMCs 向巨噬细胞样细胞的表型转化:关键作用。
Int J Mol Sci. 2024 Jul 15;25(14):7755. doi: 10.3390/ijms25147755.
7
Cholesterol-Induced Phenotypic Modulation of Smooth Muscle Cells to Macrophage/Fibroblast-like Cells Is Driven by an Unfolded Protein Response.胆固醇诱导的平滑肌细胞向巨噬细胞/成纤维细胞样细胞的表型转化是由未折叠蛋白反应驱动的。
Arterioscler Thromb Vasc Biol. 2021 Jan;41(1):302-316. doi: 10.1161/ATVBAHA.120.315164. Epub 2020 Oct 8.
8
Neutralization of S100A4 induces stabilization of atherosclerotic plaques: role of smooth muscle cells.中和 S100A4 诱导动脉粥样硬化斑块稳定:平滑肌细胞的作用。
Cardiovasc Res. 2022 Jan 7;118(1):141-155. doi: 10.1093/cvr/cvaa311.
9
Drebrin attenuates atherosclerosis by limiting smooth muscle cell transdifferentiation.抑制脑红蛋白表达可抑制血管平滑肌细胞转分化从而减轻动脉粥样硬化。
Cardiovasc Res. 2022 Feb 21;118(3):772-784. doi: 10.1093/cvr/cvab156.
10
KLF4-dependent phenotypic modulation of smooth muscle cells has a key role in atherosclerotic plaque pathogenesis.KLF4 依赖的平滑肌细胞表型调节在动脉粥样硬化斑块发病机制中起关键作用。
Nat Med. 2015 Jun;21(6):628-37. doi: 10.1038/nm.3866. Epub 2015 May 18.

引用本文的文献

1
Transcriptome combined single-cell sequencing explores molecular mechanisms of ANGPTL4 in sepsis-induced acute lung injury.转录组联合单细胞测序探索血管生成素样蛋白4在脓毒症诱导的急性肺损伤中的分子机制。
PLoS One. 2025 Jul 31;20(7):e0328551. doi: 10.1371/journal.pone.0328551. eCollection 2025.
2
ANGPTL4: A Comprehensive Review of 25 Years of Research.血管生成素样蛋白4:25年研究综述
Cancers (Basel). 2025 Jul 16;17(14):2364. doi: 10.3390/cancers17142364.
3
Biomimetic Nanoparticles Simultaneously Targeting Modulation of Lipid Metabolism and Phenotype of Macrophages for Programmed Atherosclerosis Management.

本文引用的文献

1
Single-Cell Genomics Reveals a Novel Cell State During Smooth Muscle Cell Phenotypic Switching and Potential Therapeutic Targets for Atherosclerosis in Mouse and Human.单细胞基因组学揭示了平滑肌细胞表型转换过程中的一种新型细胞状态,以及在小鼠和人类动脉粥样硬化中的潜在治疗靶点。
Circulation. 2020 Nov 24;142(21):2060-2075. doi: 10.1161/CIRCULATIONAHA.120.048378. Epub 2020 Sep 23.
2
Stem Cell Pluripotency Genes Klf4 and Oct4 Regulate Complex SMC Phenotypic Changes Critical in Late-Stage Atherosclerotic Lesion Pathogenesis.干细胞多能性基因 Klf4 和 Oct4 调节晚期动脉粥样硬化病变发病机制中关键的复杂 SMC 表型变化。
Circulation. 2020 Nov 24;142(21):2045-2059. doi: 10.1161/CIRCULATIONAHA.120.046672. Epub 2020 Jul 17.
3
仿生纳米颗粒同时靶向调节脂质代谢和巨噬细胞表型以进行程序性动脉粥样硬化管理。
ACS Nano. 2025 Jul 22;19(28):25628-25644. doi: 10.1021/acsnano.5c00216. Epub 2025 Jul 10.
4
Adipocytes-induced ANGPTL4/KLF4 axis drives glycolysis and metastasis in triple-negative breast cancer.脂肪细胞诱导的ANGPTL4/KLF4轴驱动三阴性乳腺癌的糖酵解和转移。
J Exp Clin Cancer Res. 2025 Jul 4;44(1):192. doi: 10.1186/s13046-025-03458-9.
5
Krüppel-like factor 4 transcription factor in blood-brain barrier endothelial cells: A potential role in Alzheimer's disease.血脑屏障内皮细胞中的Krüppel样因子4转录因子:在阿尔茨海默病中的潜在作用。
Animal Model Exp Med. 2025 May;8(5):819-828. doi: 10.1002/ame2.70015. Epub 2025 Mar 26.
6
Nox1/PAK1 is required for angiotensin II-induced vascular inflammation and abdominal aortic aneurysm formation.血管紧张素II诱导的血管炎症和腹主动脉瘤形成需要Nox1/PAK1。
Redox Biol. 2025 Feb;79:103477. doi: 10.1016/j.redox.2024.103477. Epub 2024 Dec 19.
7
Non-Coding RNA Involved in the Pathogenesis of Atherosclerosis-A Narrative Review.参与动脉粥样硬化发病机制的非编码RNA——综述
Diagnostics (Basel). 2024 Sep 7;14(17):1981. doi: 10.3390/diagnostics14171981.
8
ANGPTL4-the Link Binding Lipid Metabolism and Inflammation.血管生成素样蛋白4——脂质代谢与炎症的联系纽带
Curr Med Chem. 2025;32(15):2931-2949. doi: 10.2174/0109298673320024240829070906.
9
Epsins oversee smooth muscle cell reprograming by influencing master regulators KLF4 and OCT4.埃普辛蛋白通过影响关键调控因子KLF4和OCT4来调控平滑肌细胞重编程。
bioRxiv. 2024 Aug 26:2024.01.08.574714. doi: 10.1101/2024.01.08.574714.
10
Mechanisms modulating foam cell formation in the arterial intima: exploring new therapeutic opportunities in atherosclerosis.调节动脉内膜中泡沫细胞形成的机制:探索动脉粥样硬化的新治疗机会。
Front Cardiovasc Med. 2024 Jun 17;11:1381520. doi: 10.3389/fcvm.2024.1381520. eCollection 2024.
Oleic acid-induced NOX4 is dependent on ANGPTL4 expression to promote human colorectal cancer metastasis.
油酸诱导的 NOX4 依赖于 ANGPTL4 的表达来促进人结直肠癌转移。
Theranostics. 2020 May 30;10(16):7083-7099. doi: 10.7150/thno.44744. eCollection 2020.
4
Efficacy and Safety of Low-Dose Colchicine after Myocardial Infarction.心梗后小剂量秋水仙碱的疗效和安全性。
N Engl J Med. 2019 Dec 26;381(26):2497-2505. doi: 10.1056/NEJMoa1912388. Epub 2019 Nov 16.
5
A TAZ-ANGPTL4-NOX2 Axis Regulates Ferroptotic Cell Death and Chemoresistance in Epithelial Ovarian Cancer.TAZ-ANGPTL4-NOX2 轴调控上皮性卵巢癌细胞铁死亡和化疗耐药。
Mol Cancer Res. 2020 Jan;18(1):79-90. doi: 10.1158/1541-7786.MCR-19-0691. Epub 2019 Oct 22.
6
From Detecting the Vulnerable Plaque to Managing the Vulnerable Patient: JACC State-of-the-Art Review.从检测易损斑块到管理易损患者:JACC 最新综述。
J Am Coll Cardiol. 2019 Sep 24;74(12):1582-1593. doi: 10.1016/j.jacc.2019.07.062.
7
Antiinflammatory activity of ANGPTL4 facilitates macrophage polarization to induce cardiac repair.ANGPTL4 的抗炎活性促进巨噬细胞极化以诱导心脏修复。
JCI Insight. 2019 Aug 22;4(16):125437. doi: 10.1172/jci.insight.125437.
8
Vulnerable Plaque, Characteristics, Detection, and Potential Therapies.易损斑块:特征、检测及潜在治疗方法
J Cardiovasc Dev Dis. 2019 Jul 27;6(3):26. doi: 10.3390/jcdd6030026.
9
ANGPTL4 in Metabolic and Cardiovascular Disease.ANGPTL4 在代谢和心血管疾病中的作用。
Trends Mol Med. 2019 Aug;25(8):723-734. doi: 10.1016/j.molmed.2019.05.010. Epub 2019 Jun 21.
10
NOXA1-dependent NADPH oxidase regulates redox signaling and phenotype of vascular smooth muscle cell during atherogenesis.NOXA1 依赖性 NADPH 氧化酶在动脉粥样硬化形成过程中调节血管平滑肌细胞的氧化还原信号和表型。
Redox Biol. 2019 Feb;21:101063. doi: 10.1016/j.redox.2018.11.021. Epub 2018 Nov 29.