Suppr超能文献

该 parABSm 系统参与了嗜热栖热菌中大型质粒的分配和基因组完整性的维持。

The parABSm system is involved in megaplasmid partitioning and genome integrity maintenance in Thermus thermophilus.

机构信息

College of Biological and Environmental Engineering, Xi'an University, No. 168 South Taibai Road, 710065 Xi'an, China.

出版信息

G3 (Bethesda). 2023 Apr 11;13(4). doi: 10.1093/g3journal/jkad038.

Abstract

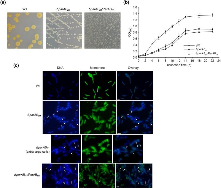
The characteristics of the parABS system in polyploid bacteria are barely understood. We initially analyzed the physiological functions and mechanisms of the megaplasmid parABSm system in the thermophilic polyploid bacterium Thermus thermophilus. Deletion of parABm was possible only when a plasmid-born copy of parABm was provided, indicating that these genes are conditionally essential. The cell morphology of the parABm deletion mutant (ΔparABm) was changed to some extent, and in certain extra-large or twisted cells, the nucleoids were dispersed and damaged. Compared with that of the wild type, the frequency of anucleate cells was significantly increased. Genome content analyses showed that ΔparABm had lost ∼160 kb of megaplasmid and ∼23 kb of chromosomal sequences, respectively. Genome fluorescent tagging and PFGE experiments demonstrated that the truncated megaplasmid was frequently interlinked and could not be segregated correctly; thus, certain daughter cells eventually lost the entire megaplasmid and became twisted or enlarged with damaged nucleoids. Further, we found that when the megaplasmid was lost in these cells, the toxins encoded by the megaplasmid toxin-antitoxin (TA) systems (VapBC64_65 and VapBC142_143) would exert detrimental effects, such as to fragment DNA. Thus, parABSm might ensure the existence of these TA systems, thereby preventing genomic degradation. Together, our results suggested that in T. thermophilus, the megaplasmid-encoded parABS system plays an essential role in the megaplasmid partitioning process; also it is an important determination factor for the genome integrity maintenance.

摘要

多倍体细菌中 parABS 系统的特征尚未被充分了解。我们最初分析了嗜热多倍体细菌 Thermus thermophilus 中大型质粒 parABSm 系统的生理功能和机制。只有在提供质粒携带的 parABm 拷贝时,才能删除 parABm,这表明这些基因是条件必需的。parABm 缺失突变体 (ΔparABm) 的细胞形态在某种程度上发生了变化,在某些特大或扭曲的细胞中,核体分散并受损。与野生型相比,无核细胞的频率显著增加。基因组内容分析表明,ΔparABm 分别失去了约 160kb 的大型质粒和约 23kb 的染色体序列。基因组荧光标记和 PFGE 实验表明,截断的大型质粒经常相互连接,不能正确分离;因此,某些子细胞最终失去了整个大型质粒,变得扭曲或增大,核体受损。此外,我们发现当这些细胞丢失大型质粒时,大型质粒编码的毒素-抗毒素 (TA) 系统 (VapBC64_65 和 VapBC142_143) 编码的毒素会产生有害影响,例如使 DNA 片段化。因此,parABSm 可能确保这些 TA 系统的存在,从而防止基因组降解。总之,我们的结果表明,在 T. thermophilus 中,大型质粒编码的 parABS 系统在大型质粒分配过程中发挥着重要作用;它也是基因组完整性维持的重要决定因素。

https://cdn.ncbi.nlm.nih.gov/pmc/blobs/4e95/10085754/e205b30a51e2/jkad038f1.jpg

文献AI研究员

20分钟写一篇综述,助力文献阅读效率提升50倍。

立即体验

用中文搜PubMed

大模型驱动的PubMed中文搜索引擎

马上搜索

文档翻译

学术文献翻译模型,支持多种主流文档格式。

立即体验