• 文献检索
  • 文档翻译
  • 深度研究
  • 学术资讯
  • Suppr Zotero 插件Zotero 插件
  • 邀请有礼
  • 套餐&价格
  • 历史记录
应用&插件
Suppr Zotero 插件Zotero 插件浏览器插件Mac 客户端Windows 客户端微信小程序
定价
高级版会员购买积分包购买API积分包
服务
文献检索文档翻译深度研究API 文档MCP 服务
关于我们
关于 Suppr公司介绍联系我们用户协议隐私条款
关注我们

Suppr 超能文献

核心技术专利:CN118964589B侵权必究
粤ICP备2023148730 号-1Suppr @ 2026

文献检索

告别复杂PubMed语法,用中文像聊天一样搜索,搜遍4000万医学文献。AI智能推荐,让科研检索更轻松。

立即免费搜索

文件翻译

保留排版,准确专业,支持PDF/Word/PPT等文件格式,支持 12+语言互译。

免费翻译文档

深度研究

AI帮你快速写综述,25分钟生成高质量综述,智能提取关键信息,辅助科研写作。

立即免费体验

肌动蛋白依赖性星形胶质细胞浸润是重塑过程中轴突解聚的关键步骤。

Actin-dependent astrocytic infiltration is a key step for axon defasciculation during remodeling.

机构信息

Department of Molecular Cell Biology, Weizmann Institute of Science, Rehovot 7610001, Israel; Department of Molecular Neuroscience, Weizmann Institute of Science, Rehovot 7610001, Israel.

Department of Molecular Cell Biology, Weizmann Institute of Science, Rehovot 7610001, Israel.

出版信息

Cell Rep. 2023 Feb 28;42(2):112117. doi: 10.1016/j.celrep.2023.112117. Epub 2023 Feb 14.

DOI:10.1016/j.celrep.2023.112117
PMID:36790930
原文链接:https://pmc.ncbi.nlm.nih.gov/articles/PMC9989824/
Abstract

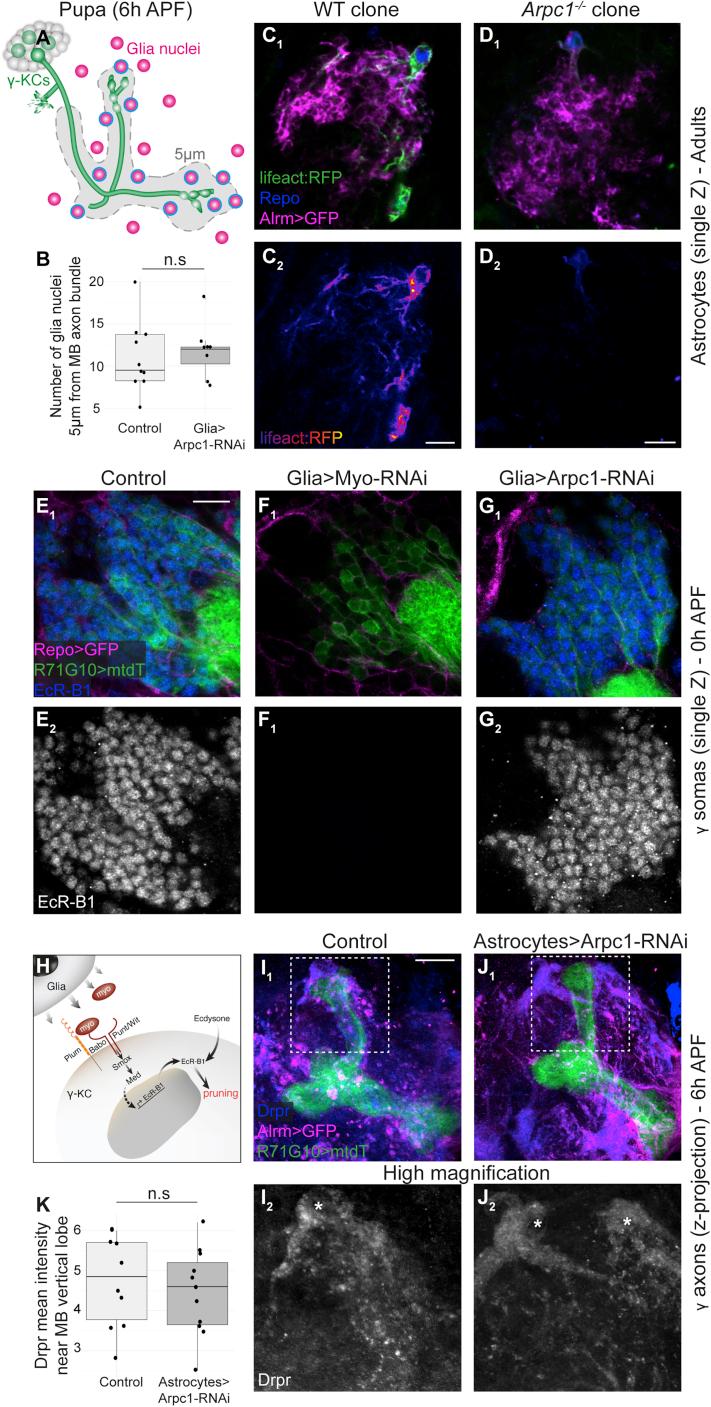
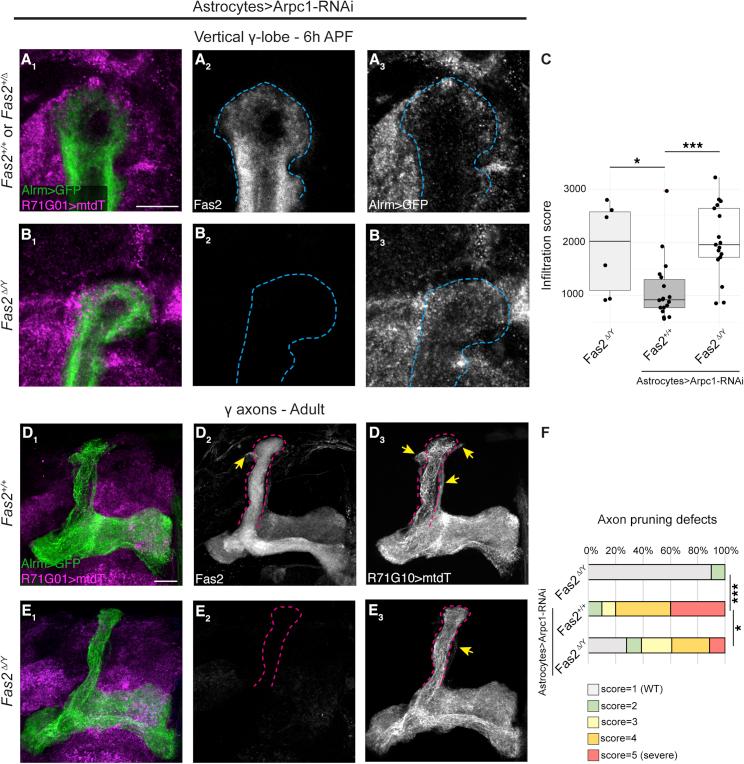
Astrocytes are essential for synapse formation, maturation, and plasticity; however, their function during developmental neuronal remodeling is largely unknown. To identify astrocytic molecules required for axon pruning of mushroom body (MB) γ neurons in Drosophila, we profiled astrocytes before (larva) and after (adult) remodeling. Focusing on genes enriched in larval astrocytes, we identified 12 astrocytic genes that are required for axon pruning, including the F-actin regulators Actin-related protein 2/3 complex, subunit 1 (Arpc1) and formin3 (form3). Interestingly, perturbing astrocytic actin dynamics does not affect their gross morphology, migration, or transforming growth factor β (TGF-β) secretion. In contrast, actin dynamics is required for astrocyte infiltration into the axon bundle at the onset of pruning. Remarkably, decreasing axonal adhesion facilitates infiltration by Arpc1 knockdown (KD) astrocytes and promotes axon pruning. Conversely, increased axonal adhesion reduces lobe infiltration by wild-type (WT) astrocytes. Together, our findings suggest that actin-dependent astrocytic infiltration is a key step in axon pruning, thus promoting our understanding of neuron-glia interactions during remodeling.

摘要

星形胶质细胞对于突触的形成、成熟和可塑性至关重要;然而,它们在发育过程中神经元重塑期间的功能在很大程度上尚不清楚。为了鉴定在果蝇蘑菇体(MB)γ神经元轴突修剪过程中所需的星形胶质细胞分子,我们在重塑之前(幼虫)和之后(成虫)对星形胶质细胞进行了分析。我们专注于在幼虫星形胶质细胞中富集的基因,鉴定出 12 个对于轴突修剪必不可少的星形胶质细胞基因,包括 F-肌动蛋白相关蛋白 2/3 复合物亚基 1(Arpc1)和formin3(form3)。有趣的是,扰乱星形胶质细胞肌动蛋白动力学不会影响它们的总体形态、迁移或转化生长因子β(TGF-β)分泌。相比之下,在修剪开始时,肌动蛋白动力学对于星形胶质细胞浸润到轴突束中是必需的。值得注意的是,减少轴突黏附力有利于 Arpc1 敲低(KD)星形胶质细胞的浸润,并促进轴突修剪。相反,增加轴突黏附力会减少野生型(WT)星形胶质细胞对叶的浸润。总之,我们的研究结果表明,依赖肌动蛋白的星形胶质细胞浸润是轴突修剪的关键步骤,从而促进了我们对重塑过程中神经元-胶质细胞相互作用的理解。

https://cdn.ncbi.nlm.nih.gov/pmc/blobs/9873/9989824/6a30ece8560f/gr7.jpg
https://cdn.ncbi.nlm.nih.gov/pmc/blobs/9873/9989824/1618ce2fd8ca/fx1.jpg
https://cdn.ncbi.nlm.nih.gov/pmc/blobs/9873/9989824/2e4cbc1142e1/gr1.jpg
https://cdn.ncbi.nlm.nih.gov/pmc/blobs/9873/9989824/97462a1471b3/gr3.jpg
https://cdn.ncbi.nlm.nih.gov/pmc/blobs/9873/9989824/46c727b6bde2/gr4.jpg
https://cdn.ncbi.nlm.nih.gov/pmc/blobs/9873/9989824/dcb1afe40c15/gr6.jpg
https://cdn.ncbi.nlm.nih.gov/pmc/blobs/9873/9989824/6a30ece8560f/gr7.jpg
https://cdn.ncbi.nlm.nih.gov/pmc/blobs/9873/9989824/1618ce2fd8ca/fx1.jpg
https://cdn.ncbi.nlm.nih.gov/pmc/blobs/9873/9989824/2e4cbc1142e1/gr1.jpg
https://cdn.ncbi.nlm.nih.gov/pmc/blobs/9873/9989824/97462a1471b3/gr3.jpg
https://cdn.ncbi.nlm.nih.gov/pmc/blobs/9873/9989824/46c727b6bde2/gr4.jpg
https://cdn.ncbi.nlm.nih.gov/pmc/blobs/9873/9989824/dcb1afe40c15/gr6.jpg
https://cdn.ncbi.nlm.nih.gov/pmc/blobs/9873/9989824/6a30ece8560f/gr7.jpg

相似文献

1
Actin-dependent astrocytic infiltration is a key step for axon defasciculation during remodeling.肌动蛋白依赖性星形胶质细胞浸润是重塑过程中轴突解聚的关键步骤。
Cell Rep. 2023 Feb 28;42(2):112117. doi: 10.1016/j.celrep.2023.112117. Epub 2023 Feb 14.
2
Astrocytes play a key role in Drosophila mushroom body axon pruning.星形胶质细胞在果蝇蘑菇体轴突修剪中起关键作用。
PLoS One. 2014 Jan 21;9(1):e86178. doi: 10.1371/journal.pone.0086178. eCollection 2014.
3
Genomic analysis of Drosophila neuronal remodeling: a role for the RNA-binding protein Boule as a negative regulator of axon pruning.果蝇神经元重塑的基因组分析:RNA结合蛋白Boule作为轴突修剪负调控因子的作用。
J Neurosci. 2008 Jun 11;28(24):6092-103. doi: 10.1523/JNEUROSCI.0677-08.2008.
4
Plum, an immunoglobulin superfamily protein, regulates axon pruning by facilitating TGF-β signaling.梅花,一种免疫球蛋白超家族蛋白,通过促进 TGF-β 信号通路来调节轴突修剪。
Neuron. 2013 May 8;78(3):456-68. doi: 10.1016/j.neuron.2013.03.004.
5
Axonal chemokine-like Orion induces astrocyte infiltration and engulfment during mushroom body neuronal remodeling.轴突趋化因子样 Orion 在蘑菇体神经元重塑过程中诱导星形胶质细胞浸润和吞噬。
Nat Commun. 2021 Mar 23;12(1):1849. doi: 10.1038/s41467-021-22054-x.
6
Engulfing action of glial cells is required for programmed axon pruning during Drosophila metamorphosis.果蝇变态发育过程中程序性轴突修剪需要神经胶质细胞的吞噬作用。
Curr Biol. 2004 Apr 20;14(8):668-77. doi: 10.1016/j.cub.2004.04.001.
7
The NAV2 homolog Sickie regulates F-actin-mediated axonal growth in Drosophila mushroom body neurons via the non-canonical Rac-Cofilin pathway.NAV2同源物Sickie通过非经典的Rac-丝切蛋白途径调节果蝇蘑菇体神经元中F-肌动蛋白介导的轴突生长。
Development. 2014 Dec;141(24):4716-28. doi: 10.1242/dev.113308. Epub 2014 Nov 19.
8
Establishment of a novel axon pruning model of Drosophila motor neuron.建立新型果蝇运动神经元轴突修剪模型。
Biol Open. 2023 Jan 1;12(1). doi: 10.1242/bio.059535. Epub 2023 Jan 6.
9
Cofilin regulates axon growth and branching of γ-neurons.肌动蛋白结合蛋白调控γ-神经元的轴突生长和分支。
J Cell Sci. 2020 Apr 28;133(8):jcs232595. doi: 10.1242/jcs.232595.
10
Imp promotes axonal remodeling by regulating profilin mRNA during brain development.在大脑发育过程中,Imp通过调节丝切蛋白mRNA来促进轴突重塑。
Curr Biol. 2014 Mar 31;24(7):793-800. doi: 10.1016/j.cub.2014.02.038. Epub 2014 Mar 20.

引用本文的文献

1
Formin 3 stabilizes the cytoskeleton of Drosophila tendon cells, thus enabling them to resist muscle tensile forces.Formin 3使果蝇肌腱细胞的细胞骨架稳定,从而使其能够抵抗肌肉拉力。
J Cell Sci. 2025 Apr 1;138(7). doi: 10.1242/jcs.263543. Epub 2025 Apr 11.
2
Neuron-to-glia and glia-to-glia signaling directs critical period experience-dependent synapse pruning.神经元与神经胶质细胞之间以及神经胶质细胞与神经胶质细胞之间的信号传导指导关键期依赖经验的突触修剪。
Front Cell Dev Biol. 2025 Feb 18;13:1540052. doi: 10.3389/fcell.2025.1540052. eCollection 2025.
3
Phenethylaminylation: Preliminary Evidence for the Covalent Transamidation of Psychedelic Phenethylamines to Glial Proteins using 3,5-Dimethoxy-4-(2-Propynyloxy)-Phenethylamine as a Model Compound.

本文引用的文献

1
The chemokine-like Orion bridges phosphatidylserine and Draper in phagocytosis of neurons.趋化因子样 Orion 在神经元吞噬作用中连接磷脂酰丝氨酸和 Draper。
Proc Natl Acad Sci U S A. 2023 Jun 13;120(24):e2303392120. doi: 10.1073/pnas.2303392120. Epub 2023 Jun 5.
2
Axonal chemokine-like Orion induces astrocyte infiltration and engulfment during mushroom body neuronal remodeling.轴突趋化因子样 Orion 在蘑菇体神经元重塑过程中诱导星形胶质细胞浸润和吞噬。
Nat Commun. 2021 Mar 23;12(1):1849. doi: 10.1038/s41467-021-22054-x.
3
Local externalization of phosphatidylserine mediates developmental synaptic pruning by microglia.
苯乙胺基化:以3,5-二甲氧基-4-(2-丙炔氧基)-苯乙胺为模型化合物,对致幻性苯乙胺与胶质蛋白共价转酰胺作用的初步证据
bioRxiv. 2025 Feb 17:2025.02.13.638188. doi: 10.1101/2025.02.13.638188.
4
Glia control experience-dependent plasticity in an olfactory critical period.神经胶质细胞在嗅觉关键期控制依赖于经验的可塑性。
Elife. 2025 Jan 30;13:RP100989. doi: 10.7554/eLife.100989.
5
Glia control experience-dependent plasticity in an olfactory critical period.神经胶质细胞在嗅觉关键期控制依赖于经验的可塑性。
bioRxiv. 2024 Oct 24:2024.07.05.602232. doi: 10.1101/2024.07.05.602232.
6
Glial metabolism versatility regulates mushroom body-driven behavioral output in .胶质细胞代谢的多功能性调节果蝇脑中蘑菇体驱动的行为输出。
Learn Mem. 2024 Jun 11;31(5). doi: 10.1101/lm.053823.123. Print 2024 May.
7
Experience-dependent glial pruning of synaptic glomeruli during the critical period.关键期内突触小球的经验依赖性神经胶质修剪。
Sci Rep. 2024 Apr 20;14(1):9110. doi: 10.1038/s41598-024-59942-3.
磷脂酰丝氨酸的局部外化介导小胶质细胞的发育性突触修剪。
EMBO J. 2020 Aug 17;39(16):e105380. doi: 10.15252/embj.2020105380. Epub 2020 Jul 13.
4
Phagocytosis of full-length Tau oligomers by Actin-remodeling of activated microglia.激活的小胶质细胞通过肌动蛋白重塑吞噬全长 Tau 寡聚物。
J Neuroinflammation. 2020 Jan 8;17(1):10. doi: 10.1186/s12974-019-1694-y.
5
Plasma membrane localization of MLC1 regulates cellular morphology and motility.质膜定位的 MLC1 调节细胞形态和运动。
Mol Brain. 2019 Dec 30;12(1):116. doi: 10.1186/s13041-019-0540-6.
6
Synaptic Elimination in Neurological Disorders.神经紊乱中的突触消除。
Curr Neuropharmacol. 2019;17(11):1071-1095. doi: 10.2174/1570159X17666190603170511.
7
MARS-seq2.0: an experimental and analytical pipeline for indexed sorting combined with single-cell RNA sequencing.MARS-seq2.0:一种索引排序与单细胞 RNA 测序相结合的实验和分析流程。
Nat Protoc. 2019 Jun;14(6):1841-1862. doi: 10.1038/s41596-019-0164-4. Epub 2019 May 17.
8
Metascape provides a biologist-oriented resource for the analysis of systems-level datasets.Metascape 为系统水平数据集的分析提供了面向生物学家的资源。
Nat Commun. 2019 Apr 3;10(1):1523. doi: 10.1038/s41467-019-09234-6.
9
Phosphatidylserine is a marker for axonal debris engulfment but its exposure can be decoupled from degeneration.磷脂酰丝氨酸是轴突碎片吞噬的标志物,但它的暴露可以与退化脱钩。
Cell Death Dis. 2018 Nov 2;9(11):1116. doi: 10.1038/s41419-018-1155-z.
10
Combining Developmental and Perturbation-Seq Uncovers Transcriptional Modules Orchestrating Neuronal Remodeling.结合发育和扰动-seq 揭示了协调神经元重塑的转录模块。
Dev Cell. 2018 Oct 8;47(1):38-52.e6. doi: 10.1016/j.devcel.2018.09.013.