• 文献检索
  • 文档翻译
  • 深度研究
  • 学术资讯
  • Suppr Zotero 插件Zotero 插件
  • 邀请有礼
  • 套餐&价格
  • 历史记录
应用&插件
Suppr Zotero 插件Zotero 插件浏览器插件Mac 客户端Windows 客户端微信小程序
定价
高级版会员购买积分包购买API积分包
服务
文献检索文档翻译深度研究API 文档MCP 服务
关于我们
关于 Suppr公司介绍联系我们用户协议隐私条款
关注我们

Suppr 超能文献

核心技术专利:CN118964589B侵权必究
粤ICP备2023148730 号-1Suppr @ 2026

文献检索

告别复杂PubMed语法,用中文像聊天一样搜索,搜遍4000万医学文献。AI智能推荐,让科研检索更轻松。

立即免费搜索

文件翻译

保留排版,准确专业,支持PDF/Word/PPT等文件格式,支持 12+语言互译。

免费翻译文档

深度研究

AI帮你快速写综述,25分钟生成高质量综述,智能提取关键信息,辅助科研写作。

立即免费体验

肝 PTP4A1 通过激活 CREBH/FGF21 轴改善高脂肪饮食诱导的肝脂肪变性和高血糖。

Hepatic PTP4A1 ameliorates high-fat diet-induced hepatosteatosis and hyperglycemia by the activation of the CREBH/FGF21 axis.

机构信息

Biotherapeutics Translational Research Center, Korea Research Institute of Bioscience & Biotechnology (KRIBB), 125 Gwahak-ro, Yuseong-gu, Daejeon 34141, Republic of Korea.

Department of Bioscience, KRIBB School of Bioscience, Korea University of Science and Technology (UST), 125 Gwahak-ro, Yuseong-gu, Daejeon 34141, Republic of Korea.

出版信息

Theranostics. 2023 Jan 22;13(3):1076-1090. doi: 10.7150/thno.79434. eCollection 2023.

DOI:10.7150/thno.79434
PMID:36793871
原文链接:https://pmc.ncbi.nlm.nih.gov/articles/PMC9925322/
Abstract

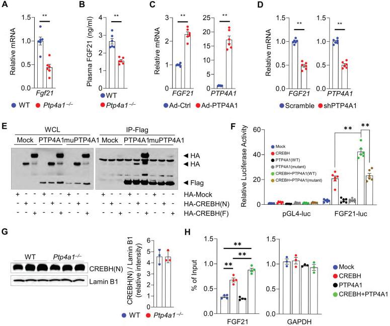
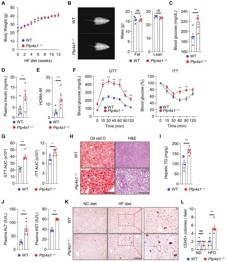
Precise regulation of kinases and phosphatases is crucial for human metabolic homeostasis. This study aimed to investigate the roles and molecular mechanisms of protein tyrosine phosphatase type IVA1 (PTP4A1) in regulating hepatosteatosis and glucose homeostasis. mice, adeno-associated virus encoding under liver-specific promoter, adenovirus encoding , and primary hepatocytes were used to evaluate PTP4A1-mediated regulation in the hepatosteatosis and glucose homeostasis. Glucose tolerance test, insulin tolerance test, 2-deoxyglucose uptake assay, and hyperinsulinemic-euglycemic clamp were performed to estimate glucose homeostasis in mice. The staining, including oil red O, hematoxylin & eosin, and BODIPY, and biochemical analysis for hepatic triglycerides were performed to assess hepatic lipids. Luciferase reporter assays, immunoprecipitation, immunoblots, quantitative real-time polymerase chain reaction, and immunohistochemistry staining were conducted to explore the underlying mechanism. Here, we found that deficiency of PTP4A1 aggravated glucose homeostasis and hepatosteatosis in mice fed a high-fat (HF) diet. Increased lipid accumulation in hepatocytes of mice reduced the level of glucose transporter 2 on the plasma membrane of hepatocytes leading to a diminution of glucose uptake. PTP4A1 prevented hepatosteatosis by activating the transcription factor cyclic adenosine monophosphate-responsive element-binding protein H (CREBH)/fibroblast growth factor 21 (FGF21) axis. Liver-specific PTP4A1 or systemic FGF21 overexpression in mice fed an HF diet restored the disorder of hepatosteatosis and glucose homeostasis. Finally, liver-specific PTP4A1 expression ameliorated an HF diet-induced hepatosteatosis and hyperglycemia in wild-type mice. Hepatic PTP4A1 is critical for regulating hepatosteatosis and glucose homeostasis by activating the CREBH/FGF21 axis. Our current study provides a novel function of PTP4A1 in metabolic disorders; hence, modulating PTP4A1 may be a potential therapeutic strategy against hepatosteatosis-related diseases.

摘要

精确调节激酶和磷酸酶对于人类代谢稳态至关重要。本研究旨在探讨蛋白酪氨酸磷酸酶 IVA 型 1(PTP4A1)在调节肝脂肪变性和葡萄糖稳态中的作用和分子机制。利用肝特异性启动子表达 PTP4A1 的腺相关病毒(AAV)、表达 的腺病毒以及原代肝细胞,评估 PTP4A1 介导的肝脂肪变性和葡萄糖稳态调节作用。通过葡萄糖耐量试验、胰岛素耐量试验、2-脱氧葡萄糖摄取试验和高胰岛素正葡萄糖钳夹试验评估小鼠的葡萄糖稳态。进行油红 O、苏木精和伊红(H&E)以及 BODIPY 染色以及肝组织甘油三酯的生化分析,以评估肝脂质。通过荧光素酶报告基因分析、免疫沉淀、免疫印迹、实时定量聚合酶链反应(qPCR)和免疫组织化学染色,探索潜在机制。本研究发现,高脂饮食喂养的 PTP4A1 缺陷小鼠葡萄糖稳态和肝脂肪变性加重。肝细胞内脂质堆积减少了肝细胞质膜上葡萄糖转运体 2 的水平,导致葡萄糖摄取减少。PTP4A1 通过激活环磷酸腺苷反应元件结合蛋白 H(CREBH)/成纤维细胞生长因子 21(FGF21)轴来预防肝脂肪变性。高脂饮食喂养的 PTP4A1 过表达或 FGF21 全身性过表达的肝特异性 PTP4A1 恢复了肝脂肪变性和葡萄糖稳态的紊乱。最后,肝特异性 PTP4A1 表达改善了野生型小鼠高脂饮食引起的肝脂肪变性和高血糖。肝脏 PTP4A1 通过激活 CREBH/FGF21 轴对于调节肝脂肪变性和葡萄糖稳态至关重要。本研究为 PTP4A1 在代谢紊乱中的新功能提供了证据;因此,调节 PTP4A1 可能是治疗与肝脂肪变性相关疾病的潜在策略。

https://cdn.ncbi.nlm.nih.gov/pmc/blobs/3430/9925322/c8c5a546d4f9/thnov13p1076g007.jpg
https://cdn.ncbi.nlm.nih.gov/pmc/blobs/3430/9925322/052a2e6cd3a4/thnov13p1076g001.jpg
https://cdn.ncbi.nlm.nih.gov/pmc/blobs/3430/9925322/2fbadb17adb7/thnov13p1076g002.jpg
https://cdn.ncbi.nlm.nih.gov/pmc/blobs/3430/9925322/f4911f125bca/thnov13p1076g003.jpg
https://cdn.ncbi.nlm.nih.gov/pmc/blobs/3430/9925322/4200402263e0/thnov13p1076g004.jpg
https://cdn.ncbi.nlm.nih.gov/pmc/blobs/3430/9925322/a88dc2126dcf/thnov13p1076g005.jpg
https://cdn.ncbi.nlm.nih.gov/pmc/blobs/3430/9925322/c6dd8d221e9d/thnov13p1076g006.jpg
https://cdn.ncbi.nlm.nih.gov/pmc/blobs/3430/9925322/c8c5a546d4f9/thnov13p1076g007.jpg
https://cdn.ncbi.nlm.nih.gov/pmc/blobs/3430/9925322/052a2e6cd3a4/thnov13p1076g001.jpg
https://cdn.ncbi.nlm.nih.gov/pmc/blobs/3430/9925322/2fbadb17adb7/thnov13p1076g002.jpg
https://cdn.ncbi.nlm.nih.gov/pmc/blobs/3430/9925322/f4911f125bca/thnov13p1076g003.jpg
https://cdn.ncbi.nlm.nih.gov/pmc/blobs/3430/9925322/4200402263e0/thnov13p1076g004.jpg
https://cdn.ncbi.nlm.nih.gov/pmc/blobs/3430/9925322/a88dc2126dcf/thnov13p1076g005.jpg
https://cdn.ncbi.nlm.nih.gov/pmc/blobs/3430/9925322/c6dd8d221e9d/thnov13p1076g006.jpg
https://cdn.ncbi.nlm.nih.gov/pmc/blobs/3430/9925322/c8c5a546d4f9/thnov13p1076g007.jpg

相似文献

1
Hepatic PTP4A1 ameliorates high-fat diet-induced hepatosteatosis and hyperglycemia by the activation of the CREBH/FGF21 axis.肝 PTP4A1 通过激活 CREBH/FGF21 轴改善高脂肪饮食诱导的肝脂肪变性和高血糖。
Theranostics. 2023 Jan 22;13(3):1076-1090. doi: 10.7150/thno.79434. eCollection 2023.
2
Dietary medium-chain fatty acids reduce hepatic fat accumulation via activation of a CREBH-FGF21 axis.膳食中链脂肪酸通过激活 CREBH-FGF21 轴减少肝脂肪堆积。
Mol Metab. 2024 Sep;87:101991. doi: 10.1016/j.molmet.2024.101991. Epub 2024 Jul 15.
3
Liver-enriched transcription factor CREBH interacts with peroxisome proliferator-activated receptor α to regulate metabolic hormone FGF21.富含肝的转录因子 CREBH 与过氧化物酶体增殖物激活受体 α 相互作用,调节代谢激素 FGF21。
Endocrinology. 2014 Mar;155(3):769-82. doi: 10.1210/en.2013-1490. Epub 2014 Jan 1.
4
Inducible hepatic expression of CREBH mitigates diet-induced obesity, insulin resistance, and hepatic steatosis in mice.诱导性肝表达 CREBH 可减轻小鼠饮食诱导的肥胖、胰岛素抵抗和肝脂肪变性。
J Biol Chem. 2021 Jul;297(1):100815. doi: 10.1016/j.jbc.2021.100815. Epub 2021 May 21.
5
Alpha lipoic acid induces hepatic fibroblast growth factor 21 expression via up-regulation of CREBH.α-硫辛酸通过上调CREBH诱导肝脏成纤维细胞生长因子21的表达。
Biochem Biophys Res Commun. 2014 Dec 12;455(3-4):212-7. doi: 10.1016/j.bbrc.2014.10.147. Epub 2014 Nov 5.
6
MicroRNA-206 prevents hepatosteatosis and hyperglycemia by facilitating insulin signaling and impairing lipogenesis.微小RNA-206通过促进胰岛素信号传导和抑制脂肪生成来预防肝脂肪变性和高血糖。
J Hepatol. 2017 Apr;66(4):816-824. doi: 10.1016/j.jhep.2016.12.016. Epub 2016 Dec 23.
7
Intestinal CREBH overexpression prevents high-cholesterol diet-induced hypercholesterolemia by reducing expression.肠道 CREBH 过表达通过降低表达来预防高胆固醇饮食诱导的高胆固醇血症。
Mol Metab. 2016 Sep 17;5(11):1092-1102. doi: 10.1016/j.molmet.2016.09.004. eCollection 2016 Nov.
8
Endoplasmic reticulum-tethered transcription factor cAMP responsive element-binding protein, hepatocyte specific, regulates hepatic lipogenesis, fatty acid oxidation, and lipolysis upon metabolic stress in mice.内质网锚定转录因子 cAMP 反应元件结合蛋白,肝特异性,调节小鼠代谢应激时的肝脂肪生成、脂肪酸氧化和脂肪分解。
Hepatology. 2012 Apr;55(4):1070-82. doi: 10.1002/hep.24783. Epub 2012 Feb 9.
9
Whey protein isolate inhibits hepatic FGF21 production, which precedes weight gain, hyperinsulinemia and hyperglycemia in mice fed a high-fat diet.乳清蛋白分离物可抑制高脂肪饮食喂养的小鼠的肝 FGF21 产生,这先于体重增加、高胰岛素血症和高血糖的发生。
Sci Rep. 2020 Sep 25;10(1):15784. doi: 10.1038/s41598-020-72975-8.
10
Endothelial PTP4A1 mitigates vascular inflammation via USF1/A20 axis-mediated NF-κB inactivation.内皮 PTP4A1 通过 USF1/A20 轴介导的 NF-κB 失活减轻血管炎症。
Cardiovasc Res. 2023 May 22;119(5):1265-1278. doi: 10.1093/cvr/cvac193.

引用本文的文献

1
Elucidating the gut microbiota-driven crosstalk: mechanistic interplay of lobetyolin in coordinating cholesterol homeostasis and anti-inflammatory pathways in hyperlipidemic mice models.阐明肠道微生物群驱动的串扰:在高脂血症小鼠模型中,洛贝林在协调胆固醇稳态和抗炎途径中的机制相互作用。
Front Microbiol. 2025 Aug 19;16:1625211. doi: 10.3389/fmicb.2025.1625211. eCollection 2025.
2
Inhibition of Cyclooxygenase-2 Upregulates the Nuclear Factor Erythroid 2-related Factor 2 Signaling Pathway to Mitigate Hepatocyte Ferroptosis in Chronic Liver Injury.抑制环氧化酶-2可上调核因子红细胞2相关因子2信号通路,减轻慢性肝损伤中的肝细胞铁死亡。
J Clin Transl Hepatol. 2025 May 28;13(5):409-417. doi: 10.14218/JCTH.2024.00440. Epub 2025 Mar 3.
3

本文引用的文献

1
Treatments for NAFLD: State of Art.非酒精性脂肪性肝病的治疗:现状
Int J Mol Sci. 2021 Feb 26;22(5):2350. doi: 10.3390/ijms22052350.
2
FGF21: An Emerging Therapeutic Target for Non-Alcoholic Steatohepatitis and Related Metabolic Diseases.成纤维细胞生长因子21:非酒精性脂肪性肝炎及相关代谢性疾病的新兴治疗靶点
Front Endocrinol (Lausanne). 2020 Dec 14;11:601290. doi: 10.3389/fendo.2020.601290. eCollection 2020.
3
The therapeutic potential of FGF21 in metabolic diseases: from bench to clinic.成纤维细胞生长因子 21 在代谢性疾病中的治疗潜力:从实验室到临床。
Hormone correction of dysfunctional metabolic gene expression in stem cell-derived liver tissue.干细胞衍生肝组织中功能失调的代谢基因表达的激素校正
Stem Cell Res Ther. 2025 Mar 11;16(1):130. doi: 10.1186/s13287-025-04238-0.
4
FGF21 upregulation by hepatitis C virus via the eIF2α-ATF4 pathway: implications for interferon signaling suppression and TRIM31-mediated TSC degradation.丙型肝炎病毒通过eIF2α-ATF4途径上调FGF21:对干扰素信号抑制和TRIM31介导的TSC降解的影响
Front Microbiol. 2024 Aug 15;15:1456108. doi: 10.3389/fmicb.2024.1456108. eCollection 2024.
5
Fibroblast growth factor 21 in metabolic syndrome.成纤维细胞生长因子 21 与代谢综合征。
Front Endocrinol (Lausanne). 2023 Jul 27;14:1220426. doi: 10.3389/fendo.2023.1220426. eCollection 2023.
Nat Rev Endocrinol. 2020 Nov;16(11):654-667. doi: 10.1038/s41574-020-0386-0. Epub 2020 Aug 6.
4
FGF21 regulates hepatic metabolic pathways to improve steatosis and inflammation.成纤维细胞生长因子21调节肝脏代谢途径以改善脂肪变性和炎症。
Endocr Connect. 2020 Aug;9(8):755-768. doi: 10.1530/EC-20-0152.
5
Hepatocyte TMEM16A Deletion Retards NAFLD Progression by Ameliorating Hepatic Glucose Metabolic Disorder.肝细胞中跨膜蛋白16A缺失通过改善肝脏葡萄糖代谢紊乱延缓非酒精性脂肪性肝病进展
Adv Sci (Weinh). 2020 Mar 20;7(10):1903657. doi: 10.1002/advs.201903657. eCollection 2020 May.
6
Complications, morbidity and mortality of nonalcoholic fatty liver disease.非酒精性脂肪性肝病的并发症、发病率和死亡率。
Metabolism. 2020 Oct;111S:154170. doi: 10.1016/j.metabol.2020.154170. Epub 2020 Jan 30.
7
Nonalcoholic Fatty Liver Disease in Adults: Current Concepts in Etiology, Outcomes, and Management.成人非酒精性脂肪性肝病:病因、结局和管理的当前概念。
Endocr Rev. 2020 Jan 1;41(1). doi: 10.1210/endrev/bnz009.
8
The global epidemiology of NAFLD and NASH in patients with type 2 diabetes: A systematic review and meta-analysis.全球 2 型糖尿病患者非酒精性脂肪性肝病和非酒精性脂肪性肝炎的流行病学:系统评价和荟萃分析。
J Hepatol. 2019 Oct;71(4):793-801. doi: 10.1016/j.jhep.2019.06.021. Epub 2019 Jul 4.
9
Non-alcoholic fatty liver disease and the risk of urolithiasis: A systematic review and meta-analysis.非酒精性脂肪性肝病与尿石症风险:一项系统评价和荟萃分析。
Medicine (Baltimore). 2018 Aug;97(35):e12092. doi: 10.1097/MD.0000000000012092.
10
Mechanisms of NAFLD development and therapeutic strategies.非酒精性脂肪性肝病发病机制及治疗策略。
Nat Med. 2018 Jul;24(7):908-922. doi: 10.1038/s41591-018-0104-9. Epub 2018 Jul 2.