• 文献检索
  • 文档翻译
  • 深度研究
  • 学术资讯
  • Suppr Zotero 插件Zotero 插件
  • 邀请有礼
  • 套餐&价格
  • 历史记录
应用&插件
Suppr Zotero 插件Zotero 插件浏览器插件Mac 客户端Windows 客户端微信小程序
定价
高级版会员购买积分包购买API积分包
服务
文献检索文档翻译深度研究API 文档MCP 服务
关于我们
关于 Suppr公司介绍联系我们用户协议隐私条款
关注我们

Suppr 超能文献

核心技术专利:CN118964589B侵权必究
粤ICP备2023148730 号-1Suppr @ 2026

文献检索

告别复杂PubMed语法,用中文像聊天一样搜索,搜遍4000万医学文献。AI智能推荐,让科研检索更轻松。

立即免费搜索

文件翻译

保留排版,准确专业,支持PDF/Word/PPT等文件格式,支持 12+语言互译。

免费翻译文档

深度研究

AI帮你快速写综述,25分钟生成高质量综述,智能提取关键信息,辅助科研写作。

立即免费体验

miR-181a-5p 促进神经干细胞增殖,增强老年小鼠的学习和记忆能力。

MiR-181a-5p promotes neural stem cell proliferation and enhances the learning and memory of aged mice.

机构信息

Clinical and Translational Research Center of Shanghai First Maternity and Infant Hospital, Shanghai Key Laboratory of Maternal Fetal Medicine, Shanghai Key Laboratory of Signaling and Disease Research, Frontier Science Center for Stem Cell Research, National Stem Cell Translational Resource Center, School of Life Sciences and Technology, Tongji University, Shanghai, China.

出版信息

Aging Cell. 2023 Apr;22(4):e13794. doi: 10.1111/acel.13794. Epub 2023 Feb 16.

DOI:10.1111/acel.13794
PMID:36797653
原文链接:https://pmc.ncbi.nlm.nih.gov/articles/PMC10086527/
Abstract

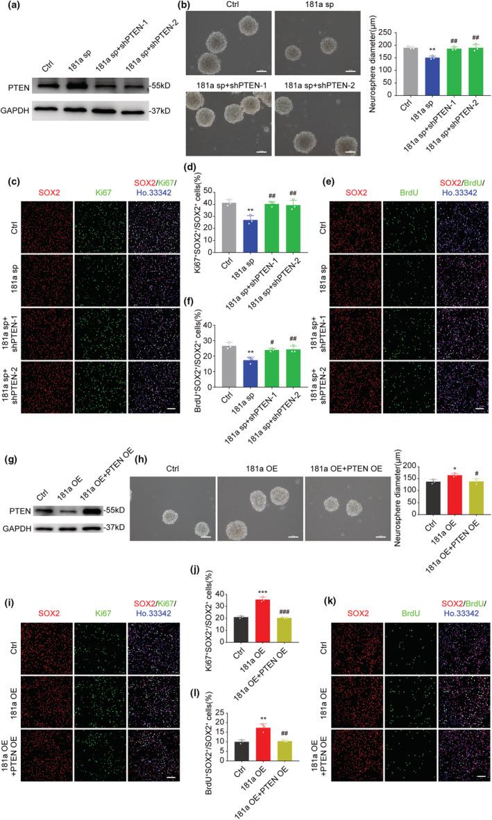
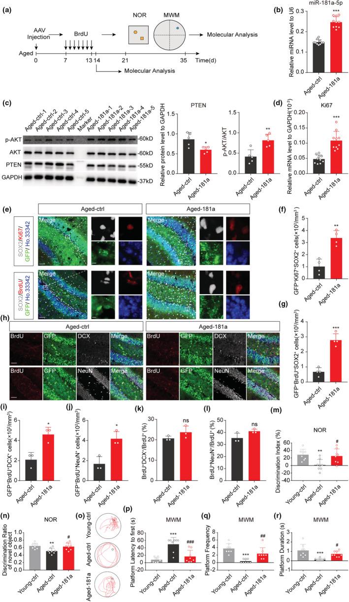
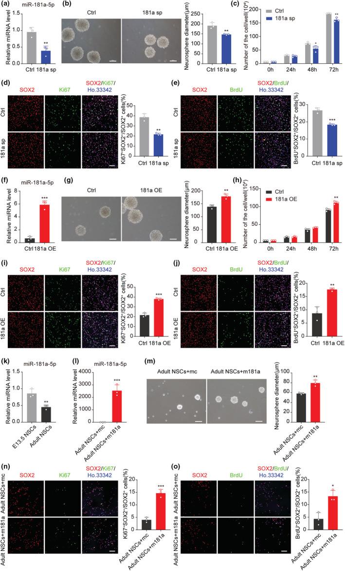
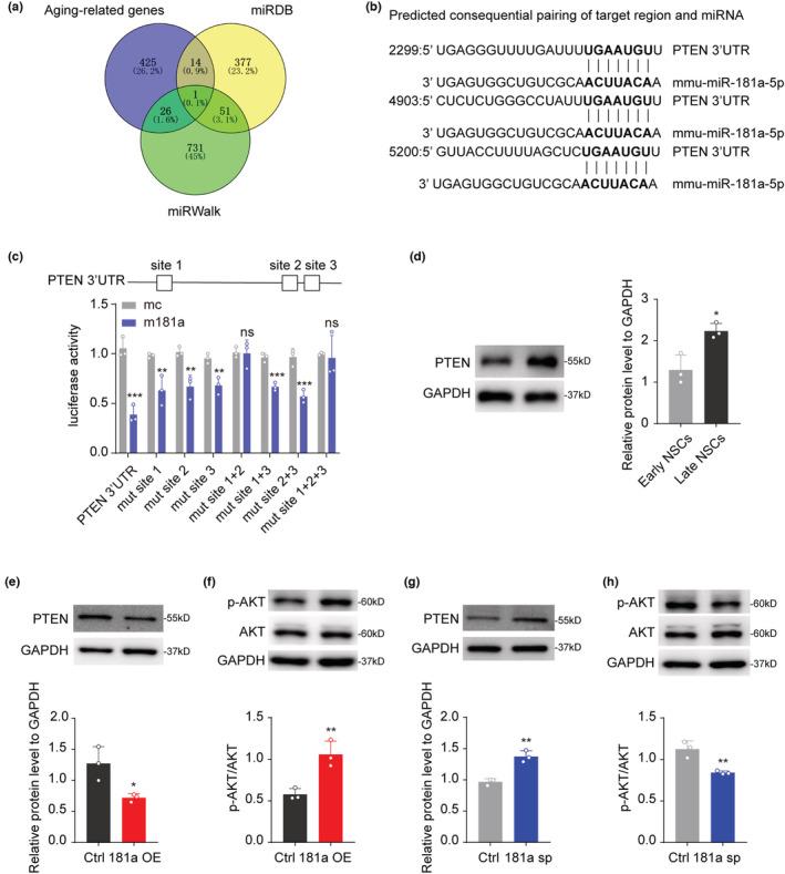
Hippocampal neural stem cell (NSC) proliferation is known to decline with age, which is closely linked to learning and memory impairments. In the current study, we found that the expression level of miR-181a-5p was decreased in the hippocampal NSCs of aged mice and that exogenous overexpression of miR-181a-5p promoted NSC proliferation without affecting NSC differentiation into neurons and astrocytes. The mechanistic study revealed that phosphatase and tensin homolog (PTEN), a negative regulator of the AKT signaling pathway, was the target of miR-181a-5p and knockdown of PTEN could rescue the impairment of NSC proliferation caused by low miR-181a-5p levels. Moreover, overexpression of miR-181a-5p in the dentate gyrus enhanced the proliferation of NSCs and ameliorated learning and memory impairments in aged mice. Taken together, our findings indicated that miR-181a-5p played a functional role in NSC proliferation and aging-related, hippocampus-dependent learning and memory impairments.

摘要

海马神经干细胞(NSC)的增殖已知随年龄的增长而下降,这与学习和记忆障碍密切相关。在本研究中,我们发现衰老小鼠海马 NSC 中 miR-181a-5p 的表达水平降低,外源性过表达 miR-181a-5p 可促进 NSC 增殖,而不影响 NSC 分化为神经元和星形胶质细胞。机制研究表明,磷酸酶和张力蛋白同源物(PTEN)是 AKT 信号通路的负调节剂,是 miR-181a-5p 的靶标,敲低 PTEN 可以挽救低 miR-181a-5p 水平引起的 NSC 增殖损伤。此外,在齿状回中过表达 miR-181a-5p 可增强 NSCs 的增殖,并改善衰老小鼠的学习和记忆障碍。综上所述,我们的研究结果表明,miR-181a-5p 在 NSC 增殖和与衰老相关的、海马依赖性的学习和记忆障碍中发挥功能作用。

https://cdn.ncbi.nlm.nih.gov/pmc/blobs/1eda/10086527/b70781a8077f/ACEL-22-e13794-g003.jpg
https://cdn.ncbi.nlm.nih.gov/pmc/blobs/1eda/10086527/b3e92dbb681e/ACEL-22-e13794-g005.jpg
https://cdn.ncbi.nlm.nih.gov/pmc/blobs/1eda/10086527/93215191a889/ACEL-22-e13794-g001.jpg
https://cdn.ncbi.nlm.nih.gov/pmc/blobs/1eda/10086527/ea721cb4eb63/ACEL-22-e13794-g007.jpg
https://cdn.ncbi.nlm.nih.gov/pmc/blobs/1eda/10086527/167d93ebde43/ACEL-22-e13794-g004.jpg
https://cdn.ncbi.nlm.nih.gov/pmc/blobs/1eda/10086527/5bda0745ddb0/ACEL-22-e13794-g002.jpg
https://cdn.ncbi.nlm.nih.gov/pmc/blobs/1eda/10086527/b70781a8077f/ACEL-22-e13794-g003.jpg
https://cdn.ncbi.nlm.nih.gov/pmc/blobs/1eda/10086527/b3e92dbb681e/ACEL-22-e13794-g005.jpg
https://cdn.ncbi.nlm.nih.gov/pmc/blobs/1eda/10086527/93215191a889/ACEL-22-e13794-g001.jpg
https://cdn.ncbi.nlm.nih.gov/pmc/blobs/1eda/10086527/ea721cb4eb63/ACEL-22-e13794-g007.jpg
https://cdn.ncbi.nlm.nih.gov/pmc/blobs/1eda/10086527/167d93ebde43/ACEL-22-e13794-g004.jpg
https://cdn.ncbi.nlm.nih.gov/pmc/blobs/1eda/10086527/5bda0745ddb0/ACEL-22-e13794-g002.jpg
https://cdn.ncbi.nlm.nih.gov/pmc/blobs/1eda/10086527/b70781a8077f/ACEL-22-e13794-g003.jpg

相似文献

1
MiR-181a-5p promotes neural stem cell proliferation and enhances the learning and memory of aged mice.miR-181a-5p 促进神经干细胞增殖,增强老年小鼠的学习和记忆能力。
Aging Cell. 2023 Apr;22(4):e13794. doi: 10.1111/acel.13794. Epub 2023 Feb 16.
2
Muscleblind-like 1 antisense RNA 1 inhibits cell proliferation, invasion, and migration of prostate cancer by sponging miR-181a-5p and regulating PTEN/PI3K/AKT/mTOR signaling.肌萎缩蛋白样 1 反义 RNA 1 通过海绵吸附 miR-181a-5p 并调节 PTEN/PI3K/AKT/mTOR 信号通路抑制前列腺癌细胞增殖、侵袭和迁移。
Bioengineered. 2021 Dec;12(1):803-814. doi: 10.1080/21655979.2021.1890383.
3
MicroRNA-181a-5p Promotes Osteosarcoma Progression via PTEN/AKT Pathway.miR-181a-5p 通过 PTEN/AKT 通路促进骨肉瘤进展。
Anal Cell Pathol (Amst). 2022 Mar 8;2022:3421600. doi: 10.1155/2022/3421600. eCollection 2022.
4
Circ-ERBB2 knockdown sensitized colorectal cancer cells to 5-FU via miR-181a-5p/PTEN/Akt pathway.环状 ERBB2 敲低通过 miR-181a-5p/PTEN/Akt 通路使结肠癌细胞对 5-氟尿嘧啶敏感。
J Biochem Mol Toxicol. 2023 Apr;37(4):e23297. doi: 10.1002/jbt.23297. Epub 2023 Jan 13.
5
Mesenchymal stem cell-conditioned medium alleviates high fat-induced hyperglucagonemia via miR-181a-5p and its target PTEN/AKT signaling.间充质干细胞条件培养基通过 miR-181a-5p 及其靶基因 PTEN/AKT 信号通路缓解高脂诱导的高胰高血糖素血症。
Mol Cell Endocrinol. 2021 Nov 1;537:111445. doi: 10.1016/j.mce.2021.111445. Epub 2021 Aug 28.
6
MicroRNA-181a-5p enhances cell proliferation in medullary thymic epithelial cells via regulating TGF-β signaling.微小RNA-181a-5p通过调节转化生长因子-β信号通路增强髓质胸腺上皮细胞的增殖。
Acta Biochim Biophys Sin (Shanghai). 2016 Sep;48(9):840-9. doi: 10.1093/abbs/gmw068. Epub 2016 Jul 13.
7
LncRNA SNHG1 Delayed Fracture Healing via Modulating miR-181a-5p/PTEN Axis.长链非编码 RNA SNHG1 通过调控 miR-181a-5p/PTEN 轴延缓骨折愈合。
J Invest Surg. 2022 Jun;35(6):1304-1312. doi: 10.1080/08941939.2022.2048926. Epub 2022 Mar 9.
8
MiR-181a-5p facilitates proliferation, invasion, and glycolysis of breast cancer through NDRG2-mediated activation of PTEN/AKT pathway.miR-181a-5p 通过 NDRG2 介导的 PTEN/AKT 通路激活促进乳腺癌的增殖、侵袭和糖酵解。
Bioengineered. 2022 Jan;13(1):83-95. doi: 10.1080/21655979.2021.2006974.
9
Bone marrow-derived mesenchymal stem cells repair severe acute pancreatitis by secreting miR-181a-5p to target PTEN/Akt/TGF-β1 signaling.骨髓间充质干细胞通过分泌 miR-181a-5p 靶向 PTEN/Akt/TGF-β1 信号通路修复重症急性胰腺炎。
Cell Signal. 2020 Feb;66:109436. doi: 10.1016/j.cellsig.2019.109436. Epub 2019 Oct 22.
10
Exosomal miR-181a-5p reduce Mycoplasma gallisepticum (HS strain) infection in chicken by targeting PPM1B and activating the TLR2-mediated MyD88/NF-κB signaling pathway.外泌体 miR-181a-5p 通过靶向 PPM1B 并激活 TLR2 介导的 MyD88/NF-κB 信号通路来减少鸡传染性滑液囊支原体(HS 株)感染。
Mol Immunol. 2021 Dec;140:144-157. doi: 10.1016/j.molimm.2021.09.005. Epub 2021 Oct 26.

引用本文的文献

1
Neural stem cell-derived small extracellular vesicles: a new therapy approach in neurological diseases.神经干细胞衍生的小细胞外囊泡:神经疾病的一种新治疗方法。
Front Immunol. 2025 Apr 16;16:1548206. doi: 10.3389/fimmu.2025.1548206. eCollection 2025.
2
miR-484 in Hippocampal Astrocytes of Aged and Young Rats Targets CSF-1 to Regulate Neural Progenitor/Stem Cell Proliferation and Differentiation Into Neurons.老年和幼年大鼠海马星形胶质细胞中的miR-484靶向集落刺激因子-1以调节神经祖细胞/干细胞增殖及向神经元的分化。
CNS Neurosci Ther. 2025 May;31(5):e70415. doi: 10.1111/cns.70415.
3
The Role of the MiR-181 Family in Hepatocellular Carcinoma.

本文引用的文献

1
Modeling PTEN overexpression-induced microcephaly in human brain organoids.在人类脑类器官中模拟 PTEN 过表达诱导的小头畸形。
Mol Brain. 2021 Aug 30;14(1):131. doi: 10.1186/s13041-021-00841-3.
2
Grape skin extract modulates neuronal stem cell proliferation and improves spatial learning in senescence-accelerated prone 8 mice.葡萄皮提取物调节神经干细胞增殖,改善快速老化品系 8 小鼠的空间学习能力。
Aging (Albany NY). 2021 Jul 28;13(14):18131-18149. doi: 10.18632/aging.203373.
3
AAV ablates neurogenesis in the adult murine hippocampus.AAV 可消融成年鼠海马体中的神经发生。
miR-181 家族在肝细胞癌中的作用。
Cells. 2024 Jul 31;13(15):1289. doi: 10.3390/cells13151289.
4
Cellular senescence in skeletal disease: mechanisms and treatment.骨骼疾病中的细胞衰老:机制与治疗。
Cell Mol Biol Lett. 2023 Oct 27;28(1):88. doi: 10.1186/s11658-023-00501-5.
5
CCN3/NOV Regulates Proliferation and Neuronal Differentiation in Mouse Hippocampal Neural Stem Cells via the Activation of the Notch/PTEN/AKT Pathway.CCN3/NOV 通过激活 Notch/PTEN/AKT 通路调节小鼠海马神经干细胞的增殖和神经元分化。
Int J Mol Sci. 2023 Jun 19;24(12):10324. doi: 10.3390/ijms241210324.
Elife. 2021 Jul 14;10:e59291. doi: 10.7554/eLife.59291.
4
Restoring miR-132 expression rescues adult hippocampal neurogenesis and memory deficits in Alzheimer's disease.恢复 miR-132 的表达可挽救阿尔茨海默病患者海马体神经发生和记忆缺陷。
Cell Stem Cell. 2021 Oct 7;28(10):1805-1821.e8. doi: 10.1016/j.stem.2021.05.001. Epub 2021 May 24.
5
-- regulates cognitive functions in the hippocampus through complement component 3-dependent modulation of synaptic vesicle release.-- 通过补体成分 3 依赖性调节突触囊泡释放来调节海马体的认知功能。
Proc Natl Acad Sci U S A. 2021 Apr 6;118(14). doi: 10.1073/pnas.2021770118.
6
Declined miR-181a-5p expression is associated with impaired natural killer cell development and function with aging.miR-181a-5p 表达下降与衰老时自然杀伤细胞发育和功能受损有关。
Aging Cell. 2021 May;20(5):e13353. doi: 10.1111/acel.13353. Epub 2021 Mar 29.
7
Aging Atlas: a multi-omics database for aging biology.衰老图谱数据库:衰老生物学的多组学数据库。
Nucleic Acids Res. 2021 Jan 8;49(D1):D825-D830. doi: 10.1093/nar/gkaa894.
8
Aging and Rejuvenation of Neural Stem Cells and Their Niches.神经干细胞及其龛的衰老与再生。
Cell Stem Cell. 2020 Aug 6;27(2):202-223. doi: 10.1016/j.stem.2020.07.002. Epub 2020 Jul 28.
9
Increasing neurogenesis refines hippocampal activity rejuvenating navigational learning strategies and contextual memory throughout life.增加神经发生可以改善海马体活动,使其在整个生命周期中重新获得导航学习策略和情境记忆的能力。
Nat Commun. 2020 Jan 9;11(1):135. doi: 10.1038/s41467-019-14026-z.
10
Defects in Antiviral T Cell Responses Inflicted by Aging-Associated miR-181a Deficiency.衰老相关的 miR-181a 缺陷导致抗病毒 T 细胞反应缺陷。
Cell Rep. 2019 Nov 19;29(8):2202-2216.e5. doi: 10.1016/j.celrep.2019.10.044.