Suppr超能文献

在大鼠模型中,人羊膜与胶原神经包裹物用于坐骨神经逆行自体移植的比较。

Comparison of human amniotic membrane and collagen nerve wraps around sciatic nerve reverse autografts in a rat model.

作者信息

Wolfe Erin M, Mathis Sydney A, de la Olivo Muñoz Natalia, Ovadia Steven A, Panthaki Zubin J

机构信息

Department of Surgery, Division of Plastic and Reconstructive Surgery, University of Miami Miller School of Medicine, Miami, Florida USA.

Department of Neurological Surgery, The Neuroscience Program, Miami Project to Cure Paralysis, University of Miami Miller School of Medicine, Miami, Florida USA.

出版信息

Biomater Biosyst. 2022 Apr 7;6:100048. doi: 10.1016/j.bbiosy.2022.100048. eCollection 2022 Jun.

Abstract

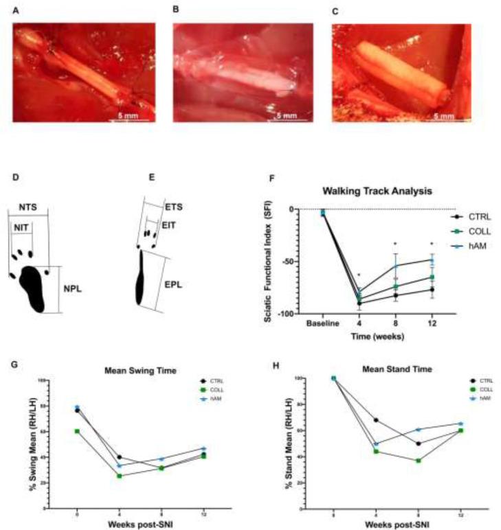
Human amniotic membrane (hAM) and collagen nerve wraps are biomaterials that have been investigated as therapies for improving outcomes of peripheral nerve regeneration; however, their efficacy has not been compared. The purpose of this study is to compare the efficacy of collagen and human amniotic membrane nerve wraps in a rodent sciatic nerve reverse autograft model. Lewis rats ( = 29) underwent sciatic nerve injury and repair in which a 10-mm gap was bridged with reverse autograft combined with either no nerve wrap (control), collagen nerve wrap or hAM nerve wrap. Behavioral analyses were performed at baseline and 4, 8 and 12 weeks. Electrophysiological studies were conducted at 8, 10 and 12 weeks. Additional outcomes assessed included gastrocnemius muscle weights, nerve adhesions, axonal regeneration and scarring at 12 weeks. Application of both collagen and hAM nerve wraps resulted in improvement of functional and histologic outcomes when compared with controls, with a greater magnitude of improvement for the experimental group treated with hAM nerve wraps. hAM-treated animals had significantly higher numbers of axons compared to control animals ( < 0.05) and significantly less perineural fibrosis than both control and collagen treated nerves ( < 0.05). The ratio of experimental to control gastrocnemius weights was significantly greater in hAM compared to control samples ( < 0.05). We conclude that hAM nerve wraps are a promising biomaterial that is effective for improving outcomes of peripheral nerve regeneration, resulting in superior nerve regeneration and functional recovery compared to collagen nerve wraps and controls.

摘要

人羊膜(hAM)和胶原神经包裹物是已被研究用于改善周围神经再生结果的生物材料;然而,它们的功效尚未得到比较。本研究的目的是在啮齿动物坐骨神经逆行自体移植模型中比较胶原和人羊膜神经包裹物的功效。29只Lewis大鼠接受坐骨神经损伤和修复,其中10毫米的间隙用逆行自体移植联合无神经包裹物(对照)、胶原神经包裹物或hAM神经包裹物进行桥接。在基线以及4周、8周和12周时进行行为分析。在8周、10周和12周时进行电生理研究。评估的其他结果包括12周时腓肠肌重量、神经粘连、轴突再生和瘢痕形成情况。与对照组相比,胶原和hAM神经包裹物的应用均导致功能和组织学结果得到改善,hAM神经包裹物治疗的实验组改善程度更大。与对照动物相比,hAM治疗的动物轴突数量显著更多(P<0.05),与对照和胶原治疗的神经相比,神经周围纤维化显著更少(P<0.05)。与对照样本相比,hAM中实验性与对照性腓肠肌重量之比显著更高(P<0.05)。我们得出结论,hAM神经包裹物是一种有前景的生物材料,对于改善周围神经再生结果有效,与胶原神经包裹物和对照组相比,能带来更好的神经再生和功能恢复。

https://cdn.ncbi.nlm.nih.gov/pmc/blobs/aa14/9934491/1a941ba0bf8e/ga1.jpg

文献AI研究员

20分钟写一篇综述,助力文献阅读效率提升50倍。

立即体验

用中文搜PubMed

大模型驱动的PubMed中文搜索引擎

马上搜索

文档翻译

学术文献翻译模型,支持多种主流文档格式。

立即体验