• 文献检索
  • 文档翻译
  • 深度研究
  • 学术资讯
  • Suppr Zotero 插件Zotero 插件
  • 邀请有礼
  • 套餐&价格
  • 历史记录
应用&插件
Suppr Zotero 插件Zotero 插件浏览器插件Mac 客户端Windows 客户端微信小程序
定价
高级版会员购买积分包购买API积分包
服务
文献检索文档翻译深度研究API 文档MCP 服务
关于我们
关于 Suppr公司介绍联系我们用户协议隐私条款
关注我们

Suppr 超能文献

核心技术专利:CN118964589B侵权必究
粤ICP备2023148730 号-1Suppr @ 2026

文献检索

告别复杂PubMed语法,用中文像聊天一样搜索,搜遍4000万医学文献。AI智能推荐,让科研检索更轻松。

立即免费搜索

文件翻译

保留排版,准确专业,支持PDF/Word/PPT等文件格式,支持 12+语言互译。

免费翻译文档

深度研究

AI帮你快速写综述,25分钟生成高质量综述,智能提取关键信息,辅助科研写作。

立即免费体验

超高压协同酶解对……风味的影响

Effects of Ultra-High Pressure Synergistic Enzymatic Hydrolysis on Flavor of .

作者信息

Bao Chenligen, Xin Minghang, Su Keyu, Guan Chunbo, Wang Dawei

机构信息

School of Food Science and Engineering, Jilin Agricultural University, Changchun 130118, China.

出版信息

Foods. 2023 Feb 16;12(4):848. doi: 10.3390/foods12040848.

DOI:10.3390/foods12040848
PMID:36832923
原文链接:https://pmc.ncbi.nlm.nih.gov/articles/PMC9956958/
Abstract

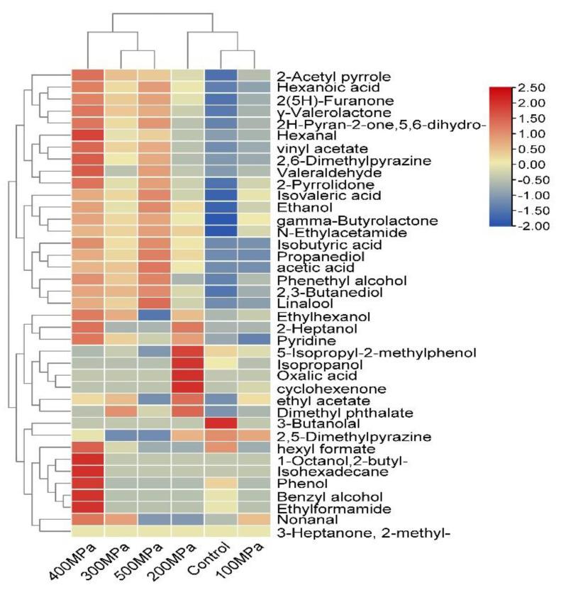
In this study, using gas chromatography-mass spectrometry (HS-SPME-GC-MS), electronic nose (E-nose), high performance liquid chromatography (HPLC), and electronic tongue (E-tongue) to analyze the effect of ultra-high pressure (UHP) synergistic enzymatic hydrolysis on the flavor compounds of enzymatic hydrolysates of . The results demonstrated that 38 volatile flavor substances were identified in the enzymatic hydrolysates of treated at atmospheric pressure and 100, 200, 300, 400, and 500 MPa, mainly 6 esters, 4 aldehydes, 10 alcohols, 5 acids, and 13 other volatile flavor substances, and the most kinds of flavor substances reached 32 kinds when the pressure was 400 MPa. E-nose can effectively distinguish the overall changes of enzymatic hydrolysates of treated with atmospheric pressure and different pressures. There was 1.09 times more umami amino acids in the enzymatic hydrolysates at 400 MPa than in the atmospheric pressure enzymatic hydrolysates and 1.11 times more sweet amino acids at 500 MPa than in the atmospheric pressure enzymatic hydrolysates. The results of the E-tongue indicate that the UHP treatment increased umami and sweetness and reduced bitterness, which was also confirmed by the results of amino acid and 5'-nucleotide analysis. In conclusion, the UHP synergistic enzymatic hydrolysis can effectively improve the overall flavor of the enzymatic hydrolysates of ; this study also lays the theoretical foundation for the deep processing and comprehensive utilization of .

摘要

在本研究中,使用气相色谱 - 质谱联用仪(顶空固相微萃取 - 气相色谱 - 质谱联用,HS - SPME - GC - MS)、电子鼻(E - nose)、高效液相色谱(HPLC)和电子舌(E - tongue)来分析超高压(UHP)协同酶解对[具体物质]酶解产物风味化合物的影响。结果表明,在常压以及100、200、300、400和500 MPa压力下处理的[具体物质]酶解产物中鉴定出38种挥发性风味物质,主要有6种酯类、4种醛类、10种醇类、5种酸类和13种其他挥发性风味物质,当压力为400 MPa时风味物质种类最多,达32种。电子鼻能够有效区分常压和不同压力处理的[具体物质]酶解产物的整体变化。400 MPa下酶解产物中的鲜味氨基酸比常压酶解产物多1.09倍,500 MPa下甜味氨基酸比常压酶解产物多1.11倍。电子舌结果表明,超高压处理增加了鲜味和甜味,降低了苦味,氨基酸和5'-核苷酸分析结果也证实了这一点。总之,超高压协同酶解能够有效改善[具体物质]酶解产物的整体风味;本研究也为[具体物质]的深加工和综合利用奠定了理论基础。

https://cdn.ncbi.nlm.nih.gov/pmc/blobs/3db7/9956958/91b48175b959/foods-12-00848-g004.jpg
https://cdn.ncbi.nlm.nih.gov/pmc/blobs/3db7/9956958/4945b1d72100/foods-12-00848-g001.jpg
https://cdn.ncbi.nlm.nih.gov/pmc/blobs/3db7/9956958/fd0655b45d3b/foods-12-00848-g002.jpg
https://cdn.ncbi.nlm.nih.gov/pmc/blobs/3db7/9956958/599e35ce7348/foods-12-00848-g003.jpg
https://cdn.ncbi.nlm.nih.gov/pmc/blobs/3db7/9956958/91b48175b959/foods-12-00848-g004.jpg
https://cdn.ncbi.nlm.nih.gov/pmc/blobs/3db7/9956958/4945b1d72100/foods-12-00848-g001.jpg
https://cdn.ncbi.nlm.nih.gov/pmc/blobs/3db7/9956958/fd0655b45d3b/foods-12-00848-g002.jpg
https://cdn.ncbi.nlm.nih.gov/pmc/blobs/3db7/9956958/599e35ce7348/foods-12-00848-g003.jpg
https://cdn.ncbi.nlm.nih.gov/pmc/blobs/3db7/9956958/91b48175b959/foods-12-00848-g004.jpg

相似文献

1
Effects of Ultra-High Pressure Synergistic Enzymatic Hydrolysis on Flavor of .超高压协同酶解对……风味的影响
Foods. 2023 Feb 16;12(4):848. doi: 10.3390/foods12040848.
2
Nutritional, Bioactive, and Flavor Components of Giant Stropharia (): A Review.高大环柄菇的营养、生物活性和风味成分():综述
J Fungi (Basel). 2023 Jul 28;9(8):792. doi: 10.3390/jof9080792.
3
The Nutrients and Volatile Compounds in by Three Drying Treatments.三种干燥处理方式下的营养成分与挥发性化合物
Foods. 2023 May 22;12(10):2077. doi: 10.3390/foods12102077.
4
Assessment the flavor of soybean meal hydrolyzed with Alcalase enzyme under different hydrolysis conditions by E-nose, E-tongue and HS-SPME-GC-MS.采用电子鼻、电子舌和顶空固相微萃取-气相色谱-质谱联用技术评估在不同水解条件下用碱性蛋白酶水解豆粕的风味。
Food Chem X. 2021 Oct 13;12:100141. doi: 10.1016/j.fochx.2021.100141. eCollection 2021 Dec 30.
5
The Flavor Profiles of Highland Barley Fermented with Different Mushroom Mycelium.不同蘑菇菌丝体发酵青稞的风味特征
Foods. 2022 Dec 7;11(24):3949. doi: 10.3390/foods11243949.
6
Effects of ultrasound pretreatment at different powers on flavor characteristics of enzymatic hydrolysates of cod (Gadus macrocephalus) head.不同功率超声预处理对鳕鱼(大头鳕)鱼头酶解产物风味特性的影响。
Food Res Int. 2022 Sep;159:111612. doi: 10.1016/j.foodres.2022.111612. Epub 2022 Jul 3.
7
Analysis of Volatile Organic Compounds in Milk during Heat Treatment Based on E-Nose, E-Tongue and HS-SPME-GC-MS.基于电子鼻、电子舌和顶空固相微萃取-气相色谱-质谱联用技术对热处理过程中牛奶中挥发性有机化合物的分析
Foods. 2023 Mar 2;12(5):1071. doi: 10.3390/foods12051071.
8
Flavor substances of low-valued red swamp crayfish (Procambarus clarkii) hydrolysates derived from double enzymatic systems.双酶系统制备的低值克氏原螯虾水解产物的呈味物质
Food Res Int. 2023 Mar;165:112461. doi: 10.1016/j.foodres.2023.112461. Epub 2023 Jan 9.
9
Characterization of non-volatile and volatile flavor profiles of meat cooked by different methods.不同烹饪方法烹制肉类的非挥发性和挥发性风味特征
Food Chem X. 2023 Jan 21;17:100584. doi: 10.1016/j.fochx.2023.100584. eCollection 2023 Mar 30.
10
Analyzing the Effect of Baking on the Flavor of Defatted Tiger Nut Flour by E-Tongue, E-Nose and HS-SPME-GC-MS.采用电子舌、电子鼻和顶空固相微萃取-气相色谱-质谱联用技术分析烘焙对脱脂虎坚果粉风味的影响。
Foods. 2022 Feb 2;11(3):446. doi: 10.3390/foods11030446.

引用本文的文献

1
Specific surface area changes and functional potential exploration of under ultrasonic frequency control.超声频率控制下的比表面积变化及功能潜力探索
Food Chem X. 2025 Feb 8;26:102268. doi: 10.1016/j.fochx.2025.102268. eCollection 2025 Feb.
2
Difference in Volatile Aroma Components of under Two Cultivated Environments Investigated by SPME-GC-MS.基于固相微萃取-气相色谱-质谱联用技术对两种栽培环境下[具体植物名称未给出]挥发性香气成分差异的研究
Foods. 2023 Jul 10;12(14):2656. doi: 10.3390/foods12142656.

本文引用的文献

1
Effect of enzymatic hydrolysis on volatile flavor compounds of Monascus-fermented tartary buckwheat based on headspace gas chromatography-ion mobility spectrometry.基于顶空气相色谱-离子迁移谱法的酶解对红曲发酵苦荞中挥发性风味化合物的影响。
Food Res Int. 2023 Jan;163:112180. doi: 10.1016/j.foodres.2022.112180. Epub 2022 Nov 19.
2
Analysis of flavor formation during the production of Jinhua dry-cured ham using headspace-gas chromatography-ion mobility spectrometry (HS-GC-IMS).顶空-气相色谱-离子迁移谱法(HS-GC-IMS)分析金华火腿制作过程中的风味形成
Meat Sci. 2022 Dec;194:108992. doi: 10.1016/j.meatsci.2022.108992. Epub 2022 Sep 22.
3
Effects of ultrasound pretreatment at different powers on flavor characteristics of enzymatic hydrolysates of cod (Gadus macrocephalus) head.
不同功率超声预处理对鳕鱼(大头鳕)鱼头酶解产物风味特性的影响。
Food Res Int. 2022 Sep;159:111612. doi: 10.1016/j.foodres.2022.111612. Epub 2022 Jul 3.
4
Effects of combined carnosine and ultra-high pressure on the inhibition of fishy off-odor of snakehead fillets and the possible mechanism.肌肽与超高压联合处理对鱼头鱼腥味的抑制作用及可能机制。
Food Chem. 2022 Nov 30;395:133615. doi: 10.1016/j.foodchem.2022.133615. Epub 2022 Jul 3.
5
Stropharia rugoso-annulata acetylated polysaccharides alleviate NAFLD via Nrf2/JNK1/AMPK signaling pathways.皱环盖菇乙酰化多糖通过 Nrf2/JNK1/AMPK 信号通路缓解非酒精性脂肪性肝病。
Int J Biol Macromol. 2022 Aug 31;215:560-570. doi: 10.1016/j.ijbiomac.2022.06.156. Epub 2022 Jun 27.
6
Effects of ultra-high pressure treatment on structure and bioactivity of polysaccharides from large leaf yellow tea.超高压处理对大叶黄茶多糖结构及生物活性的影响
Food Chem. 2022 Sep 1;387:132862. doi: 10.1016/j.foodchem.2022.132862. Epub 2022 Apr 4.
7
Extraction and analysis of free amino acids and 5'-nucleotides, the key contributors to the umami taste of seaweed.提取和分析游离氨基酸和 5'-核苷酸,它们是海藻鲜味的主要贡献者。
Food Chem. 2022 Feb 15;370:131352. doi: 10.1016/j.foodchem.2021.131352. Epub 2021 Oct 7.
8
Assessment the flavor of soybean meal hydrolyzed with Alcalase enzyme under different hydrolysis conditions by E-nose, E-tongue and HS-SPME-GC-MS.采用电子鼻、电子舌和顶空固相微萃取-气相色谱-质谱联用技术评估在不同水解条件下用碱性蛋白酶水解豆粕的风味。
Food Chem X. 2021 Oct 13;12:100141. doi: 10.1016/j.fochx.2021.100141. eCollection 2021 Dec 30.
9
Optimization of HS-SPME for GC-MS Analysis and Its Application in Characterization of Volatile Compounds in Sweet Potato.HS-SPME 条件的优化及其在甘薯挥发性成分分析中的 GC-MS 应用
Molecules. 2021 Sep 25;26(19):5808. doi: 10.3390/molecules26195808.
10
Profiling of 2-Acetyl-1-Pyrroline and Other Volatile Compounds in Raw and Cooked Rice of Traditional and Improved Varieties of India.印度传统和改良品种生米与熟米中2-乙酰-1-吡咯啉及其他挥发性化合物的剖析
Foods. 2021 Aug 18;10(8):1917. doi: 10.3390/foods10081917.