• 文献检索
  • 文档翻译
  • 深度研究
  • 学术资讯
  • Suppr Zotero 插件Zotero 插件
  • 邀请有礼
  • 套餐&价格
  • 历史记录
应用&插件
Suppr Zotero 插件Zotero 插件浏览器插件Mac 客户端Windows 客户端微信小程序
定价
高级版会员购买积分包购买API积分包
服务
文献检索文档翻译深度研究API 文档MCP 服务
关于我们
关于 Suppr公司介绍联系我们用户协议隐私条款
关注我们

Suppr 超能文献

核心技术专利:CN118964589B侵权必究
粤ICP备2023148730 号-1Suppr @ 2026

文献检索

告别复杂PubMed语法,用中文像聊天一样搜索,搜遍4000万医学文献。AI智能推荐,让科研检索更轻松。

立即免费搜索

文件翻译

保留排版,准确专业,支持PDF/Word/PPT等文件格式,支持 12+语言互译。

免费翻译文档

深度研究

AI帮你快速写综述,25分钟生成高质量综述,智能提取关键信息,辅助科研写作。

立即免费体验

基于固相微萃取-气相色谱-质谱联用技术对两种栽培环境下[具体植物名称未给出]挥发性香气成分差异的研究

Difference in Volatile Aroma Components of under Two Cultivated Environments Investigated by SPME-GC-MS.

作者信息

Wang Yanbin, Wu Dan, Wu Yingqi, Tong Xiaoqing, Qin Yuchuan, Wang Liling

机构信息

Zhejiang Academy of Forestry, Hangzhou 310023, China.

National-Local Joint Engineering Laboratory of Intelligent Food Technology and Equipment, Zhejiang Key Laboratory for Agro-Food Processing, Integrated Research Base of Southern Fruit and Vegetable Preservation Technology, Zhejiang International Scientific and Technological Cooperation Base of Health Food Manufacturing and Quality Control, Fuli Institute of Food Science, College of Biosystems Engineering and Food Science, Zhejiang University, Hangzhou 310058, China.

出版信息

Foods. 2023 Jul 10;12(14):2656. doi: 10.3390/foods12142656.

DOI:10.3390/foods12142656
PMID:37509748
原文链接:https://pmc.ncbi.nlm.nih.gov/articles/PMC10378355/
Abstract

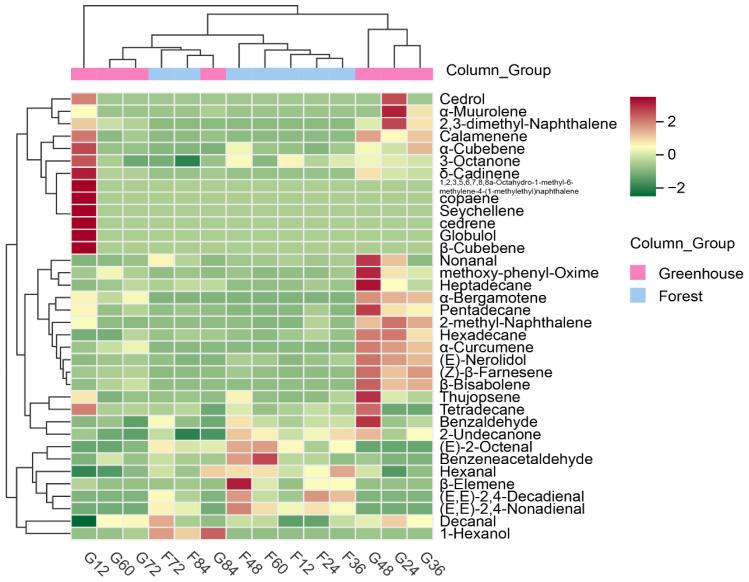
In order to study the effect of both greenhouse and forest cultivating environments on , its volatile aroma compounds were measured by a headspace solid phase micro extractions-gas chromatograph-mass spectrometer (SPME-GC-MS). The optimal adsorption temperature was 75 °C and the optimal adsorption time was 40 min. A total of 36 volatile aroma compounds were identified by GC-MS, including 8 aldehydes, 2 ketones, 4 alcohols, 15 alkenes, and 4 alkanes. Hexanal, 3-Octanone, 2-Undecanone, ()-Nerolidol, and ()-β-Farnesene made great aromatic contributions. Among them, Hexanal, 3-Octanone, 2-Undecanone were the key aroma compounds for which odor activity values (OAVs) were more than 1. ()-Nerolidol showed odor modification in the forest samples and showed a key aroma effect in greenhouse samples. ()-β-Farnesene showed odor modification in greenhouse samples. 3-Octanone was the largest contributing compound for which the OAV was more than 60. The total content of volatile aroma compounds first increased and then decreased with growth time; it reached the highest level at 48 h: 2203.7 ± 115.2 μg/kg for the forest environment and 4516.6 ± 228.5 μg/kg for the greenhouse environment. The aroma was the most abundant at this time. All samples opened their umbrella at 84 h and become inedible. Principal component analysis (PCA), hierarchical cluster analysis (HCA), and orthogonal partial least squares discriminant analysis (OPLS-DA) were combined to analyze the aroma difference of under two cultivation modes. PCA and HCA could effectively distinguish the aroma difference in different growth stages. Under different culturing methods, the aroma substances and their changes were different. The samples were divided into two groups for forest cultivation, while the samples were divided into three groups for greenhouse cultivation. At the end of growth, the aroma of with the two cultivation modes was very similar. OPLS-DA clearly distinguished the differences between the two cultivation methods; 17 key aroma difference factors with variable importance projection (VIP) > 1 were obtained from SPLS-DA analysis.

摘要

为研究温室和森林栽培环境对其挥发性香气成分的影响,采用顶空固相微萃取-气相色谱-质谱联用仪(SPME-GC-MS)对其挥发性香气成分进行测定。最佳吸附温度为75℃,最佳吸附时间为40分钟。通过GC-MS共鉴定出36种挥发性香气成分,包括8种醛类、2种酮类、4种醇类、15种烯烃类和4种烷烃类。己醛、3-辛酮、2-十一酮、()-橙花叔醇和()-β-法尼烯对香气贡献较大。其中,己醛、3-辛酮、2-十一酮是关键香气成分,其气味活性值(OAVs)大于1。()-橙花叔醇在森林样品中表现出气味修饰作用,在温室样品中表现出关键香气效应。()-β-法尼烯在温室样品中表现出气味修饰作用。3-辛酮是贡献最大的化合物,其OAV大于60。挥发性香气成分的总含量随生长时间先增加后降低;在48小时达到最高水平:森林环境中为2203.7±115.2μg/kg,温室环境中为4516.6±228.5μg/kg。此时香气最为浓郁。所有样品在84小时时展开伞状结构,变得不可食用。结合主成分分析(PCA)、层次聚类分析(HCA)和正交偏最小二乘判别分析(OPLS-DA)分析两种栽培模式下的香气差异。PCA和HCA能够有效区分不同生长阶段的香气差异。在不同的培养方式下,香气物质及其变化不同。森林栽培的样品分为两组,温室栽培的样品分为三组。生长末期,两种栽培模式下的香气非常相似。OPLS-DA清晰地区分了两种栽培方式的差异;通过SPLS-DA分析获得了17个变量重要性投影(VIP)>1的关键香气差异因子。

https://cdn.ncbi.nlm.nih.gov/pmc/blobs/4e52/10378355/e3410b1aaaf9/foods-12-02656-g006.jpg
https://cdn.ncbi.nlm.nih.gov/pmc/blobs/4e52/10378355/c736fbbf585e/foods-12-02656-g001.jpg
https://cdn.ncbi.nlm.nih.gov/pmc/blobs/4e52/10378355/6e717a6db337/foods-12-02656-g002.jpg
https://cdn.ncbi.nlm.nih.gov/pmc/blobs/4e52/10378355/c81c50795f76/foods-12-02656-g003.jpg
https://cdn.ncbi.nlm.nih.gov/pmc/blobs/4e52/10378355/020ae48528ef/foods-12-02656-g004.jpg
https://cdn.ncbi.nlm.nih.gov/pmc/blobs/4e52/10378355/5c40f0b6e75a/foods-12-02656-g005.jpg
https://cdn.ncbi.nlm.nih.gov/pmc/blobs/4e52/10378355/e3410b1aaaf9/foods-12-02656-g006.jpg
https://cdn.ncbi.nlm.nih.gov/pmc/blobs/4e52/10378355/c736fbbf585e/foods-12-02656-g001.jpg
https://cdn.ncbi.nlm.nih.gov/pmc/blobs/4e52/10378355/6e717a6db337/foods-12-02656-g002.jpg
https://cdn.ncbi.nlm.nih.gov/pmc/blobs/4e52/10378355/c81c50795f76/foods-12-02656-g003.jpg
https://cdn.ncbi.nlm.nih.gov/pmc/blobs/4e52/10378355/020ae48528ef/foods-12-02656-g004.jpg
https://cdn.ncbi.nlm.nih.gov/pmc/blobs/4e52/10378355/5c40f0b6e75a/foods-12-02656-g005.jpg
https://cdn.ncbi.nlm.nih.gov/pmc/blobs/4e52/10378355/e3410b1aaaf9/foods-12-02656-g006.jpg

相似文献

1
Difference in Volatile Aroma Components of under Two Cultivated Environments Investigated by SPME-GC-MS.基于固相微萃取-气相色谱-质谱联用技术对两种栽培环境下[具体植物名称未给出]挥发性香气成分差异的研究
Foods. 2023 Jul 10;12(14):2656. doi: 10.3390/foods12142656.
2
Discrimination and characterization of the volatile profiles of five Fu brick teas from different manufacturing regions by using HS-SPME/GC-MS and HS-GC-IMS.采用顶空固相微萃取/气相色谱-质谱联用(HS-SPME/GC-MS)和顶空气相色谱-离子迁移谱(HS-GC-IMS)对来自不同产地的五种茯砖茶的挥发性成分进行鉴别与表征。
Curr Res Food Sci. 2022 Sep 25;5:1788-1807. doi: 10.1016/j.crfs.2022.09.024. eCollection 2022.
3
Characterization of Key Compounds of Organic Acids and Aroma Volatiles in Fruits of Different Resources Based on High-Performance Liquid Chromatography (HPLC) and Headspace Gas Chromatography-Ion Mobility Spectrometry (HS-GC-IMS).基于高效液相色谱法(HPLC)和顶空气相色谱-离子迁移谱法(HS-GC-IMS)对不同资源果实中有机酸和香气挥发物关键成分的表征
Foods. 2023 Sep 28;12(19):3615. doi: 10.3390/foods12193615.
4
Characterization of the Key Aroma Volatile Compounds in Nine Different Grape Varieties Wine by Headspace Gas Chromatography-Ion Mobility Spectrometry (HS-GC-IMS), Odor Activity Values (OAV) and Sensory Analysis.顶空气相色谱-离子迁移谱(HS-GC-IMS)、气味活性值(OAV)及感官分析对九种不同葡萄品种葡萄酒中关键香气挥发性化合物的表征
Foods. 2022 Sep 8;11(18):2767. doi: 10.3390/foods11182767.
5
Identification and similarity analysis of aroma substances in main types of Fenghuang Dancong tea.凤凰单枞茶主要类型香气物质的鉴定与相似性分析。
PLoS One. 2020 Dec 21;15(12):e0244224. doi: 10.1371/journal.pone.0244224. eCollection 2020.
6
Characterization of the key aroma compounds in Longjing tea using stir bar sorptive extraction (SBSE) combined with gas chromatography-mass spectrometry (GC-MS), gas chromatography-olfactometry (GC-O), odor activity value (OAV), and aroma recombination.采用顶空固相微萃取(SBSE)结合气相色谱-质谱联用(GC-MS)、气相色谱-嗅闻分析(GC-O)、气味活度值(OAV)和香气重组技术对龙井茶中的关键香气化合物进行了特征描述。
Food Res Int. 2020 Apr;130:108908. doi: 10.1016/j.foodres.2019.108908. Epub 2019 Dec 18.
7
Identification of aroma-active compounds responsible for the floral and sweet odors of Congou black teas using gas chromatography-mass spectrometry/olfactometry, odor activity value, and chemometrics.采用气相色谱-质谱/嗅觉测量法、气味活度值和化学计量学鉴定贡眉黑茶花香和甜味的香气活性化合物。
J Sci Food Agric. 2022 Sep;102(12):5399-5410. doi: 10.1002/jsfa.11893. Epub 2022 Apr 20.
8
Characterization of Key Odorants in Lushan Yunwu Tea in Response to Intercropping with Flowering Cherry.庐山云雾茶与樱花间作响应中关键香气成分的表征
Foods. 2024 Apr 19;13(8):1252. doi: 10.3390/foods13081252.
9
Effects of ultraviolet and infrared radiation absence or presence on the aroma volatile compounds in winegrape during veraison.葡萄转色期有无紫外和红外辐射对葡萄酒香气挥发性成分的影响。
Food Res Int. 2023 May;167:112662. doi: 10.1016/j.foodres.2023.112662. Epub 2023 Mar 9.
10
Differences of characteristic aroma compounds in tea leaves with different roasting temperatures analyzed by switchable GC-O-MS and GC × GC-O-MS and sensory evaluation.采用可切换 GC-O-MS 和 GC×GC-O-MS 及感官评价分析不同烘焙温度的茶叶中特征香气化合物的差异。
Food Funct. 2021 Jun 8;12(11):4797-4807. doi: 10.1039/d1fo00165e.

引用本文的文献

1
Quality characteristics and volatile organic compound profiling of yellow mushrooms at different cap opening stages.不同菌盖开放阶段黄蘑菇的品质特性及挥发性有机化合物分析
Sci Rep. 2025 Aug 15;15(1):29961. doi: 10.1038/s41598-025-15137-y.
2
Disentangling the Tissue-Specific Variations of Volatile Flavor Profiles of the Fruiting Body.解析子实体挥发性风味特征的组织特异性差异。
Foods. 2023 Dec 26;13(1):86. doi: 10.3390/foods13010086.

本文引用的文献

1
Effects of Ultra-High Pressure Synergistic Enzymatic Hydrolysis on Flavor of .超高压协同酶解对……风味的影响
Foods. 2023 Feb 16;12(4):848. doi: 10.3390/foods12040848.
2
Three-phase extraction of polysaccharide from : Process optimization, structural characterization and bioactivities.三氯甲烷从:多糖的提取工艺优化、结构表征及生物活性。
Front Immunol. 2023 Jan 11;13:994706. doi: 10.3389/fimmu.2022.994706. eCollection 2022.
3
Taste peptides derived from fermentation mycelium and molecular docking to the taste receptor T1R1/T1R3.
源自发酵菌丝体的味觉肽及其与味觉受体T1R1/T1R3的分子对接
Front Nutr. 2022 Jul 28;9:960218. doi: 10.3389/fnut.2022.960218. eCollection 2022.
4
Stropharia rugoso-annulata acetylated polysaccharides alleviate NAFLD via Nrf2/JNK1/AMPK signaling pathways.皱环盖菇乙酰化多糖通过 Nrf2/JNK1/AMPK 信号通路缓解非酒精性脂肪性肝病。
Int J Biol Macromol. 2022 Aug 31;215:560-570. doi: 10.1016/j.ijbiomac.2022.06.156. Epub 2022 Jun 27.
5
Progress and perspectives for microbial production of farnesene.法呢烯的微生物生产进展与展望。
Bioresour Technol. 2022 Mar;347:126682. doi: 10.1016/j.biortech.2022.126682. Epub 2022 Jan 7.
6
Land-use conversion from open field to greenhouse cultivation differently affected the diversities and assembly processes of soil abundant and rare fungal communities.从露天田地到温室种植的土地利用转变对土壤中丰富和稀有真菌群落的多样性及组装过程产生了不同影响。
Sci Total Environ. 2021 Sep 20;788:147751. doi: 10.1016/j.scitotenv.2021.147751. Epub 2021 May 14.
7
Rare rather than abundant microbial communities drive the effects of long-term greenhouse cultivation on ecosystem functions in subtropical agricultural soils.在亚热带农业土壤中,长期温室培养对生态系统功能的影响主要由稀有而非丰富的微生物群落驱动。
Sci Total Environ. 2020 Mar 1;706:136004. doi: 10.1016/j.scitotenv.2019.136004. Epub 2019 Dec 9.
8
Isolation, characterization and antioxidant of polysaccharides from Stropharia rugosoannulata.皱环盖菇多糖的分离、鉴定及抗氧化活性研究。
Int J Biol Macromol. 2020 Jul 15;155:883-889. doi: 10.1016/j.ijbiomac.2019.11.045. Epub 2019 Nov 7.
9
Characterization and comparison of key aroma compounds in raw and dry porcini mushroom (Boletus edulis) by aroma extract dilution analysis, quantitation and aroma recombination experiments.采用香气萃取稀释分析、定量和香气重组实验对生牛肝菌(Boletus edulis)和干牛肝菌的关键香气化合物进行特征描述和比较。
Food Chem. 2018 Aug 30;258:260-268. doi: 10.1016/j.foodchem.2018.03.056. Epub 2018 Mar 15.
10
Isolation and characterization of a novel lectin from the edible mushroom Stropharia rugosoannulata.从食用蘑菇皱环球盖菇中分离并鉴定一种新型凝集素。
Molecules. 2014 Nov 28;19(12):19880-91. doi: 10.3390/molecules191219880.