Suppr超能文献

肿瘤微环境与影响替莫唑胺治疗胶质母细胞瘤预后的基因

Tumor Microenvironment and Genes Affecting the Prognosis of Temozolomide-Treated Glioblastoma.

作者信息

Jang Yena, Cheong Wooyong, Park Gyurin, Kim Yeongmin, Ha Junbeom, Ahn Sangzin

机构信息

Inje University College of Medicine, Busan 47392, Republic of Korea.

Department of Pharmacology and Pharmacogenomics Research Center, Inje University College of Medicine, Busan 47392, Republic of Korea.

出版信息

J Pers Med. 2023 Jan 20;13(2):188. doi: 10.3390/jpm13020188.

Abstract

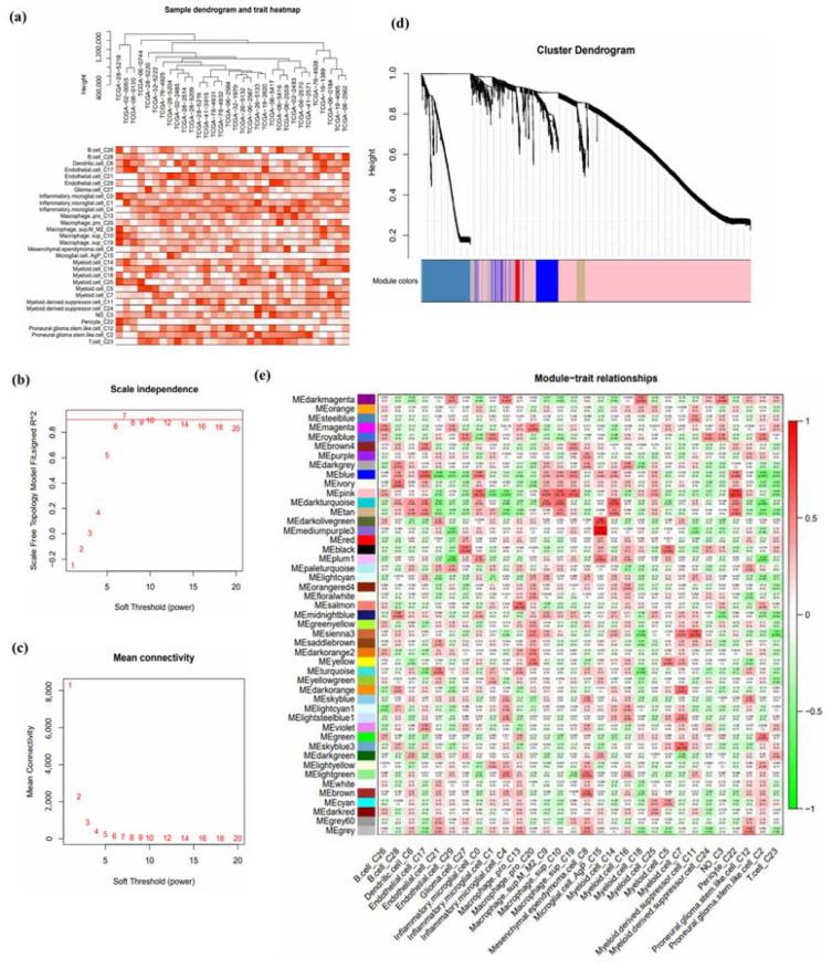
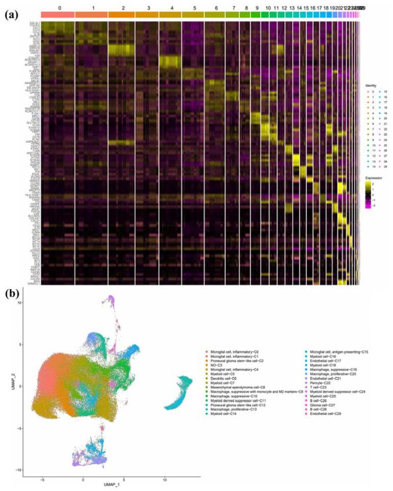
Glioblastoma (GBM) is the most frequent primary brain tumor in adults and has a poor prognosis due to its resistance to Temozolomide (TMZ). However, there is limited research regarding the tumor microenvironment and genes related to the prognosis of TMZ-treated GBM patients. This study aimed to identify putative transcriptomic biomarkers with predictive value in patients with GBM who were treated with TMZ. Publicly available datasets from The Cancer Genome Atlas and Gene Expression Omnibus were analyzed using CIBERSORTx and Weighted Gene Co-expression Network Analysis (WGCNA) to obtain types of highly expressed cell types and gene clusters. Differentially Expressed Genes analysis was performed and was intersected with the WGCNA results to obtain a candidate gene list. Cox proportional-hazard survival analysis was performed to acquire genes related to the prognosis of TMZ-treated GBM patients. Inflammatory microglial cells, dendritic cells, myeloid cells, and glioma stem cells were highly expressed in GBM tissue, and , , , , , , and were significantly associated with survival. While the listed genes have been previously reported to be related to glioblastoma or other types of cancer, was identified as a novel gene related to the prognosis of GBM. These findings may have potential implications for developing a diagnostic tool to predict GBM resistance and optimize treatment decisions.

摘要

胶质母细胞瘤(GBM)是成人中最常见的原发性脑肿瘤,由于其对替莫唑胺(TMZ)耐药,预后较差。然而,关于肿瘤微环境和与TMZ治疗的GBM患者预后相关基因的研究有限。本研究旨在识别在接受TMZ治疗的GBM患者中具有预测价值的假定转录组生物标志物。使用CIBERSORTx和加权基因共表达网络分析(WGCNA)对来自癌症基因组图谱和基因表达综合数据库的公开可用数据集进行分析,以获得高表达细胞类型和基因簇的类型。进行差异表达基因分析,并与WGCNA结果进行交叉,以获得候选基因列表。进行Cox比例风险生存分析,以获取与TMZ治疗的GBM患者预后相关的基因。炎症性小胶质细胞、树突状细胞、髓样细胞和胶质瘤干细胞在GBM组织中高表达,并且 、 、 、 、 、 和 与生存显著相关。虽然所列基因先前已被报道与胶质母细胞瘤或其他类型癌症有关,但 被确定为与GBM预后相关的新基因。这些发现可能对开发预测GBM耐药性的诊断工具和优化治疗决策具有潜在意义。

https://cdn.ncbi.nlm.nih.gov/pmc/blobs/9704/9966340/95502e2af987/jpm-13-00188-g001.jpg

文献AI研究员

20分钟写一篇综述,助力文献阅读效率提升50倍。

立即体验

用中文搜PubMed

大模型驱动的PubMed中文搜索引擎

马上搜索

文档翻译

学术文献翻译模型,支持多种主流文档格式。

立即体验