Nath Swarsat Kaushik, Pankajakshan Preeti, Sharma Trapti, Kumari Priya, Shinde Sweety, Garg Nikita, Mathur Kartavya, Arambam Nevidita, Harjani Divyank, Raj Manpriya, Kwatra Garwit, Venkatesh Sayantan, Choudhoury Alakto, Bano Saima, Tayal Prashansa, Sharan Mahek, Arora Ruchika, Strych Ulrich, Hotez Peter J, Bottazzi Maria Elena, Rawal Kamal
Centre for Computational Biology and Bioinformatics, Amity Institute of Biotechnology, Amity University, Noida 201303, Uttar Pradesh, India.
Texas Children's Hospital Center for Vaccine Development, Departments of Pediatrics and Molecular Virology and Microbiology, Baylor College of Medicine, Houston, TX 77030, USA.
Vaccines (Basel). 2023 Jan 26;11(2):267. doi: 10.3390/vaccines11020267.
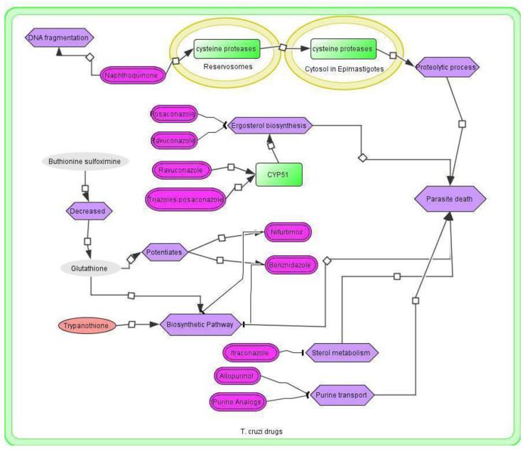
Chagas disease (CD) is endemic in large parts of Central and South America, as well as in Texas and the southern regions of the United States. Successful parasites, such as the causative agent of CD, have adapted to specific hosts during their phylogenesis. In this work, we have assembled an interactive network of the complex relations that occur between molecules within . An expert curation strategy was combined with a text-mining approach to screen 10,234 full-length research articles and over 200,000 abstracts relevant to . We obtained a scale-free network consisting of 1055 nodes and 874 edges, and composed of 838 proteins, 43 genes, 20 complexes, 9 RNAs, 36 simple molecules, 81 phenotypes, and 37 known pharmaceuticals. Further, we deployed an automated docking pipeline to conduct large-scale docking studies involving several thousand drugs and potential targets to identify network-based binding propensities. These experiments have revealed that the existing FDA-approved drugs benznidazole (Bz) and nifurtimox (Nf) show comparatively high binding energies to the network proteins (e.g., PIF1 helicase-like protein, trans-sialidase), when compared with control datasets consisting of proteins from other pathogens. We envisage this work to be of value to those interested in finding new vaccines for CD, as well as drugs against the parasite.
恰加斯病(CD)在中美洲和南美洲的大部分地区以及美国得克萨斯州和南部地区呈地方性流行。成功的寄生虫,如CD的病原体,在其系统发育过程中已适应特定宿主。在这项工作中,我们构建了一个分子间复杂关系的交互式网络。将专家策划策略与文本挖掘方法相结合,筛选了10234篇全长研究文章和20多万篇与之相关的摘要。我们获得了一个无标度网络,由1055个节点和874条边组成,包括838种蛋白质、43个基因、20个复合物、9个RNA、36种简单分子、81种表型和37种已知药物。此外,我们部署了一个自动对接流程,进行涉及数千种药物和潜在靶点的大规模对接研究,以确定基于网络的结合倾向。这些实验表明,与由其他病原体的蛋白质组成的对照数据集相比,现有的美国食品药品监督管理局(FDA)批准的药物苯硝唑(Bz)和硝呋替莫(Nf)对该网络蛋白(如PIF1解旋酶样蛋白、转唾液酸酶)显示出相对较高的结合能。我们设想这项工作对那些有兴趣寻找CD新疫苗以及抗该寄生虫药物的人有价值。