Huang Yizhou, Luo Jie, Zhang Yue, Zhang Tao, Fei Xiangwei, Chen Liqing, Zhu Yingfan, Li Songyue, Zhou Caiyun, Xu Kaihong, Ma Yunlong, Lin Jun, Zhou Jianhong
Department of Gynecology, Women's Hospital, Zhejiang University School of Medicine, Hangzhou 310006, Zhejiang Province, PR China.
Key Laboratory of Women's Reproductive Health of Zhejiang Province, Women's Hospital, Zhejiang University School of Medicine, Hangzhou 310006, Zhejiang Province, PR China.
Comput Struct Biotechnol J. 2023 Feb 5;21:1510-1522. doi: 10.1016/j.csbj.2023.02.001. eCollection 2023.
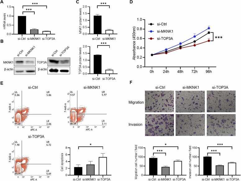
The risk of endometriosis (EM), which is a common complex gynaecological disease, is related to genetic predisposition. However, it is unclear how genetic variants confer the risk of EM. Here, via integrative analysis, we combined large-scale genome-wide association studies (GWAS) summary statistics on EM (N = 245,494) with a blood-based eQTL dataset (N = 1490) to identify EM risk-related genes. For validation, we leveraged two independent eQTL datasets (N = 769) for integration with the GWAS data. Thus, we prioritised 14 genes, including , , and , which showed significant association with susceptibility to EM. We also utilised two independent methods, Multi-marker Analysis of GenoMic Annotation and S-PrediXcan, to further validate the EM risk-associated genes. Moreover, protein-protein interaction network analysis showed the 14 genes were functionally connected. Functional enrichment analyses further demonstrated that these genes were significantly enriched in metabolic and immune-related pathways. Differential gene expression analysis showed that in peripheral blood samples from patients with ovarian EM, , , , and were significantly upregulated, while , , and were significantly downregulated compared with their expression levels in samples from the controls. Immunohistochemistry further confirmed the increased expression levels of and in the ectopic and eutopic endometrium compared to normal endometrium, while HOBX2 was downregulated in the endometrium of women with ovarian EM. Finally, in functional experiments, knockdown inhibited ectopic endometrial stromal cells (EESCs) migration and invasion. knockdown inhibited EESCs proliferation, migration, and invasion, while promoting their apoptosis. Convergent lines of evidence suggested that and are novel EM risk-related genes.
子宫内膜异位症(EM)是一种常见的复杂妇科疾病,其风险与遗传易感性有关。然而,尚不清楚基因变异如何赋予患EM的风险。在此,通过综合分析,我们将关于EM的大规模全基因组关联研究(GWAS)汇总统计数据(N = 245,494)与基于血液的表达定量性状位点(eQTL)数据集(N = 1490)相结合,以识别与EM风险相关的基因。为了进行验证,我们利用了两个独立的eQTL数据集(N = 769)与GWAS数据进行整合。因此,我们确定了14个基因,包括[此处基因名称缺失]、[此处基因名称缺失]和[此处基因名称缺失],它们显示出与EM易感性显著相关。我们还使用了两种独立的方法,即基因组注释的多标记分析和S-PrediXcan,以进一步验证与EM风险相关的基因。此外,蛋白质-蛋白质相互作用网络分析表明这14个基因在功能上相互连接。功能富集分析进一步证明,这些基因在代谢和免疫相关途径中显著富集。差异基因表达分析表明,在卵巢EM患者的外周血样本中,[此处基因名称缺失]、[此处基因名称缺失]、[此处基因名称缺失]和[此处基因名称缺失]显著上调,而与对照组样本中的表达水平相比,[此处基因名称缺失]、[此处基因名称缺失]和[此处基因名称缺失]显著下调。免疫组织化学进一步证实,与正常子宫内膜相比,[此处基因名称缺失]和[此处基因名称缺失]在异位和在位子宫内膜中的表达水平升高,而HOBX2在卵巢EM女性的子宫内膜中下调。最后,在功能实验中,[此处基因名称缺失]敲低抑制了异位子宫内膜间质细胞(EESC)的迁移和侵袭。[此处基因名称缺失]敲低抑制了EESC的增殖、迁移和侵袭,同时促进了它们的凋亡。一系列相互印证的证据表明,[此处基因名称缺失]和[此处基因名称缺失]是新的与EM风险相关的基因。