Innovation Center for Neurological Disorders and Department of Neurology, Xuanwu Hospital, Capital Medical University, National Clinical Research Center for Geriatric Diseases, Beijing, China.
Beijing Key Laboratory of Geriatric Cognitive Disorders, Beijing, China.
CNS Neurosci Ther. 2023 Jul;29(7):1805-1816. doi: 10.1111/cns.14139. Epub 2023 Feb 27.
This study investigated the relationship between plasma Wnt2b levels and Alzheimer's disease (AD), and explored the effect of Wnt2b on mitochondrial dysfunction in AD.
Healthy and AD subjects, AD transgenic mice, and in vitro models were used to investigate the roles of Wnt2b in abnormalities in canonical Wnt signaling and mitochondria in AD. RT-qPCR, immunoblotting, and immunofluorescence analysis were performed to assay canonical Wnt signaling. Mitochondrial structure was analyzed by electron microscopy. Flow cytometry was used to examine the intracellular calcium and neuronal apoptosis.
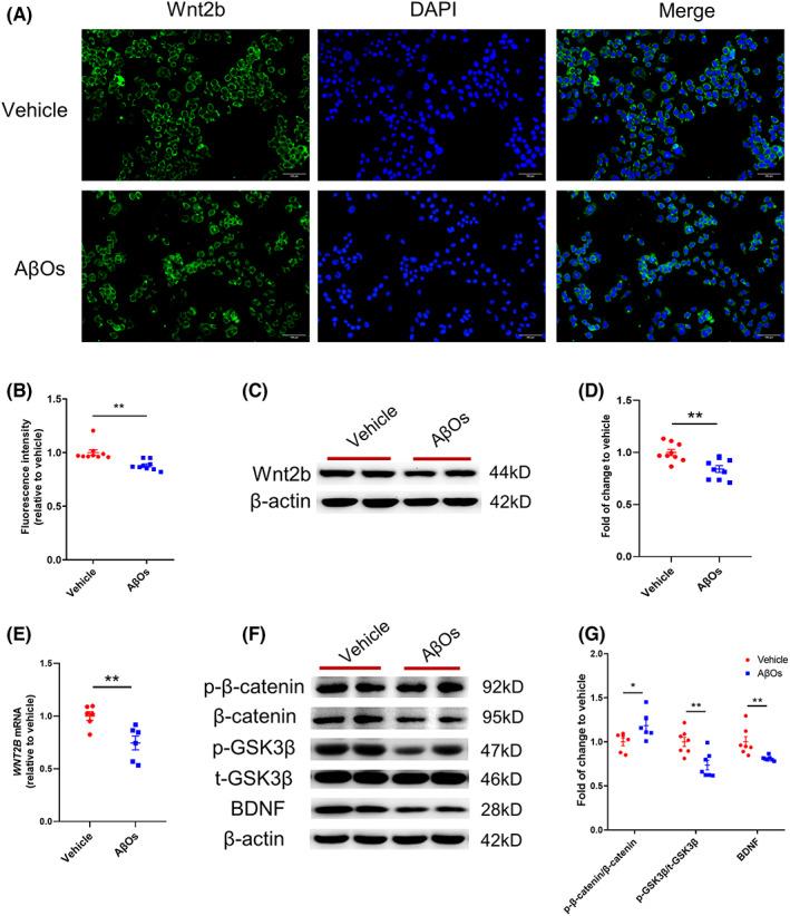
Plasma Wnt2b levels were lower in AD patients and positively correlated with cognitive performance. Similarly, Wnt2b was reduced in the hippocampus of AD mice and in vitro models. Next, Wnt2b overexpression and recombinant Wnt2b were used to endogenously and exogenously upregulate Wnt2b levels. Upregulation of Wnt2b could effectively prevent downregulation of canonical Wnt signaling, mitochondrial dysfunction in in vitro AD models. Subsequently, intracellular calcium overload and neuronal damage were ameliorated.
Our study highlights that Wnt2b decline is associated with cognitive impairment in AD, and upregulation of Wnt2b can exert neuroprotective effects in AD, particularly in ameliorating mitochondrial dysfunction.
本研究旨在探讨血浆 Wnt2b 水平与阿尔茨海默病(AD)之间的关系,并探讨 Wnt2b 对 AD 中线粒体功能障碍的影响。
采用健康和 AD 受试者、AD 转基因小鼠以及体外模型,研究 Wnt2b 在 AD 中线粒体功能障碍和经典 Wnt 信号通路异常中的作用。采用 RT-qPCR、免疫印迹和免疫荧光分析检测经典 Wnt 信号通路。通过电子显微镜分析线粒体结构。采用流式细胞术检测细胞内钙和神经元凋亡。
AD 患者的血浆 Wnt2b 水平较低,且与认知表现呈正相关。同样,AD 小鼠和体外模型的海马体中 Wnt2b 也减少了。接下来,过表达 Wnt2b 和重组 Wnt2b 用于内源性和外源性上调 Wnt2b 水平。上调 Wnt2b 可有效防止体外 AD 模型中经典 Wnt 信号通路的下调、线粒体功能障碍。随后,细胞内钙超载和神经元损伤得到改善。
本研究强调,Wnt2b 下降与 AD 中的认知障碍有关,上调 Wnt2b 可在 AD 中发挥神经保护作用,特别是改善线粒体功能障碍。