Suppr超能文献

大肠杆菌K-12 MG1655对九种代表性抗生素类别的转录组反应的比较分析

Comparative Analysis of Transcriptomic Response of Escherichia coli K-12 MG1655 to Nine Representative Classes of Antibiotics.

作者信息

Bie Luyao, Zhang Mengge, Wang Juan, Fang Meng, Li Ling, Xu Hai, Wang Mingyu

机构信息

State Key Laboratory of Microbial Technology, Microbial Technology Research Institute, Shandong University, Qingdao, China.

Tsinghua University-Peking University Joint Center for Life Sciences, School of Life Sciences, Tsinghua University, Beijing, China.

出版信息

Microbiol Spectr. 2023 Feb 28;11(2):e0031723. doi: 10.1128/spectrum.00317-23.

Abstract

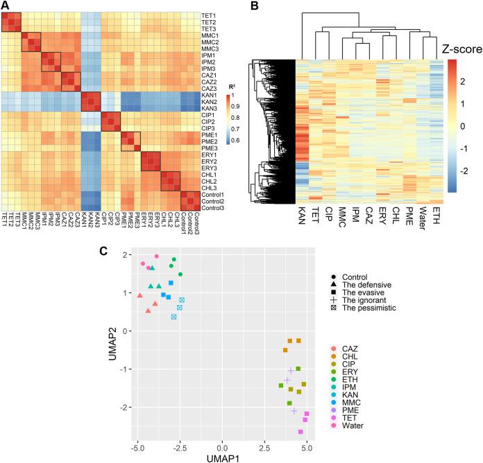
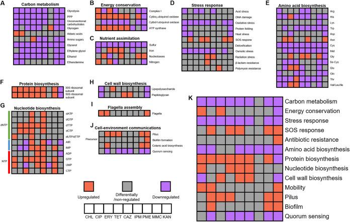
The use of antibiotics leads to strong stresses to bacteria, leading to profound impact on cellular physiology. Elucidating how bacteria respond to antibiotic stresses not only helps us to decipher bacteria's strategies to resistant antibiotics but also assists in proposing targets for antibiotic development. In this work, a comprehensive comparative transcriptomic analysis on how Escherichia coli responds to nine representative classes of antibiotics (tetracycline, mitomycin C, imipenem, ceftazidime, kanamycin, ciprofloxacin, polymyxin E, erythromycin, and chloramphenicol) was performed, aimed at determining and comparing the responses of this model organism to antibiotics at the transcriptional level. On average, 39.71% of genes were differentially regulated by antibiotics at concentrations that inhibit 50% growth. Kanamycin leads to the strongest transcriptomic response (76.4% of genes regulated), whereas polymyxin E led to minimal transcriptomic response (4.7% of genes regulated). Further GO, KEGG, and EcoCyc enrichment analysis found significant transcriptomic changes in carbon metabolism, amino acid metabolism, nutrient assimilation, transport, stress response, nucleotide metabolism, protein biosynthesis, cell wall biosynthesis, energy conservation, mobility, and cell-environmental communications. Analysis of coregulated genes led to the finding of significant reduction of sulfur metabolism by all antibiotics, and analysis of transcription factor-coding genes suggested clustered regulatory patterns implying coregulation. In-depth analysis of regulated pathways revealed shared and unique strategies of E. coli resisting antibiotics, leading to the proposal of four different strategies (the pessimistic, the ignorant, the defensive, and the invasive). In conclusion, this work provides a comprehensive analysis of E. coli's transcriptomic response to antibiotics, which paves the road for further physiological investigation. Antibiotics are among the most important inventions in the history of humankind. They are the ultimate reason why bacterial infections are no longer the number one threat to people's lives. However, the wide application of antibiotics in the last half a century has led to aggravating antibiotic resistance, weakening the efficacy of antibiotics. To better comprehend the ways bacteria deal with antibiotics that may eventually turn into resistance mechanisms, and to identify good targets for potential antibiotics, knowledge on how bacteria regulate their physiology in response to different classes of antibiotics is needed. This work aimed to fill this knowledge gap by identifying changes of bacterial functions at the transcription level and suggesting strategies of bacteria to resist antibiotics.

摘要

抗生素的使用会给细菌带来强大压力,对细胞生理产生深远影响。阐明细菌如何对抗生素压力作出反应,不仅有助于我们解读细菌对抗生素的耐药策略,还有助于提出抗生素研发的靶点。在这项研究中,我们对大肠杆菌如何应对九种代表性抗生素类别(四环素、丝裂霉素C、亚胺培南、头孢他啶、卡那霉素、环丙沙星、多粘菌素E、红霉素和氯霉素)进行了全面的比较转录组分析,旨在确定并比较这种模式生物在转录水平上对抗生素的反应。平均而言,在抑制50%生长的浓度下,39.71%的基因受到抗生素的差异调控。卡那霉素导致最强的转录组反应(76.4%的基因被调控),而多粘菌素E导致最小的转录组反应(4.7%的基因被调控)。进一步的基因本体论(GO)、京都基因与基因组百科全书(KEGG)和大肠杆菌代谢数据库(EcoCyc)富集分析发现,在碳代谢、氨基酸代谢、营养同化、运输、应激反应、核苷酸代谢、蛋白质生物合成、细胞壁生物合成、能量守恒、运动性以及细胞与环境通讯等方面存在显著的转录组变化。对共调控基因的分析发现,所有抗生素都会使硫代谢显著减少,对转录因子编码基因的分析表明存在聚类调控模式,意味着共同调控。对调控途径的深入分析揭示了大肠杆菌对抗生素的共同和独特策略,从而提出了四种不同策略(悲观型、无知型、防御型和侵袭型)。总之,这项工作提供了对大肠杆菌对抗生素转录组反应的全面分析,为进一步的生理学研究铺平了道路。抗生素是人类历史上最重要的发明之一。它们是细菌感染不再是人们生命头号威胁的根本原因。然而,在过去半个世纪里抗生素的广泛应用导致抗生素耐药性加剧,削弱了抗生素的疗效。为了更好地理解细菌应对抗生素的方式(这些方式最终可能演变成耐药机制),并确定潜在抗生素的良好靶点,需要了解细菌如何根据不同类别的抗生素调节其生理功能。这项工作旨在通过识别细菌功能在转录水平上的变化,并提出细菌对抗生素的耐药策略来填补这一知识空白。

https://cdn.ncbi.nlm.nih.gov/pmc/blobs/7d01/10100721/28d0c634e502/spectrum.00317-23-f001.jpg

文献检索

告别复杂PubMed语法,用中文像聊天一样搜索,搜遍4000万医学文献。AI智能推荐,让科研检索更轻松。

立即免费搜索

文件翻译

保留排版,准确专业,支持PDF/Word/PPT等文件格式,支持 12+语言互译。

免费翻译文档

深度研究

AI帮你快速写综述,25分钟生成高质量综述,智能提取关键信息,辅助科研写作。

立即免费体验