• 文献检索
  • 文档翻译
  • 深度研究
  • 学术资讯
  • Suppr Zotero 插件Zotero 插件
  • 邀请有礼
  • 套餐&价格
  • 历史记录
应用&插件
Suppr Zotero 插件Zotero 插件浏览器插件Mac 客户端Windows 客户端微信小程序
定价
高级版会员购买积分包购买API积分包
服务
文献检索文档翻译深度研究API 文档MCP 服务
关于我们
关于 Suppr公司介绍联系我们用户协议隐私条款
关注我们

Suppr 超能文献

核心技术专利:CN118964589B侵权必究
粤ICP备2023148730 号-1Suppr @ 2026

文献检索

告别复杂PubMed语法,用中文像聊天一样搜索,搜遍4000万医学文献。AI智能推荐,让科研检索更轻松。

立即免费搜索

文件翻译

保留排版,准确专业,支持PDF/Word/PPT等文件格式,支持 12+语言互译。

免费翻译文档

深度研究

AI帮你快速写综述,25分钟生成高质量综述,智能提取关键信息,辅助科研写作。

立即免费体验

高危口腔增殖性和局部性白斑的全面免疫组化分析。

Comprehensive Immunoprofiling of High-Risk Oral Proliferative and Localized Leukoplakia.

机构信息

Department of Medical Oncology, Dana-Farber Cancer Institute, Boston, Massachusetts.

Oral Medicine Clinic, University of California San Francisco School of Dentistry, San Francisco, California.

出版信息

Cancer Res Commun. 2021 Oct 13;1(1):30-40. doi: 10.1158/2767-9764.CRC-21-0060. eCollection 2021 Oct.

DOI:10.1158/2767-9764.CRC-21-0060
PMID:36860910
原文链接:https://pmc.ncbi.nlm.nih.gov/articles/PMC9973379/
Abstract

UNLABELLED

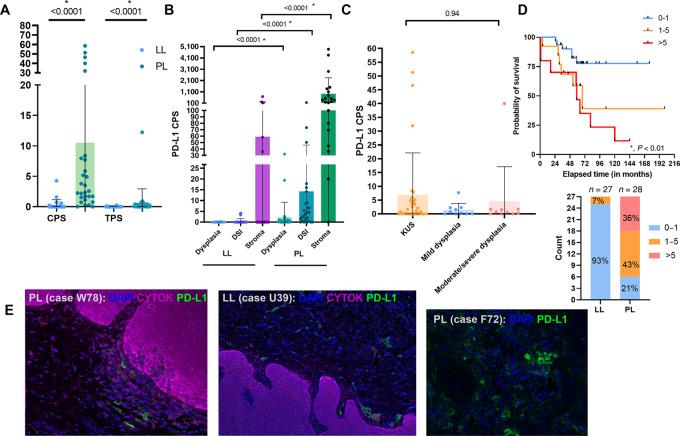
Oral leukoplakia is common and may, in some cases, progress to carcinoma. Proliferative leukoplakia is a progressive, often multifocal subtype with a high rate of malignant transformation compared with the more common localized leukoplakia. We hypothesized that the immune microenvironment and gene expression patterns would be distinct for proliferative leukoplakia compared with localized leukoplakia. We summarize key clinicopathologic features among proliferative leukoplakia and localized leukoplakia and compare cancer-free survival (CFS) between subgroups. We analyze immunologic gene expression profiling in proliferative leukoplakia and localized leukoplakia tissue samples (NanoString PanCancer Immune Oncology Profiling). We integrate immune cell activation and spatial distribution patterns in tissue samples using multiplexed immunofluorescence and digital image capture to further define proliferative leukoplakia and localized leukoplakia. Among = 58 patients (proliferative leukoplakia, = 29; localized leukoplakia, = 29), only the clinical diagnosis of proliferative leukoplakia was associated with significantly decreased CFS (HR, 11.25; < 0.01; 5-year CFS 46.8% and 83.6% among patients with proliferative leukoplakia and localized leukoplakia, respectively). CD8 T cells and T regulatory (Treg) were more abundant among proliferative leukoplakia samples ( < 0.01) regardless of degree of epithelial dysplasia, and often colocalized to the dysplasia-stromal interface. Gene set analysis identified granzyme M as the most differentially expressed gene favoring the proliferative leukoplakia subgroup (log fold change, 1.93; < 0.001). Programmed death ligand 1 (PD-L1) was comparatively overexpressed among proliferative leukoplakia samples, with higher (>5) PD-L1 scores predicting worse CFS ( < 0.01). Proliferative leukoplakia predicts a high rate of malignant transformation within 5 years of diagnosis. A prominent CD8 T-cell and Treg signature along with relative PD-L1 overexpression compared with localized leukoplakia provides strong rationale for PD-1/PD-L1 axis blockade using preventative immunotherapy.

SIGNIFICANCE

This is the first in-depth profiling effort to immunologically characterize high-risk proliferative leukoplakia as compared with the more common localized leukoplakia. We observed a notable cytotoxic T-cell and Treg signature with relative overexpression of PD-L1 in high-risk proliferative leukoplakia providing a strong preclinical rationale for investigating PD-1/PD-L1 axis blockade in this disease as preventative immunotherapy.

摘要

未加说明

口腔白斑病很常见,某些情况下可能会发展为癌。增殖性白斑病是一种进行性的、常为多灶性的亚型,与更常见的局限性白斑病相比,其恶性转化的发生率更高。我们假设增殖性白斑病与局限性白斑病的免疫微环境和基因表达模式会有所不同。我们总结了增殖性白斑病和局限性白斑病的关键临床病理特征,并比较了亚组间的无癌生存率(CFS)。我们分析了增殖性白斑病和局限性白斑病组织样本中的免疫基因表达谱(NanoString PanCancer Immune Oncology Profiling)。我们使用多重免疫荧光和数字图像捕获来整合组织样本中的免疫细胞激活和空间分布模式,以进一步定义增殖性白斑病和局限性白斑病。在 58 名患者中(增殖性白斑病患者 29 名,局限性白斑病患者 29 名),只有增殖性白斑病的临床诊断与显著降低的 CFS 相关(HR,11.25;<0.01;增殖性白斑病和局限性白斑病患者的 5 年 CFS 分别为 46.8%和 83.6%)。无论上皮异型程度如何,增殖性白斑病样本中 CD8 T 细胞和调节性 T 细胞(Treg)更为丰富(<0.01),并且常常与异型-基质界面共定位。基因集分析确定颗粒酶 M 是支持增殖性白斑病亚组的差异表达基因(log 倍数变化,1.93;<0.001)。与局限性白斑病相比,增殖性白斑病中程序性死亡配体 1(PD-L1)的表达相对较高,较高(>5)的 PD-L1 评分预示着更差的 CFS(<0.01)。增殖性白斑病在诊断后 5 年内有很高的恶性转化率。与更常见的局限性白斑病相比,增殖性白斑病中存在明显的 CD8 T 细胞和 Treg 特征,以及相对 PD-L1 的过度表达,这为使用预防性免疫疗法阻断 PD-1/PD-L1 轴提供了强有力的理由。

意义

这是首次对高危增殖性白斑病进行深入的免疫特征分析,与更常见的局限性白斑病进行比较。我们观察到在高危增殖性白斑病中存在明显的细胞毒性 T 细胞和 Treg 特征,以及相对 PD-L1 的过度表达,这为在这种疾病中作为预防性免疫疗法研究 PD-1/PD-L1 轴阻断提供了强有力的临床前依据。

https://cdn.ncbi.nlm.nih.gov/pmc/blobs/be38/9973379/80e211c1401c/crc-21-0060_fig5.jpg
https://cdn.ncbi.nlm.nih.gov/pmc/blobs/be38/9973379/48c2d4079e0a/crc-21-0060_fig1.jpg
https://cdn.ncbi.nlm.nih.gov/pmc/blobs/be38/9973379/ba2517ffbd7f/crc-21-0060_fig2.jpg
https://cdn.ncbi.nlm.nih.gov/pmc/blobs/be38/9973379/c3e005180259/crc-21-0060_fig3.jpg
https://cdn.ncbi.nlm.nih.gov/pmc/blobs/be38/9973379/71f5e852703a/crc-21-0060_fig4.jpg
https://cdn.ncbi.nlm.nih.gov/pmc/blobs/be38/9973379/80e211c1401c/crc-21-0060_fig5.jpg
https://cdn.ncbi.nlm.nih.gov/pmc/blobs/be38/9973379/48c2d4079e0a/crc-21-0060_fig1.jpg
https://cdn.ncbi.nlm.nih.gov/pmc/blobs/be38/9973379/ba2517ffbd7f/crc-21-0060_fig2.jpg
https://cdn.ncbi.nlm.nih.gov/pmc/blobs/be38/9973379/c3e005180259/crc-21-0060_fig3.jpg
https://cdn.ncbi.nlm.nih.gov/pmc/blobs/be38/9973379/71f5e852703a/crc-21-0060_fig4.jpg
https://cdn.ncbi.nlm.nih.gov/pmc/blobs/be38/9973379/80e211c1401c/crc-21-0060_fig5.jpg

相似文献

1
Comprehensive Immunoprofiling of High-Risk Oral Proliferative and Localized Leukoplakia.高危口腔增殖性和局部性白斑的全面免疫组化分析。
Cancer Res Commun. 2021 Oct 13;1(1):30-40. doi: 10.1158/2767-9764.CRC-21-0060. eCollection 2021 Oct.
2
Effect of smoking status and programmed death-ligand 1 expression on the microenvironment and malignant transformation of oral leukoplakia: A retrospective cohort study.吸烟状况和程序性死亡配体 1 表达对口腔白斑微环境和恶性转化的影响:一项回顾性队列研究。
PLoS One. 2021 Apr 16;16(4):e0250359. doi: 10.1371/journal.pone.0250359. eCollection 2021.
3
Expression of programmed cell death-ligand 1 in oral squamous cell carcinoma and oral leukoplakia is associated with disease progress and CD8+ tumor-infiltrating lymphocytes.程序性细胞死亡配体 1 在口腔鳞状细胞癌和口腔白斑病中的表达与疾病进展和 CD8+肿瘤浸润淋巴细胞有关。
Pathol Res Pract. 2019 Jun;215(6):152418. doi: 10.1016/j.prp.2019.04.010. Epub 2019 Apr 18.
4
Nivolumab for Patients With High-Risk Oral Leukoplakia: A Nonrandomized Controlled Trial.尼伏单抗治疗高危口腔白斑病患者:一项非随机对照试验。
JAMA Oncol. 2024 Jan 1;10(1):32-41. doi: 10.1001/jamaoncol.2023.4853.
5
Influence of PD-1/PD-L1 on immune microenvironment in oral leukoplakia and oral squamous cell carcinoma.PD-1/PD-L1 对口腔白斑和口腔鳞状细胞癌免疫微环境的影响。
Oral Dis. 2023 Nov;29(8):3268-3277. doi: 10.1111/odi.14332. Epub 2022 Aug 25.
6
Correlation of PD-1 and PD-L1 expression in oral leukoplakia and oral squamous cell carcinoma: an immunohistochemical study.口腔白斑病和口腔鳞状细胞癌中 PD-1 和 PD-L1 表达的相关性:一项免疫组织化学研究。
Sci Rep. 2023 Dec 7;13(1):21698. doi: 10.1038/s41598-023-48572-w.
7
A radiomics approach to assess tumour-infiltrating CD8 cells and response to anti-PD-1 or anti-PD-L1 immunotherapy: an imaging biomarker, retrospective multicohort study.一种基于放射组学的方法来评估肿瘤浸润 CD8 细胞与抗 PD-1 或抗 PD-L1 免疫治疗反应的关系:一项影像学生物标志物、回顾性多队列研究。
Lancet Oncol. 2018 Sep;19(9):1180-1191. doi: 10.1016/S1470-2045(18)30413-3. Epub 2018 Aug 14.
8
Multiplexed imaging of tumor immune microenvironmental markers in locally advanced or metastatic non-small-cell lung cancer characterizes the features of response to PD-1 blockade plus chemotherapy.多指标联合成像检测局部晚期或转移性非小细胞肺癌肿瘤免疫微环境标志物,可预测 PD-1 阻断联合化疗的反应特征。
Cancer Commun (Lond). 2022 Dec;42(12):1331-1346. doi: 10.1002/cac2.12383. Epub 2022 Nov 4.
9
Stromal PD-L1-Positive Regulatory T cells and PD-1-Positive CD8-Positive T cells Define the Response of Different Subsets of Non-Small Cell Lung Cancer to PD-1/PD-L1 Blockade Immunotherapy.基质 PD-L1 阳性调节性 T 细胞和 PD-1 阳性 CD8 阳性 T 细胞定义了不同亚组非小细胞肺癌对 PD-1/PD-L1 阻断免疫治疗的反应。
J Thorac Oncol. 2018 Apr;13(4):521-532. doi: 10.1016/j.jtho.2017.11.132. Epub 2017 Dec 18.
10
Programmed death ligand 1 (PD-L1) expression and tumor microenvironment: Implications for patients with oral precancerous lesions.程序性死亡配体1(PD-L1)表达与肿瘤微环境:对口腔癌前病变患者的意义
Oral Oncol. 2017 May;68:36-43. doi: 10.1016/j.oraloncology.2017.03.006. Epub 2017 Mar 18.

引用本文的文献

1
In situ treatment with a TLR9 agonist virus-like particle to promote immune responses against oral epithelial dysplasia progression.用Toll样受体9激动剂病毒样颗粒进行原位治疗,以促进针对口腔上皮发育异常进展的免疫反应。
Cancer Immunol Immunother. 2025 May 3;74(6):189. doi: 10.1007/s00262-025-04023-1.
2
Clinical Management Update of Oral Leukoplakia: A Review From the American Head and Neck Society Cancer Prevention Service.口腔白斑病的临床管理更新:来自美国头颈协会癌症预防服务部的综述
Head Neck. 2025 Feb;47(2):733-741. doi: 10.1002/hed.28013. Epub 2024 Nov 25.
3
Oncological Outcomes of Patients With Oral Potentially Malignant Disorders.

本文引用的文献

1
Importance of the PD-1/PD-L1 Axis for Malignant Transformation and Risk Assessment of Oral Leukoplakia.PD-1/PD-L1轴在口腔白斑恶变及风险评估中的重要性
Biomedicines. 2021 Feb 16;9(2):194. doi: 10.3390/biomedicines9020194.
2
Proliferative Verrucous Leukoplakia: An Expert Consensus Guideline for Standardized Assessment and Reporting.增殖性疣状白斑:标准化评估和报告的专家共识指南。
Head Neck Pathol. 2021 Jun;15(2):572-587. doi: 10.1007/s12105-020-01262-9. Epub 2021 Jan 7.
3
Clinical manifestations of oral proliferative verrucous leukoplakia: A systematic review.
口腔潜在恶性疾病患者的肿瘤学转归
JAMA Otolaryngol Head Neck Surg. 2025 Jan 1;151(1):65-71. doi: 10.1001/jamaoto.2024.3719.
4
Diagnostic Utility of Immunofluorescence in Oral Lesions: a Systematic Review.免疫荧光在口腔病变中的诊断效用:一项系统评价
J Oral Maxillofac Res. 2024 Sep 30;15(3):e2. doi: 10.5037/jomr.2024.15302. eCollection 2024 Jul-Sep.
5
Oral Pre-malignancy: An Update on Novel Therapeutic Approaches.口腔癌前病变:新治疗方法的最新进展。
Curr Oncol Rep. 2024 Sep;26(9):1047-1056. doi: 10.1007/s11912-024-01562-1. Epub 2024 Jun 12.
6
Advances and challenges in cancer immunoprevention and immune interception.癌症免疫预防和免疫阻断的进展与挑战。
J Immunother Cancer. 2024 Mar 21;12(3):e007815. doi: 10.1136/jitc-2023-007815.
7
New insights into the role of the oral leukoplakia microenvironment in malignant transformation.口腔白斑微环境在恶性转化中作用的新见解。
Front Oral Health. 2024 Feb 21;5:1363052. doi: 10.3389/froh.2024.1363052. eCollection 2024.
8
Correction: Comprehensive Immunoprofiling of High-risk Oral Proliferative and Localized Leukoplakia.更正:高危口腔增殖性和局限性白斑的综合免疫分析
Cancer Res Commun. 2022 May 19;2(5):390. doi: 10.1158/2767-9764.CRC-22-0193. eCollection 2022 May.
9
Spatial PD-L1, immune-cell microenvironment, and genomic copy-number alteration patterns and drivers of invasive-disease transition in prospective oral precancer cohort.前瞻性口腔癌前病变队列中浸润性疾病转化的空间 PD-L1、免疫细胞微环境以及基因组拷贝数改变模式和驱动因素。
Cancer. 2023 Mar 1;129(5):714-727. doi: 10.1002/cncr.34607. Epub 2023 Jan 3.
10
Transcriptional analysis highlights three distinct immune profiles of high-risk oral epithelial dysplasia.转录分析突出了高危口腔上皮异型增生的三种不同免疫特征。
Front Immunol. 2022 Sep 2;13:954567. doi: 10.3389/fimmu.2022.954567. eCollection 2022.
口腔增殖性疣状白斑的临床表现:系统评价。
J Oral Pathol Med. 2020 May;49(5):404-408. doi: 10.1111/jop.12999. Epub 2020 Feb 9.
4
Immune-related gene signature for predicting the prognosis of head and neck squamous cell carcinoma.用于预测头颈部鳞状细胞癌预后的免疫相关基因特征
Cancer Cell Int. 2020 Jan 17;20:22. doi: 10.1186/s12935-020-1104-7. eCollection 2020.
5
Malignant transformation of oral leukoplakia is associated with macrophage polarization.口腔白斑的恶性转化与巨噬细胞极化有关。
J Transl Med. 2020 Jan 7;18(1):11. doi: 10.1186/s12967-019-02191-0.
6
Oral Leukoplakia and Risk of Progression to Oral Cancer: A Population-Based Cohort Study.口腔白斑病与口腔癌进展风险:基于人群的队列研究。
J Natl Cancer Inst. 2020 Oct 1;112(10):1047-1054. doi: 10.1093/jnci/djz238.
7
The microenvironmental niche in classic Hodgkin lymphoma is enriched for CTLA-4-positive T cells that are PD-1-negative.经典型霍奇金淋巴瘤的微环境龛中富含 CTLA-4 阳性、PD-1 阴性的 T 细胞。
Blood. 2019 Dec 5;134(23):2059-2069. doi: 10.1182/blood.2019002206.
8
Pembrolizumab alone or with chemotherapy versus cetuximab with chemotherapy for recurrent or metastatic squamous cell carcinoma of the head and neck (KEYNOTE-048): a randomised, open-label, phase 3 study.帕博利珠单抗单药或联合化疗对比西妥昔单抗联合化疗用于治疗复发性或转移性头颈部鳞状细胞癌(KEYNOTE-048):一项随机、开放标签、III 期研究。
Lancet. 2019 Nov 23;394(10212):1915-1928. doi: 10.1016/S0140-6736(19)32591-7. Epub 2019 Nov 1.
9
Oral keratosis of unknown significance shares genomic overlap with oral dysplasia.意义不明性口腔角化病与口腔发育不良具有基因组重叠。
Oral Dis. 2019 Oct;25(7):1707-1714. doi: 10.1111/odi.13155. Epub 2019 Jul 23.
10
PD-1 regulatory T cells amplified by PD-1 blockade promote hyperprogression of cancer.PD-1 阻断扩增的 PD-1 调节性 T 细胞促进癌症的过度进展。
Proc Natl Acad Sci U S A. 2019 May 14;116(20):9999-10008. doi: 10.1073/pnas.1822001116. Epub 2019 Apr 26.