Suppr超能文献

支持细胞是精子发生中干细胞因子的来源。

Sertoli cells are the source of stem cell factor for spermatogenesis.

机构信息

State Key Laboratory of Cell Biology, Shanghai Institute of Biochemistry and Cell Biology, CAS Center for Excellence in Molecular Cell Science, Chinese Academy of Sciences; University of Chinese Academy of Sciences, 320 Yueyang Road, Shanghai, 200031, People's Republic of China.

Center of Reproductive Medicine, Department of Gynecology and Obstetrics, Shanghai Jiao Tong University School of Medicine-Affiliated Sixth People's Hospital, 600 Yishan Road, Shanghai, 200233, People's Republic of China.

出版信息

Development. 2023 Mar 15;150(6). doi: 10.1242/dev.200706. Epub 2023 Mar 20.

Abstract

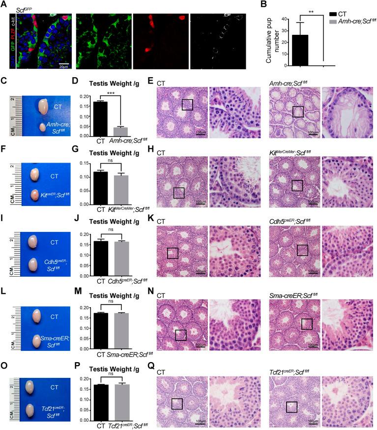
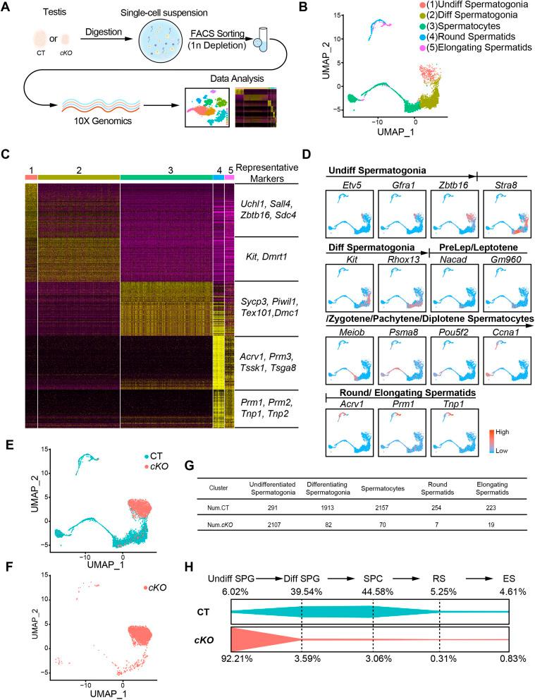
Several cell types have been proposed to create the required microenvironment for spermatogenesis. However, expression patterns of the key growth factors produced by these somatic cells have not been systematically studied and no such factor has been conditionally deleted from its primary source(s), raising the question of which cell type(s) are the physiological sources of these growth factors. Here, using single-cell RNA sequencing and a series of fluorescent reporter mice, we found that stem cell factor (Scf), one of the essential growth factors for spermatogenesis, was broadly expressed in testicular stromal cells, including Sertoli, endothelial, Leydig, smooth muscle and Tcf21-CreER+ stromal cells. Both undifferentiated and differentiating spermatogonia were associated with Scf-expressing Sertoli cells in the seminiferous tubule. Conditional deletion of Scf from Sertoli cells, but not any other Scf-expressing cells, blocked the differentiation of spermatogonia, leading to complete male infertility. Conditional overexpression of Scf in Sertoli cells, but not endothelial cells, significantly increased spermatogenesis. Our data reveal the importance of anatomical localization for Sertoli cells in regulating spermatogenesis and that SCF produced specifically by Sertoli cells is essential for spermatogenesis.

摘要

已经提出了几种细胞类型来创建精子发生所需的微环境。然而,这些体细胞产生的关键生长因子的表达模式尚未得到系统研究,也没有从其主要来源(多个)有条件地删除这些因子,这就提出了一个问题,即哪些细胞类型是这些生长因子的生理来源。在这里,我们使用单细胞 RNA 测序和一系列荧光报告小鼠发现,精子发生的必需生长因子之一干细胞因子 (Scf) 在睾丸基质细胞中广泛表达,包括 Sertoli、内皮、Leydig、平滑肌和 Tcf21-CreER+基质细胞。精原细胞未分化和分化都与生精小管中的 Scf 表达的 Sertoli 细胞有关。从 Sertoli 细胞而不是其他任何 Scf 表达细胞中条件性删除 Scf 会阻止精原细胞的分化,导致完全不育。在 Sertoli 细胞中而不是内皮细胞中条件性过表达 Scf 可显著增加精子发生。我们的数据揭示了 Sertoli 细胞在调节精子发生中的解剖定位的重要性,并且 Sertoli 细胞特异性产生的 SCF 对精子发生是必需的。

https://cdn.ncbi.nlm.nih.gov/pmc/blobs/331c/10112922/6700f141f7a8/develop-150-200706-g1.jpg

文献AI研究员

20分钟写一篇综述,助力文献阅读效率提升50倍。

立即体验

用中文搜PubMed

大模型驱动的PubMed中文搜索引擎

马上搜索

文档翻译

学术文献翻译模型,支持多种主流文档格式。

立即体验