Department of Thoracic Surgery, Shanghai Pulmonary Hospital, Tongji University School of Medicine, No. 507 Zhengmin Road, Shanghai, 200433, China.
Central Laboratory, Shanghai Pulmonary Hospital, Tongji University School of Medicine, Shanghai, 200433, China.
Genome Med. 2023 Mar 3;15(1):14. doi: 10.1186/s13073-023-01164-9.
Immunotherapy has revolutionized cancer treatment, but most patients are refractory to immunotherapy or acquire resistance, with the underlying mechanisms remaining to be explored.
We characterized the transcriptomes of ~92,000 single cells from 3 pre-treatment and 12 post-treatment patients with non-small cell lung cancer (NSCLC) who received neoadjuvant PD-1 blockade combined with chemotherapy. The 12 post-treatment samples were categorized into two groups based on pathologic response: major pathologic response (MPR; n = 4) and non-MPR (NMPR; n = 8).
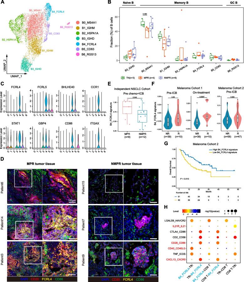
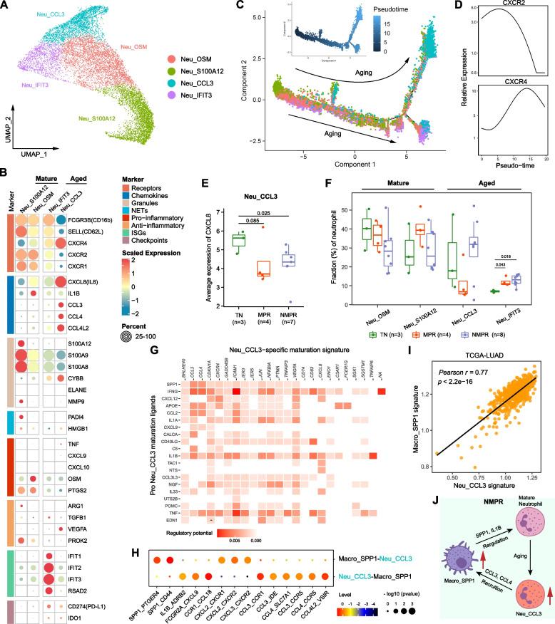
Distinct therapy-induced cancer cell transcriptomes were associated with clinical response. Cancer cells from MPR patients exhibited a signature of activated antigen presentation via major histocompatibility complex class II (MHC-II). Further, the transcriptional signatures of FCRL4+FCRL5+ memory B cells and CD16+CX3CR1+ monocytes were enriched in MPR patients and are predictors of immunotherapy response. Cancer cells from NMPR patients exhibited overexpression of estrogen metabolism enzymes and elevated serum estradiol. In all patients, therapy promoted expansion and activation of cytotoxic T cells and CD16+ NK cells, reduction of immunosuppressive Tregs, and activation of memory CD8+T cells into an effector phenotype. Tissue-resident macrophages were expanded after therapy, and tumor-associated macrophages (TAMs) were remodeled into a neutral instead of an anti-tumor phenotype. We revealed the heterogeneity of neutrophils during immunotherapy and identified an aged CCL3+ neutrophil subset was decreased in MPR patients. The aged CCL3+ neutrophils were predicted to interact with SPP1+ TAMs through a positive feedback loop to contribute to a poor therapy response.
Neoadjuvant PD-1 blockade combined with chemotherapy led to distinct NSCLC tumor microenvironment transcriptomes that correlated with therapy response. Although limited by a small patient sample size subjected to combination therapy, this study provides novel biomarkers to predict therapy response and suggests potential strategies to overcome immunotherapy resistance.
免疫疗法已经彻底改变了癌症治疗,但大多数患者对免疫疗法有抗性或产生耐药性,其潜在机制仍有待探索。
我们对 3 名接受新辅助 PD-1 阻断联合化疗的非小细胞肺癌(NSCLC)患者的 3 个预处理和 12 个治疗后样本进行了约 92,000 个单细胞转录组分析。根据病理反应将 12 个治疗后样本分为两组:主要病理反应(MPR;n = 4)和非 MPR(NMPR;n = 8)。
不同的治疗诱导的癌细胞转录组与临床反应相关。MPR 患者的癌细胞表现出主要组织相容性复合物 II(MHC-II)激活抗原呈递的特征。此外,FCRL4+FCRL5+记忆 B 细胞和 CD16+CX3CR1+单核细胞的转录特征在 MPR 患者中富集,并且是免疫治疗反应的预测因子。NMPR 患者的癌细胞表现出雌激素代谢酶的过表达和血清雌二醇水平升高。在所有患者中,治疗促进了细胞毒性 T 细胞和 CD16+NK 细胞的扩增和激活,减少了免疫抑制性 Tregs,并将记忆性 CD8+T 细胞激活为效应表型。治疗后组织驻留巨噬细胞扩增,肿瘤相关巨噬细胞(TAMs)被重塑为中性而不是抗肿瘤表型。我们揭示了免疫治疗期间中性粒细胞的异质性,并鉴定出 MPR 患者中年龄较大的 CCL3+中性粒细胞亚群减少。年龄较大的 CCL3+中性粒细胞被预测通过正反馈与 SPP1+TAMs 相互作用,从而导致治疗反应不良。
新辅助 PD-1 阻断联合化疗导致与治疗反应相关的不同 NSCLC 肿瘤微环境转录组。尽管受限于接受联合治疗的小患者样本量,但该研究提供了预测治疗反应的新生物标志物,并提出了克服免疫治疗耐药性的潜在策略。