• 文献检索
  • 文档翻译
  • 深度研究
  • 学术资讯
  • Suppr Zotero 插件Zotero 插件
  • 邀请有礼
  • 套餐&价格
  • 历史记录
应用&插件
Suppr Zotero 插件Zotero 插件浏览器插件Mac 客户端Windows 客户端微信小程序
定价
高级版会员购买积分包购买API积分包
服务
文献检索文档翻译深度研究API 文档MCP 服务
关于我们
关于 Suppr公司介绍联系我们用户协议隐私条款
关注我们

Suppr 超能文献

核心技术专利:CN118964589B侵权必究
粤ICP备2023148730 号-1Suppr @ 2026

文献检索

告别复杂PubMed语法,用中文像聊天一样搜索,搜遍4000万医学文献。AI智能推荐,让科研检索更轻松。

立即免费搜索

文件翻译

保留排版,准确专业,支持PDF/Word/PPT等文件格式,支持 12+语言互译。

免费翻译文档

深度研究

AI帮你快速写综述,25分钟生成高质量综述,智能提取关键信息,辅助科研写作。

立即免费体验

膳食苹果酸酯衍生物通过激活Nrf2信号通路对二氧化硅纳米颗粒诱导的肺损伤的保护作用

Lung protective effects of dietary malate esters derivatives from against SiO nanoparticles through activation of Nrf2 pathway.

作者信息

Zhou Di, Chang Wenhui, Qi Jiaxin, Chen Gang, Li Ning

机构信息

Key Laboratory of Computational Chemistry-Based Natural Antitumor Drug, School of Traditional Chinese Materia Medica, Shenyang Pharmaceutical University, Shenyang 110016, China.

出版信息

Chin Herb Med. 2022 Nov 4;15(1):76-85. doi: 10.1016/j.chmed.2022.11.001. eCollection 2023 Jan.

DOI:10.1016/j.chmed.2022.11.001
PMID:36875434
原文链接:https://pmc.ncbi.nlm.nih.gov/articles/PMC9975635/
Abstract

OBJECTIVE

To study the protective activities of the dietary malate esters derivatives of against SiO nanoparticles-induced A549 cell lines and its mechanism action.

METHODS

The components were isolated and elucidated by spectroscopic methods such as 1D NMR and 2D NMR. And MTT assays was used to tested these components on the A549 cell survival rates and ROS or proteins levels were detected by Western blotting.

RESULTS

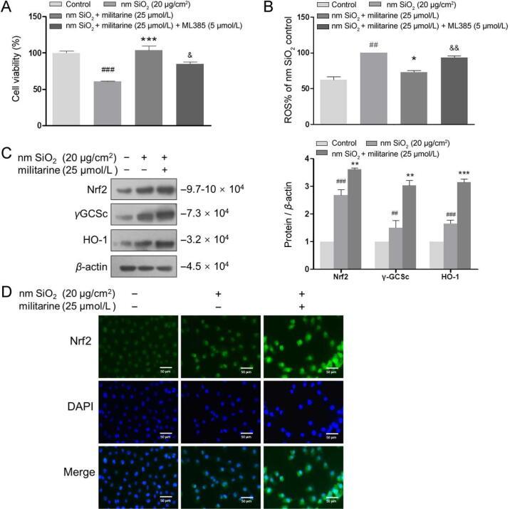
A new glucosyloxybenzyl 2-isobutylmalate (a malate ester derivative), along with 31 known compounds were isolated and identified from -BuOH extract of EtOH extract of . Among them, compounds , , , and possessed noteworthy proliferative effects for damaged cells, with ED of 14.0, 13.1, 3.7, 11.6 and 11.5 µmol/L, respectively, compared to positive control resveratrol (ED, 14.7 µmol/L). Militarine () prominently inhibited the intracellular ROS level, and increased the expression of Nrf2 and its downstream genes (- and -). Furthermore, Nrf2 activation mediates the interventional effects of compound against SiO nanoparticles (nm SiO)-induced lung injury. Moreover, treatment with compound significantly reduced lung inflammation and oxidative stress in nm SiO-instilled mice. Molecular docking experiment suggested that bound stably to the HO-1 protein by hydrogen bond interactions.

CONCLUSION

The dietary malate esters derivatives of could significantly increase the viability of nm SiO-induced A549 cells and decrease the finer particles-induced cell damages. Militarine is especially promising compound for chemoprevention of lung cancer induced by nm SiO through activation of Nrf2 pathway.

摘要

目的

研究[具体物质]的膳食苹果酸酯衍生物对二氧化硅纳米颗粒诱导的A549细胞系的保护作用及其作用机制。

方法

通过一维核磁共振(1D NMR)和二维核磁共振(2D NMR)等光谱方法对成分进行分离和鉴定。采用MTT法检测这些成分对A549细胞存活率的影响,并通过蛋白质免疫印迹法检测活性氧(ROS)或蛋白质水平。

结果

从[具体物质]乙醇提取物的正丁醇提取物中分离并鉴定出一种新的葡萄糖氧基苄基2 - 异丁基苹果酸酯(一种苹果酸酯衍生物)以及31种已知化合物。其中,化合物[具体编号1]、[具体编号2]、[具体编号3]、[具体编号4]和[具体编号5]对受损细胞具有显著的增殖作用,其半数有效剂量(ED)分别为14.0、13.1、3.7、11.6和11.5 μmol/L,与阳性对照白藜芦醇(ED,14.7 μmol/L)相比。麦角硫因([具体名称])显著抑制细胞内ROS水平,并增加核因子E2相关因子2(Nrf2)及其下游基因([具体基因1]和[具体基因2])的表达。此外,Nrf2激活介导了化合物[具体编号]对二氧化硅纳米颗粒(nm SiO)诱导的肺损伤的干预作用。而且,用化合物[具体编号]处理可显著减轻nm SiO注入小鼠的肺部炎症和氧化应激。分子对接实验表明,[具体物质]通过氢键相互作用与血红素加氧酶-1(HO-1)蛋白稳定结合。

结论

[具体物质]的膳食苹果酸酯衍生物可显著提高nm SiO诱导的A549细胞的活力,并减少细颗粒物诱导的细胞损伤。麦角硫因是一种特别有前景的化合物,可通过激活Nrf2途径对nm SiO诱导的肺癌进行化学预防。

https://cdn.ncbi.nlm.nih.gov/pmc/blobs/a41f/9975635/8d9c045df6da/gr9.jpg
https://cdn.ncbi.nlm.nih.gov/pmc/blobs/a41f/9975635/1dfca3db746f/gr1.jpg
https://cdn.ncbi.nlm.nih.gov/pmc/blobs/a41f/9975635/4d1fc36f1293/gr2.jpg
https://cdn.ncbi.nlm.nih.gov/pmc/blobs/a41f/9975635/d40ef318e7bd/gr3.jpg
https://cdn.ncbi.nlm.nih.gov/pmc/blobs/a41f/9975635/13e4061ce318/gr4.jpg
https://cdn.ncbi.nlm.nih.gov/pmc/blobs/a41f/9975635/fa98225351c3/gr5.jpg
https://cdn.ncbi.nlm.nih.gov/pmc/blobs/a41f/9975635/cb2cf8e81da5/gr6.jpg
https://cdn.ncbi.nlm.nih.gov/pmc/blobs/a41f/9975635/f3ece5b9b4a2/gr7.jpg
https://cdn.ncbi.nlm.nih.gov/pmc/blobs/a41f/9975635/efc7ee581f6d/gr8.jpg
https://cdn.ncbi.nlm.nih.gov/pmc/blobs/a41f/9975635/8d9c045df6da/gr9.jpg
https://cdn.ncbi.nlm.nih.gov/pmc/blobs/a41f/9975635/1dfca3db746f/gr1.jpg
https://cdn.ncbi.nlm.nih.gov/pmc/blobs/a41f/9975635/4d1fc36f1293/gr2.jpg
https://cdn.ncbi.nlm.nih.gov/pmc/blobs/a41f/9975635/d40ef318e7bd/gr3.jpg
https://cdn.ncbi.nlm.nih.gov/pmc/blobs/a41f/9975635/13e4061ce318/gr4.jpg
https://cdn.ncbi.nlm.nih.gov/pmc/blobs/a41f/9975635/fa98225351c3/gr5.jpg
https://cdn.ncbi.nlm.nih.gov/pmc/blobs/a41f/9975635/cb2cf8e81da5/gr6.jpg
https://cdn.ncbi.nlm.nih.gov/pmc/blobs/a41f/9975635/f3ece5b9b4a2/gr7.jpg
https://cdn.ncbi.nlm.nih.gov/pmc/blobs/a41f/9975635/efc7ee581f6d/gr8.jpg
https://cdn.ncbi.nlm.nih.gov/pmc/blobs/a41f/9975635/8d9c045df6da/gr9.jpg

相似文献

1
Lung protective effects of dietary malate esters derivatives from against SiO nanoparticles through activation of Nrf2 pathway.膳食苹果酸酯衍生物通过激活Nrf2信号通路对二氧化硅纳米颗粒诱导的肺损伤的保护作用
Chin Herb Med. 2022 Nov 4;15(1):76-85. doi: 10.1016/j.chmed.2022.11.001. eCollection 2023 Jan.
2
n-BuOH extract of Bletilla striata exerts chemopreventive effects on lung against SiO nanoparticles through activation of Nrf2 pathway.白及正丁醇提取物通过激活 Nrf2 通路对二氧化硅纳米颗粒诱导的肺脏发挥化学预防作用。
Phytomedicine. 2021 Feb;82:153445. doi: 10.1016/j.phymed.2020.153445. Epub 2020 Dec 25.
3
Apigenin exerts chemopreventive effects on lung injury induced by SiO nanoparticles through the activation of Nrf2.柚皮素通过激活 Nrf2 对二氧化硅纳米颗粒诱导的肺损伤发挥化学预防作用。
J Nat Med. 2022 Jan;76(1):119-131. doi: 10.1007/s11418-021-01561-7. Epub 2021 Sep 4.
4
Phenolic compounds from Bletilla striata.白及中的酚类化合物。
J Asian Nat Prod Res. 2017 Oct;19(10):981-986. doi: 10.1080/10286020.2017.1281911. Epub 2017 Feb 17.
5
Antiproliferative and Proapoptotic Effects of Phenanthrene Derivatives Isolated from on A549 Lung Cancer Cells.菲衍生物对 A549 肺癌细胞的抗增殖和促凋亡作用。
Molecules. 2022 May 30;27(11):3519. doi: 10.3390/molecules27113519.
6
The hemostatic activity and Mechanistic roles of glucosyloxybenzyl 2-isobutylmalate extract (BSCE) from (Thunb.) Rchb.f. in Inhibiting pulmonary hemorrhage.虎杖中葡萄糖氧基苄基2 - 异丁基苹果酸提取物(BSCE)抑制肺出血的止血活性及作用机制
Heliyon. 2024 Sep 20;10(18):e38203. doi: 10.1016/j.heliyon.2024.e38203. eCollection 2024 Sep 30.
7
Nrf2 protects against oxidative stress induced by SiO nanoparticles.Nrf2 可防止二氧化硅纳米颗粒引起的氧化应激。
Nanomedicine (Lond). 2017 Oct;12(19):2303-2318. doi: 10.2217/nnm-2017-0046. Epub 2017 Sep 19.
8
Role of Militarine in PM-Induced BV-2 Cell Damage. militarin 在 PM 诱导的 BV-2 细胞损伤中的作用。
Neurochem Res. 2021 Jun;46(6):1423-1434. doi: 10.1007/s11064-021-03281-6. Epub 2021 Mar 6.
9
Soil Microbial Communities Affect the Growth and Secondary Metabolite Accumulation in (Thunb.) Rchb. f.土壤微生物群落影响(Thunb.)Rchb. f. 的生长和次生代谢产物积累
Front Microbiol. 2022 Jun 6;13:916418. doi: 10.3389/fmicb.2022.916418. eCollection 2022.
10
[Antibacterial Activity of Chemical Constituents Isolated from Fibrous Roots of Bletilla striata].[白及须根中分离出的化学成分的抗菌活性]
Zhong Yao Cai. 2016 Mar;39(3):544-7.

引用本文的文献

1
Nanomedicine initiates ferroptosis for enhanced lung cancer therapy.纳米医学引发铁死亡以增强肺癌治疗效果。
Drug Deliv. 2025 Dec;32(1):2527752. doi: 10.1080/10717544.2025.2527752. Epub 2025 Jul 5.
2
Game Changers: Blockbuster Small-Molecule Drugs Approved by the FDA in 2024.变革者:2024年获美国食品药品监督管理局批准的重磅小分子药物
Pharmaceuticals (Basel). 2025 May 15;18(5):729. doi: 10.3390/ph18050729.
3
Soil microorganism colonization influenced the growth and secondary metabolite accumulation of Bletilla striata (Thunb.) Rchb. F.

本文引用的文献

1
Development and characterization of a new inhibitor of heme oxygenase activity for cancer treatment.开发和鉴定一种用于癌症治疗的血红素加氧酶活性新抑制剂。
Arch Biochem Biophys. 2019 Aug 15;671:130-142. doi: 10.1016/j.abb.2019.07.002. Epub 2019 Jul 2.
2
The CDR1as/miR-7/TGFBR2 Axis Modulates EMT in Silica-Induced Pulmonary Fibrosis.CDR1as/miR-7/TGFBR2 轴调控二氧化硅诱导的肺纤维化中的 EMT。
Toxicol Sci. 2018 Dec 1;166(2):465-478. doi: 10.1093/toxsci/kfy221.
3
Anti-inflammatory lignans and phenylethanoid glycosides from the root of Isodon ternifolius (D.Don) Kudô.
土壤微生物定殖影响了白及的生长和次生代谢产物积累。
BMC Microbiol. 2025 May 8;25(1):276. doi: 10.1186/s12866-025-03960-2.
4
1,8-Cineole Alleviates Hippocampal Oxidative Stress in CUMS Mice via the PI3K/Akt/Nrf2 Pathway.1,8-桉叶素通过PI3K/Akt/Nrf2信号通路减轻慢性不可预测温和应激(CUMS)小鼠海马氧化应激
Nutrients. 2025 Mar 14;17(6):1027. doi: 10.3390/nu17061027.
5
Lycorine (Lycoris radiata)-a unique natural medicine on breast cancer.石蒜碱(石蒜属植物)——乳腺癌的一种独特天然药物。
J Cell Mol Med. 2024 Aug;28(16):e70032. doi: 10.1111/jcmm.70032.
6
Advances in militarine: Pharmacology, synthesis, molecular regulation and regulatory mechanisms.米拉美宁的研究进展:药理学、合成、分子调控及调节机制
Heliyon. 2024 Jan 10;10(2):e24341. doi: 10.1016/j.heliyon.2024.e24341. eCollection 2024 Jan 30.
三叶香茶菜根中的抗炎木脂素和苯乙醇苷类化合物。
Phytochemistry. 2018 Sep;153:36-47. doi: 10.1016/j.phytochem.2018.05.017. Epub 2018 May 31.
4
Exposure inequality assessment for PM and the potential association with environmental health in Beijing.北京市 PM 暴露不平等评估及其与环境卫生的潜在关联。
Sci Total Environ. 2018 Sep 1;635:769-778. doi: 10.1016/j.scitotenv.2018.04.190. Epub 2018 Apr 24.
5
Ultrafine particle libraries for exploring mechanisms of PM-induced toxicity in human cells.用于探索 PM 诱导的人类细胞毒性机制的超细颗粒文库。
Ecotoxicol Environ Saf. 2018 Aug 15;157:380-387. doi: 10.1016/j.ecoenv.2018.03.095. Epub 2018 Apr 7.
6
In vivo wound healing and in vitro antioxidant activities of Bletilla striata phenolic extracts.白芨酚提取物的体内伤口愈合及体外抗氧化活性
Biomed Pharmacother. 2017 Sep;93:451-461. doi: 10.1016/j.biopha.2017.06.079. Epub 2017 Jun 28.
7
Chemical constituents from Bletilla striata and their NO production suppression in RAW 264.7 macrophage cells.白及的化学成分及其对RAW 264.7巨噬细胞中一氧化氮生成的抑制作用
J Asian Nat Prod Res. 2018 Apr;20(4):385-390. doi: 10.1080/10286020.2017.1339696. Epub 2017 Jun 15.
8
Phenolic compounds from Bletilla striata.白及中的酚类化合物。
J Asian Nat Prod Res. 2017 Oct;19(10):981-986. doi: 10.1080/10286020.2017.1281911. Epub 2017 Feb 17.
9
Bletilla striata: Medicinal uses, phytochemistry and pharmacological activities.白及:药用、植物化学与药理活性
J Ethnopharmacol. 2017 Jan 4;195:20-38. doi: 10.1016/j.jep.2016.11.026. Epub 2016 Nov 16.
10
Chemical Constituents of the Rhizomes of Bletilla formosana and Their Potential Anti-inflammatory Activity.台湾白及根茎的化学成分及其潜在抗炎活性
J Nat Prod. 2016 Aug 26;79(8):1911-21. doi: 10.1021/acs.jnatprod.6b00118. Epub 2016 Aug 15.