Suppr超能文献

城市化的加剧、城市气象与空气污染物:对盆地理城市温度的影响。

Intensive Urbanization, Urban Meteorology and Air Pollutants: Effects on the Temperature of a City in a Basin Geography.

机构信息

Departamento de Física, Facultad de Ciencias Naturales, Matemáticas y Medio Ambiente, Universidad Tecnológica Metropolitana, Las Palmeras 3360, Ñuñoa, Santiago 7750000, Chile.

出版信息

Int J Environ Res Public Health. 2023 Feb 22;20(5):3941. doi: 10.3390/ijerph20053941.

Abstract

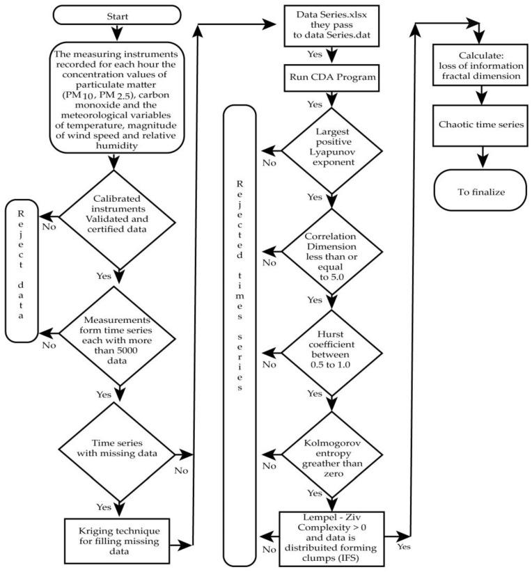
A qualitative study of thermal transfers is carried out from a record of measurements (time series) of meteorological variables (temperature, relative humidity and magnitude of wind speeds) and pollutants (PM, PM and CO) in six localities located at different heights in the geographic basin of Santiago de Chile. The measurements were made in two periods, 2010-2013 and 2017-2020 (a total of 2,049,336 data), the last period coinciding with a process of intense urbanization, especially high-rise construction. The measurements, in the form of hourly time series, are analyzed on the one hand according to the theory of thermal conduction discretizing the differential equation of the temporal variation in the temperature and, on the other hand, through the theory of chaos that provides the entropies (S). Both procedures demonstrate, comparatively, that the last period of intense urbanization presents an increase in thermal transfers and temperature, which affects urban meteorology and makes it more complex. As shown by the chaotic analysis, there is a faster loss of information for the period 2017-2020. The consequences of the increase in temperature on human health and learning processes are studied.

摘要

对来自气象变量(温度、相对湿度和风速大小)和污染物(PM、PM 和 CO)测量记录(时间序列)的热传递进行定性研究,这些测量点位于智利圣地亚哥地理流域的不同高度的六个地点。测量在两个时期进行,2010-2013 年和 2017-2020 年(共有 2049336 个数据),后一时期恰逢城市化进程加剧,特别是高层建筑建设。以小时时间序列的形式进行的测量一方面根据热传导理论对温度随时间变化的微分方程进行离散化分析,另一方面通过混沌理论提供熵(S)。这两种程序都相对地表明,城市化进程加剧的最后时期存在热传递和温度的增加,这影响了城市气象学并使其更加复杂。正如混沌分析所示,2017-2020 年期间信息的更快损失。研究了温度升高对人类健康和学习过程的影响。

https://cdn.ncbi.nlm.nih.gov/pmc/blobs/0799/10001953/875260581543/ijerph-20-03941-g006.jpg

文献AI研究员

20分钟写一篇综述,助力文献阅读效率提升50倍。

立即体验

用中文搜PubMed

大模型驱动的PubMed中文搜索引擎

马上搜索

文档翻译

学术文献翻译模型,支持多种主流文档格式。

立即体验