Suppr超能文献

通过生物信息学分析探索 COVID-19 和神经退行性疾病之间的共享分子机制。

Exploration of the Shared Molecular Mechanisms between COVID-19 and Neurodegenerative Diseases through Bioinformatic Analysis.

机构信息

State Key Laboratory of Medical Molecular Biology, Institute of Basic Medical Sciences, Chinese Academy of Medical Sciences and School of Basic Medicine, Peking Union Medical College, Beijing 100005, China.

Department of Biochemistry and Molecular Biology, Institute of Basic Medical Sciences, Chinese Academy of Medical Sciences and School of Basic Medicine, Peking Union Medical College, Beijing 100005, China.

出版信息

Int J Mol Sci. 2023 Mar 2;24(5):4839. doi: 10.3390/ijms24054839.

Abstract

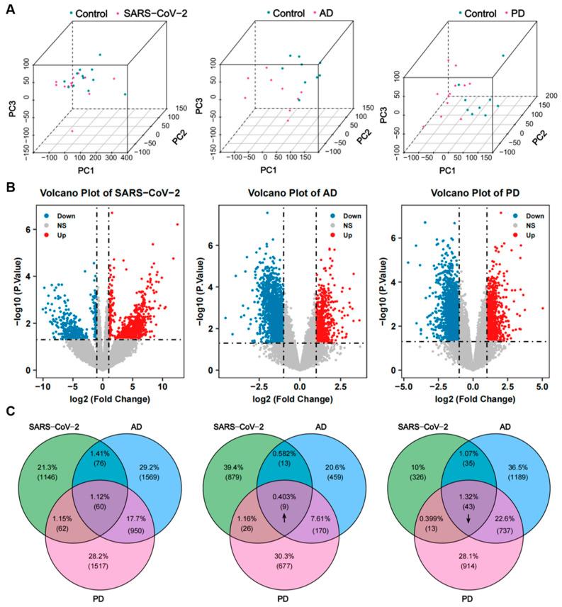
The COVID-19 pandemic has caused millions of deaths and remains a major public health burden worldwide. Previous studies found that a large number of COVID-19 patients and survivors developed neurological symptoms and might be at high risk of neurodegenerative diseases, such as Alzheimer's disease (AD) and Parkinson's disease (PD). We aimed to explore the shared pathways between COVID-19, AD, and PD by using bioinformatic analysis to reveal potential mechanisms, which may explain the neurological symptoms and degeneration of brain that occur in COVID-19 patients, and to provide early intervention. In this study, gene expression datasets of the frontal cortex were employed to detect common differentially expressed genes (DEGs) of COVID-19, AD, and PD. A total of 52 common DEGs were then examined using functional annotation, protein-protein interaction (PPI) construction, candidate drug identification, and regulatory network analysis. We found that the involvement of the synaptic vesicle cycle and down-regulation of synapses were shared by these three diseases, suggesting that synaptic dysfunction might contribute to the onset and progress of neurodegenerative diseases caused by COVID-19. Five hub genes and one key module were obtained from the PPI network. Moreover, 5 drugs and 42 transcription factors (TFs) were also identified on the datasets. In conclusion, the results of our study provide new insights and directions for follow-up studies of the relationship between COVID-19 and neurodegenerative diseases. The hub genes and potential drugs we identified may provide promising treatment strategies to prevent COVID-19 patients from developing these disorders.

摘要

新型冠状病毒肺炎大流行已导致数百万人死亡,仍是全球主要的公共卫生负担。先前的研究发现,大量新型冠状病毒肺炎患者和幸存者出现了神经系统症状,并且可能存在很高的神经退行性疾病风险,如阿尔茨海默病(AD)和帕金森病(PD)。我们旨在通过生物信息学分析来探索新型冠状病毒肺炎、AD 和 PD 之间的共同途径,以揭示潜在的机制,这些机制可能解释新型冠状病毒肺炎患者中出现的神经系统症状和大脑退化,并提供早期干预措施。在这项研究中,我们使用了前额皮质的基因表达数据集来检测新型冠状病毒肺炎、AD 和 PD 的共同差异表达基因(DEG)。然后,我们使用功能注释、蛋白质-蛋白质相互作用(PPI)构建、候选药物鉴定和调控网络分析来检查总共 52 个共同 DEG。我们发现,这三种疾病都涉及突触小泡循环和突触下调,这表明突触功能障碍可能导致由新型冠状病毒肺炎引起的神经退行性疾病的发病和进展。我们从 PPI 网络中获得了 5 个枢纽基因和 1 个关键模块。此外,我们还在数据集上确定了 5 种药物和 42 个转录因子(TF)。总之,我们的研究结果为后续研究新型冠状病毒肺炎与神经退行性疾病之间的关系提供了新的见解和方向。我们鉴定的枢纽基因和潜在药物可能为预防新型冠状病毒肺炎患者发生这些疾病提供有前途的治疗策略。

https://cdn.ncbi.nlm.nih.gov/pmc/blobs/60cf/10002862/ce5566186b14/ijms-24-04839-g001.jpg

文献检索

告别复杂PubMed语法,用中文像聊天一样搜索,搜遍4000万医学文献。AI智能推荐,让科研检索更轻松。

立即免费搜索

文件翻译

保留排版,准确专业,支持PDF/Word/PPT等文件格式,支持 12+语言互译。

免费翻译文档

深度研究

AI帮你快速写综述,25分钟生成高质量综述,智能提取关键信息,辅助科研写作。

立即免费体验