• 文献检索
  • 文档翻译
  • 深度研究
  • 学术资讯
  • Suppr Zotero 插件Zotero 插件
  • 邀请有礼
  • 套餐&价格
  • 历史记录
应用&插件
Suppr Zotero 插件Zotero 插件浏览器插件Mac 客户端Windows 客户端微信小程序
定价
高级版会员购买积分包购买API积分包
服务
文献检索文档翻译深度研究API 文档MCP 服务
关于我们
关于 Suppr公司介绍联系我们用户协议隐私条款
关注我们

Suppr 超能文献

核心技术专利:CN118964589B侵权必究
粤ICP备2023148730 号-1Suppr @ 2026

文献检索

告别复杂PubMed语法,用中文像聊天一样搜索,搜遍4000万医学文献。AI智能推荐,让科研检索更轻松。

立即免费搜索

文件翻译

保留排版,准确专业,支持PDF/Word/PPT等文件格式,支持 12+语言互译。

免费翻译文档

深度研究

AI帮你快速写综述,25分钟生成高质量综述,智能提取关键信息,辅助科研写作。

立即免费体验

肝脏ZBTB22介导的解毒作用通过抑制孕烷X受体信号通路改善对乙酰氨基酚诱导的肝损伤。

Hepatic ZBTB22-mediated detoxification ameliorates acetaminophen-induced liver injury by inhibiting pregnane X receptor signaling.

作者信息

Chen Yingjian, Cui Tianqi, Xiao Shaorong, Li Tianyao, Zhong Yadi, Tang Kaijia, Guo Jingyi, Huang Shangyi, Chen Jiabing, Li Jiayu, Wang Qi, Huang Jiawen, Pan Huafeng, Gao Yong

机构信息

Science and Technology Innovation Center, Guangzhou University of Chinese Medicine, Guangzhou 510080, China.

School of Basic Medical Sciences, Guangzhou University of Chinese Medicine, Guangzhou 510080, China.

出版信息

iScience. 2023 Mar 2;26(4):106318. doi: 10.1016/j.isci.2023.106318. eCollection 2023 Apr 21.

DOI:10.1016/j.isci.2023.106318
PMID:36950116
原文链接:https://pmc.ncbi.nlm.nih.gov/articles/PMC10025966/
Abstract

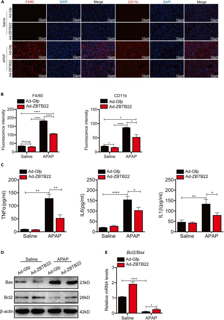
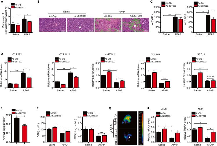
Overdose acetaminophen (APAP) can cause acute liver injury (ALI), but the underlying mechanism remains undetermined. This study explored the role of hepatic Zinc Finger And BTB Domain Containing 22 (ZBTB22) in defense against APAP-mediated hepatotoxicity. The results showed that hepatic ZBTB22 expression was significantly reduced in patients with ALI and mice. In mouse primary hepatocytes (MPHs), ZBTB22 deletion aggravated APAP overdose-induced ALI, whereas ZBTB22 overexpression attenuated that pathological progression. The results were further verified in ZBTB22 over-express or knockout mice models. In parallel, hepatocyte-specific ZBTB22 knockout also enhanced ALI. Furthermore, ZBTB22 decreased pregnane X receptor (PXR) expression, and the PXR activator pregnane-16α-carbonitrile suppressed the protective effect of ZBTB22 in APAP-induced ZBTB22-overexpressing mice. Collectively, our findings highlight the protective effect of ZBTB22 against APAP-induced ALI and unravel PXR signaling as the potential mechanism. Strategies to increase hepatic ZBTB22 expression represent a promising therapeutic approach for APAP overdose-induced ALI.

摘要

对乙酰氨基酚(APAP)过量可导致急性肝损伤(ALI),但其潜在机制仍未明确。本研究探讨了肝脏含锌指和BTB结构域蛋白22(ZBTB22)在抵御APAP介导的肝毒性中的作用。结果显示,ALI患者和小鼠的肝脏ZBTB22表达显著降低。在小鼠原代肝细胞(MPH)中,ZBTB22缺失加重了APAP过量诱导的ALI,而ZBTB22过表达减轻了该病理进程。这些结果在ZBTB22过表达或基因敲除小鼠模型中得到进一步验证。同时,肝细胞特异性ZBTB22基因敲除也增强了ALI。此外,ZBTB22降低了孕烷X受体(PXR)的表达,并且PXR激活剂孕烷-16α-腈抑制了ZBTB22在APAP诱导的ZBTB22过表达小鼠中的保护作用。总的来说,我们的研究结果突出了ZBTB22对APAP诱导的ALI的保护作用,并揭示了PXR信号传导作为潜在机制。增加肝脏ZBTB22表达的策略代表了一种有前景的治疗APAP过量诱导的ALI的方法。

https://cdn.ncbi.nlm.nih.gov/pmc/blobs/e42b/10025966/18b7bab8cf9e/gr11.jpg
https://cdn.ncbi.nlm.nih.gov/pmc/blobs/e42b/10025966/fc0e8f914677/fx1.jpg
https://cdn.ncbi.nlm.nih.gov/pmc/blobs/e42b/10025966/bcf58244e91d/gr1.jpg
https://cdn.ncbi.nlm.nih.gov/pmc/blobs/e42b/10025966/08506b46a64e/gr2.jpg
https://cdn.ncbi.nlm.nih.gov/pmc/blobs/e42b/10025966/4bfc738fadf6/gr3.jpg
https://cdn.ncbi.nlm.nih.gov/pmc/blobs/e42b/10025966/35282fa8c862/gr4.jpg
https://cdn.ncbi.nlm.nih.gov/pmc/blobs/e42b/10025966/22e99c8c9db0/gr5.jpg
https://cdn.ncbi.nlm.nih.gov/pmc/blobs/e42b/10025966/e7b120ac03af/gr6.jpg
https://cdn.ncbi.nlm.nih.gov/pmc/blobs/e42b/10025966/d073f9279741/gr7.jpg
https://cdn.ncbi.nlm.nih.gov/pmc/blobs/e42b/10025966/21752147ebaf/gr8.jpg
https://cdn.ncbi.nlm.nih.gov/pmc/blobs/e42b/10025966/0f8af687aec6/gr9.jpg
https://cdn.ncbi.nlm.nih.gov/pmc/blobs/e42b/10025966/5f5163fa81b2/gr10.jpg
https://cdn.ncbi.nlm.nih.gov/pmc/blobs/e42b/10025966/18b7bab8cf9e/gr11.jpg
https://cdn.ncbi.nlm.nih.gov/pmc/blobs/e42b/10025966/fc0e8f914677/fx1.jpg
https://cdn.ncbi.nlm.nih.gov/pmc/blobs/e42b/10025966/bcf58244e91d/gr1.jpg
https://cdn.ncbi.nlm.nih.gov/pmc/blobs/e42b/10025966/08506b46a64e/gr2.jpg
https://cdn.ncbi.nlm.nih.gov/pmc/blobs/e42b/10025966/4bfc738fadf6/gr3.jpg
https://cdn.ncbi.nlm.nih.gov/pmc/blobs/e42b/10025966/35282fa8c862/gr4.jpg
https://cdn.ncbi.nlm.nih.gov/pmc/blobs/e42b/10025966/22e99c8c9db0/gr5.jpg
https://cdn.ncbi.nlm.nih.gov/pmc/blobs/e42b/10025966/e7b120ac03af/gr6.jpg
https://cdn.ncbi.nlm.nih.gov/pmc/blobs/e42b/10025966/d073f9279741/gr7.jpg
https://cdn.ncbi.nlm.nih.gov/pmc/blobs/e42b/10025966/21752147ebaf/gr8.jpg
https://cdn.ncbi.nlm.nih.gov/pmc/blobs/e42b/10025966/0f8af687aec6/gr9.jpg
https://cdn.ncbi.nlm.nih.gov/pmc/blobs/e42b/10025966/5f5163fa81b2/gr10.jpg
https://cdn.ncbi.nlm.nih.gov/pmc/blobs/e42b/10025966/18b7bab8cf9e/gr11.jpg

相似文献

1
Hepatic ZBTB22-mediated detoxification ameliorates acetaminophen-induced liver injury by inhibiting pregnane X receptor signaling.肝脏ZBTB22介导的解毒作用通过抑制孕烷X受体信号通路改善对乙酰氨基酚诱导的肝损伤。
iScience. 2023 Mar 2;26(4):106318. doi: 10.1016/j.isci.2023.106318. eCollection 2023 Apr 21.
2
Orostachys japonicus ameliorates acetaminophen-induced acute liver injury in mice.金盘凤尾草可改善对乙酰氨基酚诱导的小鼠急性肝损伤。
J Ethnopharmacol. 2021 Jan 30;265:113392. doi: 10.1016/j.jep.2020.113392. Epub 2020 Sep 15.
3
Hepatic SIRT6 Modulates Transcriptional Activities of FXR to Alleviate Acetaminophen-induced Hepatotoxicity.肝 SIRT6 调节 FXR 的转录活性以减轻对乙酰氨基酚诱导的肝毒性。
Cell Mol Gastroenterol Hepatol. 2022;14(2):271-293. doi: 10.1016/j.jcmgh.2022.04.011. Epub 2022 May 6.
4
Acetaminophen-induced reduction of NIMA-related kinase 7 expression exacerbates acute liver injury.对乙酰氨基酚诱导的NIMA相关激酶7表达降低会加剧急性肝损伤。
JHEP Rep. 2022 Jul 20;4(10):100545. doi: 10.1016/j.jhepr.2022.100545. eCollection 2022 Oct.
5
Ferulic acid ameliorates acetaminophen-induced acute liver injury by promoting AMPK-mediated protective autophagy.阿魏酸通过促进 AMPK 介导的保护性自噬来改善对乙酰氨基酚诱导的急性肝损伤。
IUBMB Life. 2022 Sep;74(9):880-895. doi: 10.1002/iub.2625. Epub 2022 May 25.
6
Rifampicin-activated human pregnane X receptor and CYP3A4 induction enhance acetaminophen-induced toxicity.利福平激活的人孕烷X受体和CYP3A4诱导增强对乙酰氨基酚诱导的毒性。
Drug Metab Dispos. 2009 Aug;37(8):1611-21. doi: 10.1124/dmd.109.027565. Epub 2009 May 21.
7
Poly(ADP-ribosyl)ated PXR is a critical regulator of acetaminophen-induced hepatotoxicity.多聚(ADP-核糖基)化 PXR 是乙酰氨基酚诱导肝毒性的关键调节因子。
Cell Death Dis. 2018 Jul 26;9(8):819. doi: 10.1038/s41419-018-0875-4.
8
Inhibiting Hepatocyte Uric Acid Synthesis and Reabsorption Ameliorates Acetaminophen-Induced Acute Liver Injury in Mice.抑制肝细胞尿酸合成和重吸收可改善小鼠对乙酰氨基酚诱导的急性肝损伤。
Cell Mol Gastroenterol Hepatol. 2024;17(2):251-265. doi: 10.1016/j.jcmgh.2023.10.005. Epub 2023 Oct 24.
9
Hepatic ZBTB22 promotes hyperglycemia and insulin resistance via PEPCK1-driven gluconeogenesis.肝 ZBTB22 通过 PEPCK1 驱动的糖异生促进高血糖和胰岛素抵抗。
EMBO Rep. 2023 Jun 5;24(6):e56390. doi: 10.15252/embr.202256390. Epub 2023 May 8.
10
Alternatively activated macrophages promote resolution of necrosis following acute liver injury. alternatively 激活的巨噬细胞促进急性肝损伤后坏死的消退。
J Hepatol. 2020 Aug;73(2):349-360. doi: 10.1016/j.jhep.2020.02.031. Epub 2020 Mar 11.

引用本文的文献

1
Combination of Rhamnetin and RXP03 Mitigates Venom-Induced Toxicity in Murine Models: Preclinical Insights into Dual-Target Antivenom Therapy.鼠李素与RXP03联合减轻小鼠模型中蛇毒诱导的毒性:双靶点抗蛇毒血清疗法的临床前见解
Toxins (Basel). 2025 Jun 4;17(6):280. doi: 10.3390/toxins17060280.
2
Sinensetin Attenuated Macrophagic NLRP3 Inflammasomes Formation SIRT1-NRF2 Signaling.橙皮素减弱巨噬细胞NLRP3炎性小体形成及SIRT1-NRF2信号传导。
ACS Omega. 2023 Sep 7;8(37):33514-33525. doi: 10.1021/acsomega.3c03319. eCollection 2023 Sep 19.
3
Hepatic Clstn3 Ameliorates Lipid Metabolism Disorders in High Fat Diet-Induced NAFLD through Activation of FXR.

本文引用的文献

1
The Dual Role of Innate Immune Response in Acetaminophen-Induced Liver Injury.固有免疫反应在对乙酰氨基酚诱导的肝损伤中的双重作用
Biology (Basel). 2022 Jul 14;11(7):1057. doi: 10.3390/biology11071057.
2
Red Palm Oil Ameliorates Oxidative Challenge and Inflammatory Responses Associated with Lipopolysaccharide-Induced Hepatic Injury by Modulating NF-κβ and Nrf2/GCL/HO-1 Signaling Pathways in Rats.红棕榈油通过调节大鼠体内的NF-κβ和Nrf2/GCL/HO-1信号通路,改善与脂多糖诱导的肝损伤相关的氧化应激和炎症反应。
Antioxidants (Basel). 2022 Aug 22;11(8):1629. doi: 10.3390/antiox11081629.
3
Hepatic SIRT6 Modulates Transcriptional Activities of FXR to Alleviate Acetaminophen-induced Hepatotoxicity.
肝脏中的Clstn3通过激活法尼醇X受体(FXR)改善高脂饮食诱导的非酒精性脂肪性肝病(NAFLD)中的脂质代谢紊乱。
ACS Omega. 2023 Jul 12;8(29):26158-26169. doi: 10.1021/acsomega.3c02347. eCollection 2023 Jul 25.
4
Exploring the pathogenesis of colorectal carcinoma complicated with hepatocellular carcinoma via microarray data analysis.通过微阵列数据分析探索结直肠癌合并肝细胞癌的发病机制。
Front Pharmacol. 2023 Jun 13;14:1201401. doi: 10.3389/fphar.2023.1201401. eCollection 2023.
肝 SIRT6 调节 FXR 的转录活性以减轻对乙酰氨基酚诱导的肝毒性。
Cell Mol Gastroenterol Hepatol. 2022;14(2):271-293. doi: 10.1016/j.jcmgh.2022.04.011. Epub 2022 May 6.
4
Dipeptidyl peptidase-4 (DPP4) inhibitor sitagliptin alleviates liver inflammation of diabetic mice by acting as a ROS scavenger and inhibiting the NFκB pathway.二肽基肽酶-4(DPP4)抑制剂西他列汀通过作为活性氧清除剂和抑制核因子κB(NFκB)途径来减轻糖尿病小鼠的肝脏炎症。
Cell Death Discov. 2021 Sep 7;7(1):236. doi: 10.1038/s41420-021-00625-7.
5
5-O-Demethylnobiletin Alleviates CCl-Induced Acute Liver Injury by Equilibrating ROS-Mediated Apoptosis and Autophagy Induction.5-O-去甲基川陈皮素通过平衡 ROS 介导的细胞凋亡和自噬诱导缓解 CCl 诱导的急性肝损伤。
Int J Mol Sci. 2021 Jan 22;22(3):1083. doi: 10.3390/ijms22031083.
6
Cinnamon oil against acetaminophen-induced acute liver toxicity by attenuating inflammation, oxidative stress and apoptosis.肉桂油通过减轻炎症、氧化应激和细胞凋亡来对抗对乙酰氨基酚诱导的急性肝毒性。
Toxicol Rep. 2020 Sep 17;7:1296-1304. doi: 10.1016/j.toxrep.2020.09.008. eCollection 2020.
7
Orostachys japonicus ameliorates acetaminophen-induced acute liver injury in mice.金盘凤尾草可改善对乙酰氨基酚诱导的小鼠急性肝损伤。
J Ethnopharmacol. 2021 Jan 30;265:113392. doi: 10.1016/j.jep.2020.113392. Epub 2020 Sep 15.
8
Copper Induces Oxidative Stress and Apoptosis in the Mouse Liver.铜诱导小鼠肝脏氧化应激和细胞凋亡。
Oxid Med Cell Longev. 2020 Jan 11;2020:1359164. doi: 10.1155/2020/1359164. eCollection 2020.
9
A mitochondrial journey through acetaminophen hepatotoxicity.通过线粒体探索对乙酰氨基酚的肝毒性。
Food Chem Toxicol. 2020 Jun;140:111282. doi: 10.1016/j.fct.2020.111282. Epub 2020 Mar 21.
10
Alternatively activated macrophages promote resolution of necrosis following acute liver injury. alternatively 激活的巨噬细胞促进急性肝损伤后坏死的消退。
J Hepatol. 2020 Aug;73(2):349-360. doi: 10.1016/j.jhep.2020.02.031. Epub 2020 Mar 11.