Instituto de Microbiologia Paulo de Góes, Universidade Federal do Rio de Janeiro, Rio de Janeiro, Brazil.
Laboratório de Biotecnologia, Imunobiologia e Estudos em Saúde, Universidade Federal do Tocantins, Palmas, TO, Brazil.
Front Immunol. 2023 Mar 7;14:886601. doi: 10.3389/fimmu.2023.886601. eCollection 2023.
Pulmonary fibrosis is a destructive, progressive disease that dramatically reduces life quality of patients, ultimately leading to death. Therapeutic regimens for pulmonary fibrosis have shown limited benefits, hence justifying the efforts to evaluate the outcome of alternative treatments.
Using a mouse model of bleomycin (BLM)-induced lung fibrosis, in the current work we asked whether treatment with pro-resolution molecules, such as pro-resolving lipid mediators (SPMs) could ameliorate pulmonary fibrosis. To this end, we injected aspirin-triggered resolvin D1 (7S,8R,17R-trihydroxy-4Z,9E,11E,13Z,15E19Z-docosahexaenoic acid; ATRvD1; i.v.) 7 and 10 days after BLM (intratracheal) challenge and samples were two weeks later.
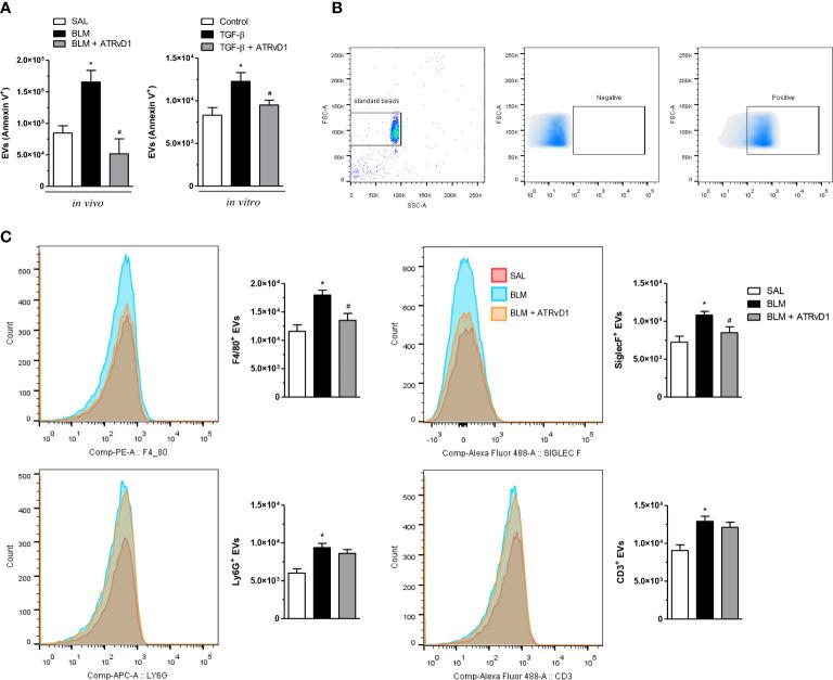
Assessment of outcome in the lung tissues revealed that ATRvD1 partially restored lung architecture, reduced leukocyte infiltration, and inhibited formation of interstitial edema. In addition, lung tissues from BLM-induced mice treated with ATRvD1 displayed reduced levels of TNF-α, MCP-1, IL-1-β, and TGF-β. Of further interest, ATRvD1 decreased lung tissue expression of MMP-9, without affecting TIMP-1. Highlighting the beneficial effects of ATRvD1, we found reduced deposition of collagen and fibronectin in the lung tissues. Congruent with the anti-fibrotic effects that ATRvD1 exerted in lung tissues, α-SMA expression was decreased, suggesting that myofibroblast differentiation was inhibited by ATRvD1. Turning to culture systems, we next showed that ATRvD1 impaired TGF-β-induced fibroblast differentiation into myofibroblast. After showing that ATRvD1 hampered extracellular vesicles (EVs) release in the supernatants from TGF-β-stimulated cultures of mouse macrophages, we verified that ATRvD1 also inhibited the release of EVs in the bronco-alveolar lavage (BAL) fluid of BLM-induced mice. Motivated by studies showing that BLM-induced lung fibrosis is linked to angiogenesis, we asked whether ATRvD1 could blunt BLM-induced angiogenesis in the hamster cheek pouch model (HCP). Indeed, our intravital microscopy studies confirmed that ATRvD1 abrogates BLM-induced angiogenesis. Collectively, our findings suggest that treatment of pulmonary fibrosis patients with ATRvD1 deserves to be explored as a therapeutic option in the clinical setting.
肺纤维化是一种破坏性的、进行性疾病,会显著降低患者的生活质量,最终导致死亡。肺纤维化的治疗方案显示出的益处有限,因此有理由评估替代治疗的结果。
在目前的工作中,我们使用博来霉素(BLM)诱导的肺纤维化小鼠模型,询问是否可以使用促解决分子(如促解决脂质介质[SPM])治疗来改善肺纤维化。为此,我们在 BLM(气管内)挑战后 7 天和 10 天静脉注射阿司匹林触发的 resolvin D1(7S,8R,17R-三羟基-4Z,9E,11E,13Z,15E19Z-二十二碳六烯酸;ATRvD1;iv.),两周后采集样本。
对肺组织的结果评估显示,ATRvD1 部分恢复了肺结构,减少了白细胞浸润,并抑制了间质水肿的形成。此外,BLM 诱导的小鼠肺组织中 TNF-α、MCP-1、IL-1-β 和 TGF-β 的水平降低。更有趣的是,ATRvD1 降低了 MMP-9 的肺组织表达,而不影响 TIMP-1。ATRvD1 减少了肺组织中胶原蛋白和纤维连接蛋白的沉积,突出了其有益的作用。与 ATRvD1 在肺组织中产生的抗纤维化作用一致,α-SMA 的表达减少,表明肌成纤维细胞分化受到 ATRvD1 的抑制。转向培养系统,我们接下来显示 ATRvD1 损害了 TGF-β 诱导的成纤维细胞分化为肌成纤维细胞。在证明 ATRvD1 阻碍了 TGF-β 刺激的小鼠巨噬细胞培养上清液中细胞外囊泡(EVs)的释放后,我们验证了 ATRvD1 也抑制了 BLM 诱导的小鼠支气管肺泡灌洗液(BAL)中 EVs 的释放。受研究表明 BLM 诱导的肺纤维化与血管生成有关的启发,我们询问 ATRvD1 是否可以减弱仓鼠颊囊模型(HCP)中 BLM 诱导的血管生成。实际上,我们的活体显微镜研究证实 ATRvD1 阻断了 BLM 诱导的血管生成。总之,我们的研究结果表明,用 ATRvD1 治疗肺纤维化患者值得在临床环境中作为一种治疗选择进行探索。