• 文献检索
  • 文档翻译
  • 深度研究
  • 学术资讯
  • Suppr Zotero 插件Zotero 插件
  • 邀请有礼
  • 套餐&价格
  • 历史记录
应用&插件
Suppr Zotero 插件Zotero 插件浏览器插件Mac 客户端Windows 客户端微信小程序
定价
高级版会员购买积分包购买API积分包
服务
文献检索文档翻译深度研究API 文档MCP 服务
关于我们
关于 Suppr公司介绍联系我们用户协议隐私条款
关注我们

Suppr 超能文献

核心技术专利:CN118964589B侵权必究
粤ICP备2023148730 号-1Suppr @ 2026

文献检索

告别复杂PubMed语法,用中文像聊天一样搜索,搜遍4000万医学文献。AI智能推荐,让科研检索更轻松。

立即免费搜索

文件翻译

保留排版,准确专业,支持PDF/Word/PPT等文件格式,支持 12+语言互译。

免费翻译文档

深度研究

AI帮你快速写综述,25分钟生成高质量综述,智能提取关键信息,辅助科研写作。

立即免费体验

综合分析揭示下一代去甲基化剂NTX-301的抗癌机制和敏感性标志物。

Integrative Analyses Reveal the Anticancer Mechanisms and Sensitivity Markers of the Next-Generation Hypomethylating Agent NTX-301.

作者信息

Lim Byungho, Yoo Dabin, Chun Younghwa, Go Areum, Kim Ji Yeon, Lee Ha Young, Boohaker Rebecca J, Cho Kyung-Jin, Ahn Sunjoo, Lee Jin Soo, Jung DooYoung, Choi Gildon

机构信息

Data Convergence Drug Research Center, Korea Research Institute of Chemical Technology (KRICT), 141 Gajeong-ro, Yuseong-gu, Daejeon 34114, Republic of Korea.

Pinotbio, Inc., Suwon 16506, Republic of Korea.

出版信息

Cancers (Basel). 2023 Mar 13;15(6):1737. doi: 10.3390/cancers15061737.

DOI:10.3390/cancers15061737
PMID:36980623
原文链接:https://pmc.ncbi.nlm.nih.gov/articles/PMC10046470/
Abstract

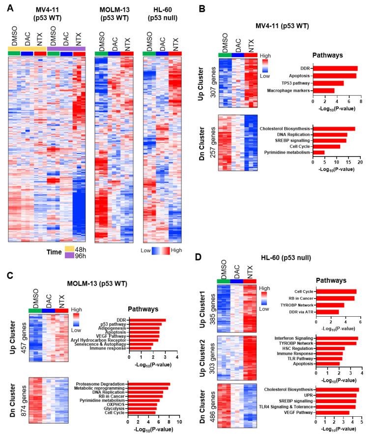
Epigenetic dysregulation characterized by aberrant DNA hypermethylation is a hallmark of cancer, and it can be targeted by hypomethylating agents (HMAs). Recently, we described the superior therapeutic efficacy of a novel HMA, namely, NTX-301, when used as a monotherapy and in combination with venetoclax in the treatment of acute myeloid leukemia. Following a previous study, we further explored the therapeutic properties of NTX-301 based on experimental investigations and integrative data analyses. Comprehensive sensitivity profiling revealed that NTX-301 primarily exerted anticancer effects against blood cancers and exhibited improved potency against a wide range of solid cancers. Subsequent assays showed that the superior efficacy of NTX-301 depended on its strong effects on cell cycle arrest, apoptosis, and differentiation. Due to its superior efficacy, low doses of NTX-301 achieved sufficiently substantial tumor regression in vivo. Multiomics analyses revealed the mechanisms of action (MoAs) of NTX-301 and linked these MoAs to markers of sensitivity to NTX-301 and to the demethylation activity of NTX-301 with high concordance. In conclusion, our findings provide a rationale for currently ongoing clinical trials of NTX-301 and will help guide the development of novel therapeutic options for cancer patients.

摘要

以异常DNA高甲基化为特征的表观遗传失调是癌症的一个标志,并且可以被去甲基化剂(HMAs)靶向作用。最近,我们描述了一种新型去甲基化剂NTX-301在作为单一疗法以及与维奈托克联合使用治疗急性髓系白血病时具有卓越的治疗效果。在之前的一项研究之后,我们基于实验研究和综合数据分析进一步探索了NTX-301的治疗特性。全面的敏感性分析表明,NTX-301主要对血癌发挥抗癌作用,并且对多种实体癌表现出更强的效力。随后的试验表明,NTX-301的卓越疗效取决于其对细胞周期停滞、凋亡和分化的强大作用。由于其卓越的疗效,低剂量的NTX-301在体内实现了足够显著的肿瘤消退。多组学分析揭示了NTX-301的作用机制(MoAs),并将这些作用机制与对NTX-301的敏感性标志物以及NTX-301的去甲基化活性高度一致地联系起来。总之,我们的研究结果为目前正在进行的NTX-301临床试验提供了理论依据,并将有助于指导为癌症患者开发新的治疗选择。

https://cdn.ncbi.nlm.nih.gov/pmc/blobs/d833/10046470/feb177d0218b/cancers-15-01737-g007.jpg
https://cdn.ncbi.nlm.nih.gov/pmc/blobs/d833/10046470/186c64feb899/cancers-15-01737-g001.jpg
https://cdn.ncbi.nlm.nih.gov/pmc/blobs/d833/10046470/917e7695d548/cancers-15-01737-g002.jpg
https://cdn.ncbi.nlm.nih.gov/pmc/blobs/d833/10046470/02021883f0d2/cancers-15-01737-g003.jpg
https://cdn.ncbi.nlm.nih.gov/pmc/blobs/d833/10046470/eca0533d0fe3/cancers-15-01737-g004.jpg
https://cdn.ncbi.nlm.nih.gov/pmc/blobs/d833/10046470/89222ce9dd69/cancers-15-01737-g005.jpg
https://cdn.ncbi.nlm.nih.gov/pmc/blobs/d833/10046470/6a2a1cb6f065/cancers-15-01737-g006.jpg
https://cdn.ncbi.nlm.nih.gov/pmc/blobs/d833/10046470/feb177d0218b/cancers-15-01737-g007.jpg
https://cdn.ncbi.nlm.nih.gov/pmc/blobs/d833/10046470/186c64feb899/cancers-15-01737-g001.jpg
https://cdn.ncbi.nlm.nih.gov/pmc/blobs/d833/10046470/917e7695d548/cancers-15-01737-g002.jpg
https://cdn.ncbi.nlm.nih.gov/pmc/blobs/d833/10046470/02021883f0d2/cancers-15-01737-g003.jpg
https://cdn.ncbi.nlm.nih.gov/pmc/blobs/d833/10046470/eca0533d0fe3/cancers-15-01737-g004.jpg
https://cdn.ncbi.nlm.nih.gov/pmc/blobs/d833/10046470/89222ce9dd69/cancers-15-01737-g005.jpg
https://cdn.ncbi.nlm.nih.gov/pmc/blobs/d833/10046470/6a2a1cb6f065/cancers-15-01737-g006.jpg
https://cdn.ncbi.nlm.nih.gov/pmc/blobs/d833/10046470/feb177d0218b/cancers-15-01737-g007.jpg

相似文献

1
Integrative Analyses Reveal the Anticancer Mechanisms and Sensitivity Markers of the Next-Generation Hypomethylating Agent NTX-301.综合分析揭示下一代去甲基化剂NTX-301的抗癌机制和敏感性标志物。
Cancers (Basel). 2023 Mar 13;15(6):1737. doi: 10.3390/cancers15061737.
2
Preclinical Evaluation of NTX-301, a Novel DNA Hypomethylating Agent in Ovarian Cancer.新型 DNA 去甲基化剂 NTX-301 在卵巢癌的临床前评估
Clin Cancer Res. 2024 Mar 15;30(6):1175-1188. doi: 10.1158/1078-0432.CCR-23-2368.
3
Resistance to venetoclax and hypomethylating agents in acute myeloid leukemia.急性髓系白血病对维奈托克和去甲基化药物的耐药性。
Cancer Drug Resist. 2021;4(1):125-142. doi: 10.20517/cdr.2020.95. Epub 2021 Mar 19.
4
Optimizing venetoclax dose in combination with low intensive therapies in elderly patients with newly diagnosed acute myeloid leukemia: An exposure-response analysis.优化新型老年急性髓系白血病患者联合低强度治疗方案中的维奈托克剂量:暴露反应分析。
Hematol Oncol. 2019 Oct;37(4):464-473. doi: 10.1002/hon.2646. Epub 2019 Aug 2.
5
The preclinical efficacy of the novel hypomethylating agent NTX-301 as a monotherapy and in combination with venetoclax in acute myeloid leukemia.新型低甲基化剂NTX-301作为单一疗法及与维奈托克联合用于急性髓系白血病的临床前疗效
Blood Cancer J. 2022 Apr 11;12(4):57. doi: 10.1038/s41408-022-00664-y.
6
Clinical Trials Assessing Hypomethylating Agents Combined with Other Therapies: Causes for Failure and Potential Solutions.评估去甲基化药物联合其他疗法的临床试验:失败原因及潜在解决方案。
Clin Cancer Res. 2021 Dec 15;27(24):6653-6661. doi: 10.1158/1078-0432.CCR-21-2139. Epub 2021 Sep 22.
7
Efficacy and safety of combination therapies vs monotherapy of hypomethylating agents in accelerated or blast phase of Philadelphia negative myeloproliferative neoplasms: a systematic review and meta-analysis.联合治疗与单药治疗去甲基化药物在费城阴性骨髓增殖性肿瘤加速期或急变期的疗效和安全性:系统评价和荟萃分析。
Ann Med. 2023 Dec;55(1):348-360. doi: 10.1080/07853890.2022.2164611.
8
The Immuno-Oncology and Genomic Aspects of DNA-Hypomethylating Therapeutics in Acute Myeloid Leukemia.急性髓系白血病中 DNA 低甲基化治疗的免疫肿瘤学和基因组学方面。
Int J Mol Sci. 2023 Feb 13;24(4):3727. doi: 10.3390/ijms24043727.
9
Venetoclax and hypomethylating agent therapy in high risk myelodysplastic syndromes: a retrospective evaluation of a real-world experience.维奈托克联合低甲基化药物治疗高危骨髓增生异常综合征:真实世界经验的回顾性评估。
Leuk Lymphoma. 2020 Nov;61(11):2700-2707. doi: 10.1080/10428194.2020.1775214. Epub 2020 Jun 16.
10
Hypomethylating Agent-Based Combination Therapies to Treat Post-Hematopoietic Stem Cell Transplant Relapse of Acute Myeloid Leukemia.基于去甲基化药物的联合疗法治疗急性髓系白血病造血干细胞移植后复发
Front Oncol. 2022 Jan 6;11:810387. doi: 10.3389/fonc.2021.810387. eCollection 2021.

引用本文的文献

1
Preclinical Evaluation of NTX-301, a Novel DNA Hypomethylating Agent in Ovarian Cancer.新型 DNA 去甲基化剂 NTX-301 在卵巢癌的临床前评估
Clin Cancer Res. 2024 Mar 15;30(6):1175-1188. doi: 10.1158/1078-0432.CCR-23-2368.
2
Trends in the Development of Antibody-Drug Conjugates for Cancer Therapy.癌症治疗用抗体药物偶联物的发展趋势
Antibodies (Basel). 2023 Nov 3;12(4):72. doi: 10.3390/antib12040072.

本文引用的文献

1
The preclinical efficacy of the novel hypomethylating agent NTX-301 as a monotherapy and in combination with venetoclax in acute myeloid leukemia.新型低甲基化剂NTX-301作为单一疗法及与维奈托克联合用于急性髓系白血病的临床前疗效
Blood Cancer J. 2022 Apr 11;12(4):57. doi: 10.1038/s41408-022-00664-y.
2
Discovery of a first-in-class reversible DNMT1-selective inhibitor with improved tolerability and efficacy in acute myeloid leukemia.发现一种一流的可逆性DNMT1选择性抑制剂,在急性髓系白血病中具有更好的耐受性和疗效。
Nat Cancer. 2021 Oct;2(10):1002-1017. Epub 2021 Sep 27.
3
Therapeutic Targeting of Cancer: Epigenetic Homeostasis.
癌症的治疗靶点:表观遗传稳态
Front Oncol. 2021 Oct 26;11:747022. doi: 10.3389/fonc.2021.747022. eCollection 2021.
4
5-Aza-4'-thio-2'-deoxycytidine, a New Orally Bioavailable Nontoxic "Best-in-Class": DNA Methyltransferase 1-Depleting Agent in Clinical Development.5-氮杂-4'-硫代-2'-脱氧胞苷,一种新型口服生物利用度、无毒的“同类最佳”:在临床开发中作为 DNA 甲基转移酶 1 耗竭剂。
J Pharmacol Exp Ther. 2021 Nov;379(3):211-222. doi: 10.1124/jpet.121.000758. Epub 2021 Sep 9.
5
Venetoclax with azacitidine or decitabine in patients with newly diagnosed acute myeloid leukemia: Long term follow-up from a phase 1b study.维奈克拉联合阿扎胞苷或地西他滨治疗新诊断的急性髓系白血病患者:来自 1b 期研究的长期随访。
Am J Hematol. 2021 Feb 1;96(2):208-217. doi: 10.1002/ajh.26039. Epub 2020 Nov 10.
6
Decitabine- and 5-azacytidine resistance emerges from adaptive responses of the pyrimidine metabolism network.地西他滨和 5-氮杂胞苷耐药性是由嘧啶代谢网络的适应性反应产生的。
Leukemia. 2021 Apr;35(4):1023-1036. doi: 10.1038/s41375-020-1003-x. Epub 2020 Aug 7.
7
Principles of Epigenetic Homeostasis Shared Between Flowering Plants and Mammals.开花植物和哺乳动物之间共享的表观遗传稳态原理。
Trends Genet. 2020 Oct;36(10):751-763. doi: 10.1016/j.tig.2020.06.019. Epub 2020 Jul 23.
8
The Contribution of Epigenetics to Cancer Immunotherapy.表观遗传学在癌症免疫治疗中的贡献。
Trends Immunol. 2020 Aug;41(8):676-691. doi: 10.1016/j.it.2020.06.002. Epub 2020 Jul 2.
9
Classic and targeted anti-leukaemic agents interfere with the cholesterol biogenesis metagene in acute myeloid leukaemia: Therapeutic implications.经典和靶向抗白血病药物干扰急性髓系白血病中的胆固醇生物合成元:治疗意义。
J Cell Mol Med. 2020 Jul;24(13):7378-7392. doi: 10.1111/jcmm.15339. Epub 2020 May 25.
10
Selective inactivation of hypomethylating agents by SAMHD1 provides a rationale for therapeutic stratification in AML.SAMHD1 对低甲基化药物的选择性失活为 AML 的治疗分层提供了依据。
Nat Commun. 2019 Aug 2;10(1):3475. doi: 10.1038/s41467-019-11413-4.