Suppr超能文献

登革热感染在无症状个体中的调查在留尼汪岛最近的一次暴发期间。

Investigation of Dengue Infection in Asymptomatic Individuals during a Recent Outbreak in La Réunion.

机构信息

Inserm CIC1410, CHU de La Réunion, 97410 Saint Pierre, France.

Global Health Institute, University of Geneva, 1209 Geneva, Switzerland.

出版信息

Viruses. 2023 Mar 14;15(3):742. doi: 10.3390/v15030742.

Abstract

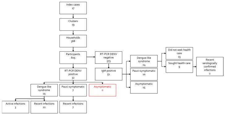
The number of dengue cases has increased dramatically over the past 20 years and is an important concern, particularly as the trends toward urbanization continue. While the majority of dengue cases are thought to be asymptomatic, it is unknown to what extent these contribute to transmission. A better understanding of their importance would help to guide control efforts. In 2019, a dengue outbreak in La Reunion resulted in more than 18,000 confirmed cases. Between October 2019 and August 2020, 19 clusters were investigated in the south, west, and east of the island, enabling the recruitment of 605 participants from 368 households within a 200 m radius of the home of the index cases (ICs). No active asymptomatic infections confirmed by RT-PCR were detected. Only 15% were possible asymptomatic dengue infections detected by the presence of anti-dengue IgM antibodies. Only 5.3% of the participants had a recent dengue infection confirmed by RT-PCR. Although the resurgence of dengue in La Réunion is very recent (2016), the rate of anti-dengue IgG positivity, a marker of past infections, was already high at 43% in this study. Dengue transmission was focal in time and space, as most cases were detected within a 100-m radius of the ICs, and within a time interval of less than 7 days between infections detected in a same cluster. No particular demographic or socio-cultural characteristics were associated with dengue infections. On the other hand, environmental risk factors such as type of housing or presence of rubbish in the streets were associated with dengue infections.

摘要

过去 20 年来,登革热病例数量急剧增加,成为一个重要关注点,尤其是在城市化趋势持续的情况下。尽管大多数登革热病例被认为是无症状的,但目前尚不清楚这些病例在多大程度上促进了传播。更好地了解其重要性将有助于指导控制工作。2019 年,留尼汪岛发生登革热疫情,确诊病例超过 18000 例。2019 年 10 月至 2020 年 8 月,在该岛南部、西部和东部调查了 19 个聚集区,在距离病例索引(IC)家半径 200 米范围内招募了 605 名来自 368 户家庭的参与者。未通过 RT-PCR 检测到确诊的无症状活跃感染。仅通过存在抗登革热 IgM 抗体检测到 15%的可能无症状登革热感染。仅 5.3%的参与者通过 RT-PCR 检测到近期的登革热感染。尽管留尼汪岛的登革热疫情是最近(2016 年)才再次出现,但在这项研究中,过去感染的标志物——抗登革热 IgG 阳性率已经高达 43%。登革热传播在时间和空间上呈集中性,因为大多数病例是在 IC 半径 100 米范围内发现的,并且在同一聚集区检测到的感染之间的时间间隔不到 7 天。登革热感染与特定的人口统计学或社会文化特征无关。另一方面,环境危险因素,如住房类型或街道上的垃圾存在,与登革热感染有关。

https://cdn.ncbi.nlm.nih.gov/pmc/blobs/7ddc/10058293/a70dfdfdfd7c/viruses-15-00742-g001.jpg

文献AI研究员

20分钟写一篇综述,助力文献阅读效率提升50倍。

立即体验

用中文搜PubMed

大模型驱动的PubMed中文搜索引擎

马上搜索

文档翻译

学术文献翻译模型,支持多种主流文档格式。

立即体验