Sorbonne Université, INSERM, Immunology-Immunopathology-Immunotherapy, Paris, France.
AP-HP, Hôpital Pitié-Salpêtrière, Clinical Investigation Center for Biotherapies (CIC-BTi) and Immunology-Inflammation-Infectiology and Dermatology Department (3iD), Paris, France.
Elife. 2023 Mar 30;12:e81274. doi: 10.7554/eLife.81274.
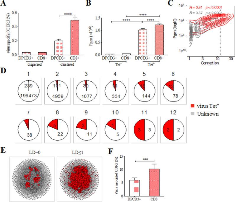
T-cell receptors (TCRs) are formed by stochastic gene rearrangements, theoretically generating >10 sequences. They are selected during thymopoiesis, which releases a repertoire of about 10 unique TCRs per individual. How evolution shaped a process that produces TCRs that can effectively handle a countless and evolving set of infectious agents is a central question of immunology. The paradigm is that a diverse enough repertoire of TCRs should always provide a proper, though rare, specificity for any given need. Expansion of such rare T cells would provide enough fighters for an effective immune response and enough antigen-experienced cells for memory. We show here that human thymopoiesis releases a large population of clustered CD8 T cells harboring α/β paired TCRs that (i) have high generation probabilities and (ii) a preferential usage of some V and J genes, (iii) which CDR3 are shared between individuals, and (iv) can each bind and be activated by multiple unrelated viral peptides, notably from EBV, CMV, and influenza. These polyspecific T cells may represent a first line of defense that is mobilized in response to infections before a more specific response subsequently ensures viral elimination. Our results support an evolutionary selection of polyspecific α/β TCRs for broad antiviral responses and heterologous immunity.
T 细胞受体 (TCRs) 通过随机基因重排形成,理论上可产生 >10 种序列。它们在胸腺发育过程中被选择,每个个体释放出大约 10 种独特的 TCR 库。进化是如何塑造这样一个过程,产生能够有效应对无数不断进化的病原体的 TCR,这是免疫学的一个核心问题。这一模式是,足够多样化的 TCR 库应该总能为任何特定需求提供适当的(尽管罕见)特异性。这些稀有 T 细胞的扩增将为有效的免疫反应提供足够的战士,并为记忆提供足够的抗原经验细胞。我们在这里表明,人类胸腺发育释放出大量聚集的 CD8 T 细胞,这些细胞携带 α/β 配对的 TCR,它们 (i) 具有高生成概率和 (ii) 优先使用某些 V 和 J 基因,(iii) CDR3 在个体之间共享,并且 (iv) 每个都可以结合并被多种无关的病毒肽激活,特别是来自 EBV、CMV 和流感。这些多特异性 T 细胞可能代表一种第一线防御,在随后的更特异性反应确保病毒消除之前,针对感染而被动员。我们的结果支持了对广谱抗病毒反应和异源免疫的多特异性 α/β TCR 的进化选择。