Suppr超能文献

针对 HER2 或 EGFR 和 CD3 的精准激活的 T 细胞衔接器可减轻实体瘤免疫治疗中的靶内、肿瘤外毒性。

Precision-activated T-cell engagers targeting HER2 or EGFR and CD3 mitigate on-target, off-tumor toxicity for immunotherapy in solid tumors.

机构信息

Amunix Pharmaceuticals, a Sanofi Company, South San Francisco, CA, USA.

出版信息

Nat Cancer. 2023 Apr;4(4):485-501. doi: 10.1038/s43018-023-00536-9. Epub 2023 Mar 30.

Abstract

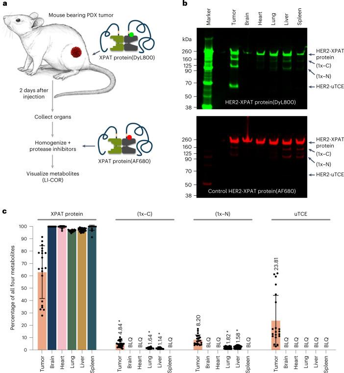
To enhance the therapeutic index of T-cell engagers (TCEs), we engineered masked, precision-activated TCEs (XPAT proteins), targeting a tumor antigen (human epidermal growth factor receptor 2 (HER2) or epidermal growth factor receptor (EGFR)) and CD3. Unstructured XTEN polypeptide masks flank the N and C termini of the TCE and are designed to be released by proteases in the tumor microenvironment. In vitro, unmasked HER2-XPAT (uTCE) demonstrates potent cytotoxicity, with XTEN polypeptide masking providing up to 4-log-fold protection. In vivo, HER2-XPAT protein induces protease-dependent antitumor activity and is proteolytically stable in healthy tissues. In non-human primates, HER2-XPAT protein demonstrates a strong safety margin (>400-fold increase in tolerated maximum concentration versus uTCE). HER2-XPAT protein cleavage is low and similar in plasma samples from healthy and diseased humans and non-human primates, supporting translatability of stability to patients. EGFR-XPAT protein confirmed the utility of XPAT technology for tumor targets more widely expressed in healthy tissues.

摘要

为了提高 T 细胞衔接器(TCEs)的治疗指数,我们设计了掩蔽的、精准激活的 TCEs(XPAT 蛋白),靶向肿瘤抗原(人表皮生长因子受体 2(HER2)或表皮生长因子受体(EGFR))和 CD3。无结构的 XTEN 多肽侧翼掩蔽了 TCE 的 N 和 C 末端,并设计为在肿瘤微环境中的蛋白酶释放。在体外,去掩蔽的 HER2-XPAT(uTCE)表现出强大的细胞毒性,XTEN 多肽掩蔽提供高达 4 对数倍的保护。在体内,HER2-XPAT 蛋白诱导依赖蛋白酶的抗肿瘤活性,并在健康组织中具有蛋白酶稳定性。在非人类灵长类动物中,HER2-XPAT 蛋白表现出很强的安全边际(与 uTCE 相比,耐受最大浓度增加了 400 倍以上)。HER2-XPAT 蛋白的裂解率较低,且在来自健康和患病人类和非人类灵长类动物的血浆样本中相似,支持将稳定性转化为患者的可转移性。EGFR-XPAT 蛋白证实了 XPAT 技术对于在健康组织中广泛表达的肿瘤靶标的实用性。

https://cdn.ncbi.nlm.nih.gov/pmc/blobs/453d/10132983/39877c72104e/43018_2023_536_Fig1_HTML.jpg

文献检索

告别复杂PubMed语法,用中文像聊天一样搜索,搜遍4000万医学文献。AI智能推荐,让科研检索更轻松。

立即免费搜索

文件翻译

保留排版,准确专业,支持PDF/Word/PPT等文件格式,支持 12+语言互译。

免费翻译文档

深度研究

AI帮你快速写综述,25分钟生成高质量综述,智能提取关键信息,辅助科研写作。

立即免费体验