Center for Reproductive Medicine, The Affiliated Shuyang Hospital of Xuzhou Medical University, Suqian City, Jiangsu Province, 221004, China.
Reproductive Medicine Center of Qingdao Women and Children's Hospital, Qingdao City, Shandong Province, 266034, China.
J Ovarian Res. 2023 Apr 1;16(1):65. doi: 10.1186/s13048-023-01121-5.
A regulatory mechanism of lncRNA binding to protein has been detected in premature ovarian failure (POF). Therefore, this study was expected to illustrate the mechanism of lncRNA-FMR6 and SAV1 regulating POF.
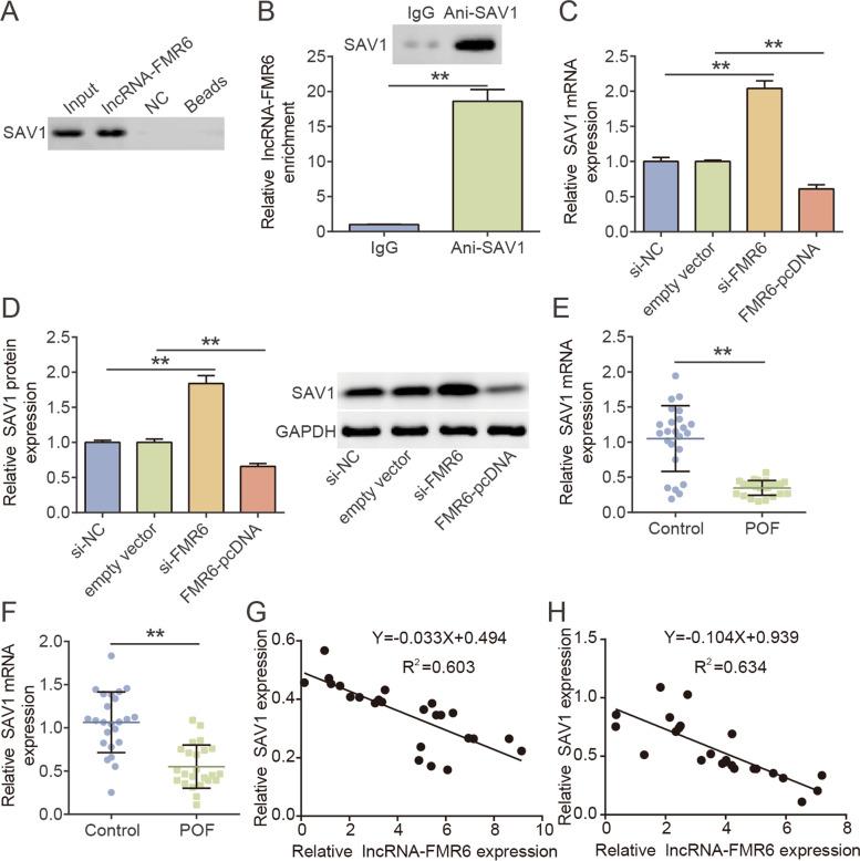
Follicular fluid and ovarian granulosa cells (OGCs) from POF patients and healthy volunteers were collected. Using RT-qPCR and western blotting, lncRNA-FMR6 and SAV1 expression were detected. KGN cells were cultured, and the subcellular localization analysis of lncRNA-FMR6 was carried out. In addition, KGN cells were treated with lncRNA-FMR6 knockdown/overexpression or SAV1 knockdown. Then, cell optical density (proliferation), apoptosis rate, Bax and Bcl-2 mRNA expression were explored by CCK-8, caspase-3 activity, flow cytometry and RT-qPCR analysis. By performing RIP and RNA pull-down experiments, the interactions among lncRNA-FMR6 and SAV1 was investigated.
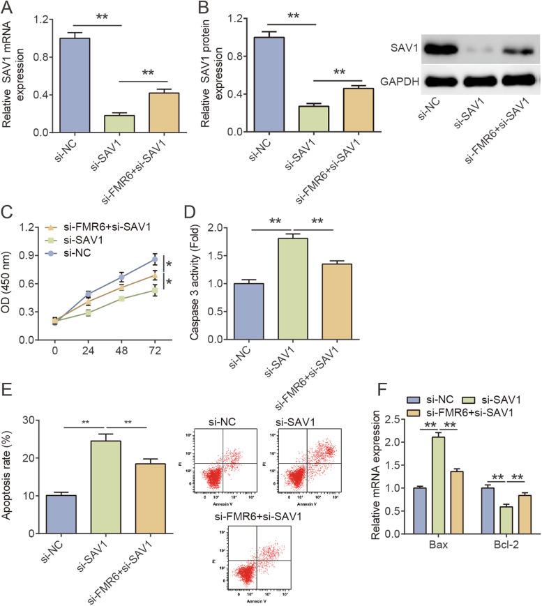
Up-regulation of lncRNA-FMR6 was shown in follicular fluid and OGCs of POF patients, and ectopic overexpression of lncRNA-FMR6 promoted KGN cells apoptosis and inhibited proliferation. lncRNA-FMR6 was localized in the cytoplasm of KGN cells. SAV1 bounding to lncRNA-FMR6 was negatively regulated by lncRNA-FMR6, and was down-regulated in POF. SAV1 knockdown promoted KGN cells proliferation and inhibited apoptosis, and partially eliminated the effect of lncRNA-FMR6 low expression on KGN cells.
Overall, lncRNA-FMR6 accelerates POF progression by binding to SAV1.
lncRNA 与蛋白质结合的调控机制已在卵巢早衰(POF)中被检测到。因此,本研究旨在阐明 lncRNA-FMR6 和 SAV1 调节 POF 的机制。
收集 POF 患者和健康志愿者的卵泡液和卵巢颗粒细胞(OGCs)。采用 RT-qPCR 和 Western blot 检测 lncRNA-FMR6 和 SAV1 的表达。培养 KGN 细胞,并进行 lncRNA-FMR6 的亚细胞定位分析。此外,用 lncRNA-FMR6 敲低/过表达或 SAV1 敲低处理 KGN 细胞。然后,通过 CCK-8 法、caspase-3 活性、流式细胞术和 RT-qPCR 分析检测细胞光密度(增殖)、凋亡率、Bax 和 Bcl-2 mRNA 表达。通过 RIP 和 RNA 下拉实验研究 lncRNA-FMR6 和 SAV1 之间的相互作用。
lncRNA-FMR6 在 POF 患者的卵泡液和 OGCs 中呈上调表达,过表达 lncRNA-FMR6 促进 KGN 细胞凋亡并抑制增殖。lncRNA-FMR6 定位于 KGN 细胞的细胞质中。lncRNA-FMR6 负调控 SAV1 与 lncRNA-FMR6 的结合,且在 POF 中下调。SAV1 敲低促进 KGN 细胞增殖并抑制凋亡,并部分消除了 lncRNA-FMR6 低表达对 KGN 细胞的影响。
总之,lncRNA-FMR6 通过与 SAV1 结合加速 POF 的进展。