• 文献检索
  • 文档翻译
  • 深度研究
  • 学术资讯
  • Suppr Zotero 插件Zotero 插件
  • 邀请有礼
  • 套餐&价格
  • 历史记录
应用&插件
Suppr Zotero 插件Zotero 插件浏览器插件Mac 客户端Windows 客户端微信小程序
定价
高级版会员购买积分包购买API积分包
服务
文献检索文档翻译深度研究API 文档MCP 服务
关于我们
关于 Suppr公司介绍联系我们用户协议隐私条款
关注我们

Suppr 超能文献

核心技术专利:CN118964589B侵权必究
粤ICP备2023148730 号-1Suppr @ 2026

文献检索

告别复杂PubMed语法,用中文像聊天一样搜索,搜遍4000万医学文献。AI智能推荐,让科研检索更轻松。

立即免费搜索

文件翻译

保留排版,准确专业,支持PDF/Word/PPT等文件格式,支持 12+语言互译。

免费翻译文档

深度研究

AI帮你快速写综述,25分钟生成高质量综述,智能提取关键信息,辅助科研写作。

立即免费体验

注意缺陷多动障碍大鼠模型由于去甲肾上腺素能下行抑制作用受损而导致急性切口痛恢复延迟。

Rat model of attention-deficit hyperactivity disorder exhibits delayed recovery from acute incisional pain due to impaired descending noradrenergic inhibition.

机构信息

Department of Anesthesiology, Gunma University Graduate School of Medicine, 3-39-22 Showa-machi, Maebashi, Gunma, 371-8511, Japan.

Department of Anesthesiology, Saitama Medical Center, Saitama Medical University, 1981 Kamoda, Kawagoe, Saitama, 350-8550, Japan.

出版信息

Sci Rep. 2023 Apr 4;13(1):5526. doi: 10.1038/s41598-023-32512-9.

DOI:10.1038/s41598-023-32512-9
PMID:37016045
原文链接:https://pmc.ncbi.nlm.nih.gov/articles/PMC10073110/
Abstract

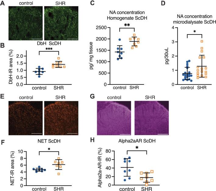
Chronic pain and attention-deficit hyperactivity disorder (ADHD) frequently coexist. However, the common pathology is still unclear. Attenuated noradrenergic endogenous analgesia can produce acute pain chronification, and dysfunction of noradrenergic systems in the nervous system is relevant to ADHD symptoms. Noxious stimuli-induced analgesia (NSIA) is measured to estimate noradrenergic endogenous analgesia in spontaneously hypertensive rats (SHR) as an ADHD model and control. Recovery of pain-related behaviors after paw incision was assessed. Contributions of noradrenergic systems were examined by in vivo microdialysis and immunohistochemistry. The SHR showed attenuated NSIA and needed a more extended period for recovery from acute pain. These results suggest ADHD patients exhibit acute pain chronification due to pre-existing attenuated noradrenergic endogenous analgesia. Immunohistochemistry suggests abnormal noradrenaline turnover and downregulation of the target receptor (alpha2a adrenoceptor). Standard ADHD treatment with atomoxetine restored NSIA and shortened the duration of hypersensitivity after the surgery in the SHR. NSIA protocol activated the locus coeruleus, the origin of spinal noradrenaline, of both strains, but only the control exhibited an increase in spinal noradrenaline. This result suggests dysfunction in the noradrenaline-releasing process and can be recognized as a novel mechanism of attenuation of noradrenergic endogenous analgesia.

摘要

慢性疼痛和注意缺陷多动障碍(ADHD)经常同时存在。然而,其共同的发病机制仍不清楚。去甲肾上腺素能内源性镇痛作用减弱可导致急性疼痛慢性化,而神经系统去甲肾上腺素能系统功能障碍与 ADHD 症状相关。通过测量伤害性刺激诱导的镇痛(NSIA)来评估自发性高血压大鼠(SHR)作为 ADHD 模型和对照组的内源性去甲肾上腺素能镇痛。评估了爪切开后疼痛相关行为的恢复情况。通过体内微透析和免疫组织化学检查了去甲肾上腺素能系统的作用。SHR 表现出 NSIA 减弱,需要更长的时间从急性疼痛中恢复。这些结果表明 ADHD 患者由于预先存在的去甲肾上腺素能内源性镇痛作用减弱而表现出急性疼痛慢性化。免疫组织化学表明去甲肾上腺素代谢异常和靶受体(α2a 肾上腺素能受体)下调。标准 ADHD 治疗药物托莫西汀恢复了 SHR 的 NSIA,并缩短了手术后的过敏持续时间。NSIA 方案激活了两种品系的蓝斑,即脊髓去甲肾上腺素的起源,但只有对照组表现出脊髓去甲肾上腺素的增加。这一结果提示去甲肾上腺素释放过程的功能障碍,可被认为是去甲肾上腺素能内源性镇痛作用减弱的一种新机制。

https://cdn.ncbi.nlm.nih.gov/pmc/blobs/90e5/10073110/b29d2ce16485/41598_2023_32512_Fig5_HTML.jpg
https://cdn.ncbi.nlm.nih.gov/pmc/blobs/90e5/10073110/1f480eb16d74/41598_2023_32512_Fig1_HTML.jpg
https://cdn.ncbi.nlm.nih.gov/pmc/blobs/90e5/10073110/f5c4b0b9f923/41598_2023_32512_Fig2_HTML.jpg
https://cdn.ncbi.nlm.nih.gov/pmc/blobs/90e5/10073110/d73da2c0825f/41598_2023_32512_Fig3_HTML.jpg
https://cdn.ncbi.nlm.nih.gov/pmc/blobs/90e5/10073110/d47e47ea00a4/41598_2023_32512_Fig4_HTML.jpg
https://cdn.ncbi.nlm.nih.gov/pmc/blobs/90e5/10073110/b29d2ce16485/41598_2023_32512_Fig5_HTML.jpg
https://cdn.ncbi.nlm.nih.gov/pmc/blobs/90e5/10073110/1f480eb16d74/41598_2023_32512_Fig1_HTML.jpg
https://cdn.ncbi.nlm.nih.gov/pmc/blobs/90e5/10073110/f5c4b0b9f923/41598_2023_32512_Fig2_HTML.jpg
https://cdn.ncbi.nlm.nih.gov/pmc/blobs/90e5/10073110/d73da2c0825f/41598_2023_32512_Fig3_HTML.jpg
https://cdn.ncbi.nlm.nih.gov/pmc/blobs/90e5/10073110/d47e47ea00a4/41598_2023_32512_Fig4_HTML.jpg
https://cdn.ncbi.nlm.nih.gov/pmc/blobs/90e5/10073110/b29d2ce16485/41598_2023_32512_Fig5_HTML.jpg

相似文献

1
Rat model of attention-deficit hyperactivity disorder exhibits delayed recovery from acute incisional pain due to impaired descending noradrenergic inhibition.注意缺陷多动障碍大鼠模型由于去甲肾上腺素能下行抑制作用受损而导致急性切口痛恢复延迟。
Sci Rep. 2023 Apr 4;13(1):5526. doi: 10.1038/s41598-023-32512-9.
2
Spinal Activation of Tropomyosin Receptor Kinase-B Recovers the Impaired Endogenous Analgesia in Neuropathic Pain Rats.Tropomyosin 受体激酶 B 的脊髓激活可恢复神经病理性疼痛大鼠受损的内源性镇痛。
Anesth Analg. 2019 Aug;129(2):578-586. doi: 10.1213/ANE.0000000000003592.
3
Amitriptyline, but Not Pregabalin, Reverses the Attenuation of Noxious Stimulus-Induced Analgesia After Nerve Injury in Rats.阿米替林而非普瑞巴林可逆转大鼠神经损伤后伤害性刺激诱导镇痛作用的减弱。
Anesth Analg. 2016 Aug;123(2):504-10. doi: 10.1213/ANE.0000000000001301.
4
Repeated Administration of Duloxetine Suppresses Neuropathic Pain by Accumulating Effects of Noradrenaline in the Spinal Cord.度洛西汀的重复给药通过脊髓中去甲肾上腺素的累积效应抑制神经性疼痛。
Anesth Analg. 2018 Jan;126(1):298-307. doi: 10.1213/ANE.0000000000002380.
5
Tropomyosin Receptor Kinase B Receptor Activation in the Locus Coeruleus Restores Impairment of Endogenous Analgesia at a Late Stage Following Nerve Injury in Rats.蓝斑核中原肌球蛋白受体激酶 B 受体的激活可恢复大鼠神经损伤后晚期内源性镇痛的损伤。
J Pain. 2019 May;20(5):600-609. doi: 10.1016/j.jpain.2018.11.008. Epub 2018 Dec 8.
6
Nicotine-stimulated release of [3H]norepinephrine is reduced in the hippocampus of an animal model of attention-deficit/hyperactivity disorder, the spontaneously hypertensive rat.在注意力缺陷多动障碍动物模型自发性高血压大鼠的海马中,尼古丁刺激引起的[3H]去甲肾上腺素释放减少。
Brain Res. 2014 Jul 14;1572:1-10. doi: 10.1016/j.brainres.2014.05.005. Epub 2014 May 14.
7
Impaired Pain-evoked Analgesia after Nerve Injury in Rats Reflects Altered Glutamate Regulation in the Locus Coeruleus.大鼠神经损伤后疼痛诱发镇痛受损反映了蓝斑中谷氨酸调节的改变。
Anesthesiology. 2015 Oct;123(4):899-908. doi: 10.1097/ALN.0000000000000796.
8
Effect of methylphenidate treatment during adolescence on norepinephrine transporter function in orbitofrontal cortex in a rat model of attention deficit hyperactivity disorder.青少年期使用哌甲酯治疗对注意缺陷多动障碍大鼠模型眶额叶皮质去甲肾上腺素转运体功能的影响。
J Neurosci Methods. 2015 Aug 30;252:55-63. doi: 10.1016/j.jneumeth.2015.02.002. Epub 2015 Feb 11.
9
Loss of endogenous analgesia leads to delayed recovery from incisional pain in a rat model of chronic neuropathic pain.内源性镇痛作用的丧失导致慢性神经性疼痛大鼠模型中切口痛的恢复延迟。
Brain Res. 2020 Jan 15;1727:146568. doi: 10.1016/j.brainres.2019.146568. Epub 2019 Nov 27.
10
Down-regulation of astroglial glutamate transporter-1 in the locus coeruleus impairs pain-evoked endogenous analgesia in rats.蓝斑中星形胶质细胞谷氨酸转运体-1的下调会损害大鼠疼痛诱发的内源性镇痛作用。
Neurosci Lett. 2015 Nov 3;608:18-22. doi: 10.1016/j.neulet.2015.09.036. Epub 2015 Oct 9.

引用本文的文献

1
Cognitive impairment and pain-related disability in patients with chronic pain: a mediation analysis.慢性疼痛患者的认知障碍与疼痛相关残疾:一项中介分析
Pain Rep. 2025 Aug 7;10(5):e1298. doi: 10.1097/PR9.0000000000001298. eCollection 2025 Oct.
2
Duloxetine deteriorates prefrontal noradrenergic pain facilitation, but reduces locus coeruleus activity to restore endogenous analgesia in chronic neuropathic pain state.度洛西汀会恶化前额叶去甲肾上腺素能性疼痛易化,但会降低蓝斑核活性,以在慢性神经性疼痛状态下恢复内源性镇痛。
Sci Rep. 2025 Jun 6;15(1):19924. doi: 10.1038/s41598-025-04976-4.
3
Recognition and treatment of attention deficit-hyperactivity disorder in patients with treatment-resistant burning mouth syndrome: a retrospective case study.

本文引用的文献

1
Monoaminergic mediation of hyperalgesic and analgesic descending control of nociception in mice.单胺能对小鼠伤害感受的痛觉过敏和镇痛下行控制的介导作用
Pain. 2023 May 1;164(5):1096-1105. doi: 10.1097/j.pain.0000000000002806. Epub 2022 Oct 19.
2
Diffuse noxious inhibitory controls and conditioned pain modulation: a shared neurobiology within the descending pain inhibitory system?弥漫性伤害性抑制控制与条件性疼痛调制:下行性疼痛抑制系统内的共同神经生物学机制?
Pain. 2023 Mar 1;164(3):463-468. doi: 10.1097/j.pain.0000000000002719. Epub 2022 Jun 17.
3
Rodent models of attention-deficit hyperactivity disorder: An updated framework for model validation and therapeutic drug discovery.
难治性灼口综合征患者注意力缺陷多动障碍的识别与治疗:一项回顾性病例研究
Front Pain Res (Lausanne). 2025 Apr 23;6:1536584. doi: 10.3389/fpain.2025.1536584. eCollection 2025.
4
Correlation between attention deficit/hyperactivity disorder and chronic pain: a survey of adults in Japan.注意缺陷多动障碍与慢性疼痛之间的相关性:一项针对日本成年人的调查。
Sci Rep. 2025 Apr 16;15(1):13165. doi: 10.1038/s41598-025-95864-4.
5
Innovative therapeutic strategies using ADHD medications tailored to the behavioral characteristics of patients with chronic pain.采用根据慢性疼痛患者行为特征量身定制的注意力缺陷多动障碍(ADHD)药物的创新治疗策略。
Front Pharmacol. 2025 Feb 26;16:1500313. doi: 10.3389/fphar.2025.1500313. eCollection 2025.
6
Precuneal hyperperfusion in patients with attention-deficit/hyperactivity disorder-comorbid nociplastic pain.注意缺陷多动障碍合并伤害感受性疼痛患者的楔前叶灌注增加
Front Pharmacol. 2024 Oct 17;15:1480546. doi: 10.3389/fphar.2024.1480546. eCollection 2024.
注意缺陷多动障碍的啮齿动物模型:模型验证和治疗药物发现的更新框架。
Pharmacol Biochem Behav. 2022 May;216:173378. doi: 10.1016/j.pbb.2022.173378. Epub 2022 Mar 31.
4
Pain and depression comorbidity causes asymmetric plasticity in the locus coeruleus neurons.疼痛和抑郁共病导致蓝斑神经元的非对称可塑性。
Brain. 2022 Mar 29;145(1):154-167. doi: 10.1093/brain/awab239.
5
High Attention-Deficit/Hyperactivity Disorder Scale Scores Among Patients with Persistent Chronic Nonspecific Low Back Pain.持续性慢性非特异性下背痛患者的高注意力缺陷多动障碍量表评分。
Pain Physician. 2021 May;24(3):E299-E307.
6
Atomoxetine Reestablishes Long Term Potentiation in a Mouse Model of Attention Deficit/Hyperactivity Disorder.托莫西汀在注意力缺陷/多动障碍小鼠模型中重建长时程增强效应。
Neuroscience. 2020 Jul 15;439:268-274. doi: 10.1016/j.neuroscience.2019.10.040. Epub 2019 Dec 3.
7
Loss of endogenous analgesia leads to delayed recovery from incisional pain in a rat model of chronic neuropathic pain.内源性镇痛作用的丧失导致慢性神经性疼痛大鼠模型中切口痛的恢复延迟。
Brain Res. 2020 Jan 15;1727:146568. doi: 10.1016/j.brainres.2019.146568. Epub 2019 Nov 27.
8
Chronic Pain And Health-Related Quality Of Life In Women With Autism And/Or ADHD: A Prospective Longitudinal Study.自闭症和/或注意力缺陷多动障碍女性的慢性疼痛与健康相关生活质量:一项前瞻性纵向研究。
J Pain Res. 2019 Oct 18;12:2925-2932. doi: 10.2147/JPR.S212422. eCollection 2019.
9
Redefining Noradrenergic Neuromodulation of Behavior: Impacts of a Modular Locus Coeruleus Architecture.重新定义去甲肾上腺素能神经调节行为:模块化蓝斑核结构的影响。
J Neurosci. 2019 Oct 16;39(42):8239-8249. doi: 10.1523/JNEUROSCI.1164-19.2019.
10
U-Net: deep learning for cell counting, detection, and morphometry.U-Net:用于细胞计数、检测和形态测量学的深度学习。
Nat Methods. 2019 Jan;16(1):67-70. doi: 10.1038/s41592-018-0261-2. Epub 2018 Dec 17.