• 文献检索
  • 文档翻译
  • 深度研究
  • 学术资讯
  • Suppr Zotero 插件Zotero 插件
  • 邀请有礼
  • 套餐&价格
  • 历史记录
应用&插件
Suppr Zotero 插件Zotero 插件浏览器插件Mac 客户端Windows 客户端微信小程序
定价
高级版会员购买积分包购买API积分包
服务
文献检索文档翻译深度研究API 文档MCP 服务
关于我们
关于 Suppr公司介绍联系我们用户协议隐私条款
关注我们

Suppr 超能文献

核心技术专利:CN118964589B侵权必究
粤ICP备2023148730 号-1Suppr @ 2026

文献检索

告别复杂PubMed语法,用中文像聊天一样搜索,搜遍4000万医学文献。AI智能推荐,让科研检索更轻松。

立即免费搜索

文件翻译

保留排版,准确专业,支持PDF/Word/PPT等文件格式,支持 12+语言互译。

免费翻译文档

深度研究

AI帮你快速写综述,25分钟生成高质量综述,智能提取关键信息,辅助科研写作。

立即免费体验

宿主脂质转运蛋白 ORP1 对于柯克斯体在巨噬细胞中的生长和空泡扩张是必需的。

Host Lipid Transport Protein ORP1 Is Necessary for Coxiella burnetii Growth and Vacuole Expansion in Macrophages.

机构信息

Department of Microbiology and Immunology, Indiana University School of Medicine, Indianapolis, Indiana, USA.

Department of Pathology and Microbiology, University of Nebraska Medical Center, Omaha, Nebraska, USA.

出版信息

mSphere. 2023 Jun 22;8(3):e0010423. doi: 10.1128/msphere.00104-23. Epub 2023 Apr 5.

DOI:10.1128/msphere.00104-23
PMID:37017523
原文链接:https://pmc.ncbi.nlm.nih.gov/articles/PMC10286706/
Abstract

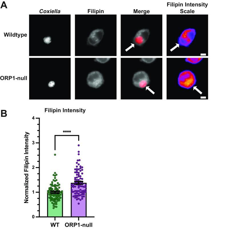
Coxiella burnetii is an intracellular bacterium that causes the human disease Q fever. C. burnetii forms a large, acidic -containing vacuole (CCV) and uses a type 4B secretion system to secrete effector proteins into the host cell cytoplasm. While the CCV membrane is rich in sterols, cholesterol accumulation in the CCV is bacteriolytic, suggesting that C. burnetii regulation of lipid transport and metabolism is critical for successful infection. The mammalian lipid transport protein ORP1L (oxysterol binding protein-like protein 1 Long) localizes to the CCV membrane and mediates CCV-endoplasmic reticulum (ER) membrane contact sites. ORP1L functions in lipid sensing and transport, including cholesterol efflux from late endosomes and lysosomes (LELs), and the ER. Its sister isoform, ORP1S (oxysterol binding protein-like protein 1 Short) also binds cholesterol but has cytoplasmic and nuclear localization. In ORP1-null cells, we found that CCVs were smaller than in wild-type cells, highlighting the importance of ORP1 in CCV development. This effect was consistent between HeLa cells and murine alveolar macrophages (MH-S cells). CCVs in ORP1-null cells had higher cholesterol content than CCVs in wild-type cells at 4 days of infection, suggesting ORP1 functions in cholesterol efflux from the CCV. While the absence of ORP1 led to a C. burnetii growth defect in MH-S cells, there was no growth defect in HeLa cells. Together, our data demonstrated that C. burnetii uses the host sterol transport protein ORP1 to promote CCV development, potentially by using ORP1 to facilitate cholesterol efflux from the CCV to diminish the bacteriolytic effects of cholesterol. Coxiella burnetii is an emerging zoonotic pathogen and bioterrorism threat. No licensed vaccine exists in the United States, and the chronic form of the disease is difficult to treat and potentially lethal. Postinfectious sequelae of C. burnetii infection, including debilitating fatigue, place a significant burden on individuals and communities recovering from an outbreak. C. burnetii must manipulate host cell processes in order to promote infection. Our results establish a link between host cell lipid transport processes and C. burnetii's avoidance of cholesterol toxicity during infection of alveolar macrophages. Elucidating the mechanisms behind bacterial manipulation of the host will yield insight for new strategies to combat this intracellular pathogen.

摘要

贝氏考克斯氏体是一种引起人类 Q 热的细胞内细菌。贝氏考克斯氏体形成一个大型的、含有酸性物质的空泡(CCV),并利用一种 4B 型分泌系统将效应蛋白分泌到宿主细胞质中。虽然 CCV 膜富含固醇,但 CCV 中的胆固醇积累会导致细菌裂解,这表明贝氏考克斯氏体对脂质运输和代谢的调节对于成功感染至关重要。哺乳动物脂质转运蛋白 ORP1L(氧化固醇结合蛋白样蛋白 1 长)定位于 CCV 膜,并介导 CCV-内质网(ER)膜接触位点。ORP1L 参与脂质感应和运输,包括晚期内体和溶酶体(LEL)以及 ER 中的胆固醇外排。其姐妹同工型 ORP1S(氧化固醇结合蛋白样蛋白 1 短)也结合胆固醇,但具有细胞质和核定位。在 ORP1 缺失细胞中,我们发现 CCV 比野生型细胞小,这突出了 ORP1 在 CCV 发育中的重要性。这种效应在 HeLa 细胞和鼠肺泡巨噬细胞(MH-S 细胞)之间是一致的。在感染 4 天时,ORP1 缺失细胞中的 CCV 胆固醇含量高于野生型细胞中的 CCV,表明 ORP1 参与了 CCV 中的胆固醇外排。虽然 ORP1 的缺失导致 MH-S 细胞中的贝氏考克斯氏体生长缺陷,但在 HeLa 细胞中没有生长缺陷。总之,我们的数据表明,贝氏考克斯氏体利用宿主固醇转运蛋白 ORP1 来促进 CCV 的发育,这可能是通过利用 ORP1 促进 CCV 中的胆固醇外排,从而减轻胆固醇的杀菌作用。

贝氏考克斯氏体是一种新兴的人畜共患病原体和生物恐怖威胁。在美国,没有许可的疫苗,疾病的慢性形式难以治疗,且可能致命。感染贝氏考克斯氏体后的后遗症,包括使人虚弱的疲劳,给个人和社区从疫情中恢复带来了巨大的负担。贝氏考克斯氏体必须操纵宿主细胞过程才能促进感染。我们的研究结果建立了宿主细胞脂质运输过程与贝氏考克斯氏体在感染肺泡巨噬细胞时避免胆固醇毒性之间的联系。阐明细菌操纵宿主的机制将为对抗这种细胞内病原体提供新的策略提供洞察力。

https://cdn.ncbi.nlm.nih.gov/pmc/blobs/3528/10286706/b774040f183c/msphere.00104-23-f005.jpg
https://cdn.ncbi.nlm.nih.gov/pmc/blobs/3528/10286706/ec7d89935700/msphere.00104-23-f001.jpg
https://cdn.ncbi.nlm.nih.gov/pmc/blobs/3528/10286706/ebf834599391/msphere.00104-23-f002.jpg
https://cdn.ncbi.nlm.nih.gov/pmc/blobs/3528/10286706/fc65186b59f2/msphere.00104-23-f003.jpg
https://cdn.ncbi.nlm.nih.gov/pmc/blobs/3528/10286706/db6f6bcb61d4/msphere.00104-23-f004.jpg
https://cdn.ncbi.nlm.nih.gov/pmc/blobs/3528/10286706/b774040f183c/msphere.00104-23-f005.jpg
https://cdn.ncbi.nlm.nih.gov/pmc/blobs/3528/10286706/ec7d89935700/msphere.00104-23-f001.jpg
https://cdn.ncbi.nlm.nih.gov/pmc/blobs/3528/10286706/ebf834599391/msphere.00104-23-f002.jpg
https://cdn.ncbi.nlm.nih.gov/pmc/blobs/3528/10286706/fc65186b59f2/msphere.00104-23-f003.jpg
https://cdn.ncbi.nlm.nih.gov/pmc/blobs/3528/10286706/db6f6bcb61d4/msphere.00104-23-f004.jpg
https://cdn.ncbi.nlm.nih.gov/pmc/blobs/3528/10286706/b774040f183c/msphere.00104-23-f005.jpg

相似文献

1
Host Lipid Transport Protein ORP1 Is Necessary for Coxiella burnetii Growth and Vacuole Expansion in Macrophages.宿主脂质转运蛋白 ORP1 对于柯克斯体在巨噬细胞中的生长和空泡扩张是必需的。
mSphere. 2023 Jun 22;8(3):e0010423. doi: 10.1128/msphere.00104-23. Epub 2023 Apr 5.
2
Adenovirus Modulates Toll-Like Receptor 4 Signaling by Reprogramming ORP1L-VAP Protein Contacts for Cholesterol Transport from Endosomes to the Endoplasmic Reticulum.腺病毒通过重新编程ORP1L-VAP蛋白接触点来调节Toll样受体4信号通路,以实现胆固醇从内体到内质网的转运。
J Virol. 2017 Feb 28;91(6). doi: 10.1128/JVI.01904-16. Print 2017 Mar 15.
3
Mechanisms of lipid homeostasis in the Coxiella Containing Vacuole.含柯克斯体空泡内脂质稳态的机制
Biochem Soc Trans. 2025 Jan 22;53(01):59–68. doi: 10.1042/BST20240899.
4
Coxiella burnetii Sterol-Modifying Protein Stmp1 Regulates Cholesterol in the Intracellular Niche.贝纳柯克斯体甾醇修饰蛋白 Stmp1 调控细胞内龛位中的胆固醇。
mBio. 2022 Feb 22;13(1):e0307321. doi: 10.1128/mbio.03073-21. Epub 2022 Jan 25.
5
-containing vacuoles interact with host recycling endosomal proteins Rab11a and Rab35 for vacuolar expansion and bacterial growth.-含有空泡的 vacuoles 与宿主再循环内体蛋白 Rab11a 和 Rab35 相互作用,导致空泡扩张和细菌生长。
Front Cell Infect Microbiol. 2024 May 22;14:1394019. doi: 10.3389/fcimb.2024.1394019. eCollection 2024.
6
Signs and symptoms to determine if a patient presenting in primary care or hospital outpatient settings has COVID-19.在基层医疗机构或医院门诊环境中,如果患者出现以下症状和体征,可判断其是否患有 COVID-19。
Cochrane Database Syst Rev. 2022 May 20;5(5):CD013665. doi: 10.1002/14651858.CD013665.pub3.
7
inhibits nuclear translocation of TFEB, the master transcription factor for lysosomal biogenesis.抑制 TFEB 的核易位,TFEB 是溶酶体生物发生的主转录因子。
J Bacteriol. 2024 Aug 22;206(8):e0015024. doi: 10.1128/jb.00150-24. Epub 2024 Jul 26.
8
The Black Book of Psychotropic Dosing and Monitoring.《精神药物剂量与监测黑皮书》
Psychopharmacol Bull. 2024 Jul 8;54(3):8-59.
9
Promiscuous CD4 Epitope Clusters Associated With Human Recall Responses Are Candidates for a Novel T-Cell Targeted Multi-Epitope Q Fever Vaccine.与人类回忆反应相关的混杂性 CD4 表位簇是新型 T 细胞靶向 Q 热多表位疫苗的候选物。
Front Immunol. 2019 Feb 15;10:207. doi: 10.3389/fimmu.2019.00207. eCollection 2019.
10
The effect of sample site and collection procedure on identification of SARS-CoV-2 infection.样本采集部位和采集程序对严重急性呼吸综合征冠状病毒2(SARS-CoV-2)感染鉴定的影响。
Cochrane Database Syst Rev. 2024 Dec 16;12(12):CD014780. doi: 10.1002/14651858.CD014780.

引用本文的文献

1
Pathogenicity and Virulence of Coxiella burnetii: Focus on Q fever.伯纳特立克次体的致病性和毒力:聚焦于Q热
Virulence. 2025 Dec;16(1):2495842. doi: 10.1080/21505594.2025.2495842. Epub 2025 Jun 19.
2
Cytosolic companionship: Rickettsia connects with the endoplasmic reticulum.胞质陪伴:立克次氏体与内质网相连。
J Cell Biol. 2025 Mar 3;224(3). doi: 10.1083/jcb.202412181. Epub 2025 Feb 11.
3
Mechanisms of lipid homeostasis in the Coxiella Containing Vacuole.含柯克斯体空泡内脂质稳态的机制

本文引用的文献

1
Long-term impact of a Q-fever outbreak: An evaluation of health symptoms, health-related quality of life, participation and health care satisfaction after ten years.Q 热疫情的长期影响:十年后健康症状、健康相关生活质量、参与度和医疗保健满意度的评估。
J Psychosom Res. 2020 Dec;139:110258. doi: 10.1016/j.jpsychores.2020.110258. Epub 2020 Sep 22.
2
Oxysterol-binding protein-related protein 1 variants have opposing cholesterol transport activities from the endolysosomes.氧化固醇结合蛋白相关蛋白 1 变体具有与内溶酶体相反的胆固醇转运活性。
Mol Biol Cell. 2020 Apr 1;31(8):793-802. doi: 10.1091/mbc.E19-12-0697. Epub 2020 Feb 5.
3
Biochem Soc Trans. 2025 Jan 22;53(01):59–68. doi: 10.1042/BST20240899.
4
ER-LD Membrane Contact Sites: A Budding Area in the Pathogen Survival Strategy.内质网-脂滴膜接触位点:病原体生存策略中的一个新兴领域。
Contact (Thousand Oaks). 2024 Dec 18;7:25152564241304196. doi: 10.1177/25152564241304196. eCollection 2024 Jan-Dec.
5
A novel bacterial effector protein mediates ER-LD membrane contacts to regulate host lipid droplets.一种新型细菌效应蛋白介导内质网-脂滴膜接触以调控宿主脂滴。
EMBO Rep. 2024 Dec;25(12):5331-5351. doi: 10.1038/s44319-024-00266-8. Epub 2024 Sep 27.
6
Caspase-8 activity mediates TNFα production and restricts replication during murine macrophage infection.Caspase-8 活性介导 TNFα 的产生,并在鼠巨噬细胞感染过程中限制 复制。
Infect Immun. 2024 Jul 11;92(7):e0005324. doi: 10.1128/iai.00053-24. Epub 2024 Jun 5.
7
The novel bacterial effector protein EPF1 mediates ER-LD membrane contacts to regulate host lipid droplet metabolism.新型细菌效应蛋白EPF1介导内质网-脂滴膜接触以调节宿主脂滴代谢。
bioRxiv. 2023 Dec 11:2023.12.11.571031. doi: 10.1101/2023.12.11.571031.
Intracellular and Plasma Membrane Cholesterol Labeling and Quantification Using Filipin and GFP-D4.
使用制霉菌素和GFP-D4对细胞内和质膜胆固醇进行标记和定量分析
Methods Mol Biol. 2019;1949:137-152. doi: 10.1007/978-1-4939-9136-5_11.
4
Coxiella burnetii Blocks Intracellular Interleukin-17 Signaling in Macrophages.贝纳柯克斯体阻断巨噬细胞内白细胞介素-17 信号通路。
Infect Immun. 2018 Sep 21;86(10). doi: 10.1128/IAI.00532-18. Print 2018 Oct.
5
A non-canonical GTPase interaction enables ORP1L-Rab7-RILP complex formation and late endosome positioning.非规范 GTPase 相互作用使 ORP1L-Rab7-RILP 复合物形成和晚期内体定位成为可能。
J Biol Chem. 2018 Sep 7;293(36):14155-14164. doi: 10.1074/jbc.RA118.001854. Epub 2018 Jul 16.
6
Altering lipid droplet homeostasis affects Coxiella burnetii intracellular growth.改变脂滴稳态会影响伯纳特立克次体的细胞内生长。
PLoS One. 2018 Feb 1;13(2):e0192215. doi: 10.1371/journal.pone.0192215. eCollection 2018.
7
Oxysterol-Binding Protein-Related Protein 1L Regulates Cholesterol Egress from the Endo-Lysosomal System.氧化甾醇结合蛋白相关蛋白1L调节胆固醇从内溶酶体系统的流出。
Cell Rep. 2017 May 30;19(9):1807-1818. doi: 10.1016/j.celrep.2017.05.028.
8
Elevated Cholesterol in the Intracellular Niche Is Bacteriolytic.细胞内生态位中升高的胆固醇具有溶菌作用。
mBio. 2017 Feb 28;8(1):e02313-16. doi: 10.1128/mBio.02313-16.
9
Adenovirus Modulates Toll-Like Receptor 4 Signaling by Reprogramming ORP1L-VAP Protein Contacts for Cholesterol Transport from Endosomes to the Endoplasmic Reticulum.腺病毒通过重新编程ORP1L-VAP蛋白接触点来调节Toll样受体4信号通路,以实现胆固醇从内体到内质网的转运。
J Virol. 2017 Feb 28;91(6). doi: 10.1128/JVI.01904-16. Print 2017 Mar 15.
10
Interactions between the Coxiella burnetii parasitophorous vacuole and the endoplasmic reticulum involve the host protein ORP1L.伯氏考克斯氏体寄生泡与内质网之间的相互作用涉及宿主蛋白ORP1L。
Cell Microbiol. 2017 Jan;19(1). doi: 10.1111/cmi.12637. Epub 2016 Jul 15.