Medizinische Klinik und Poliklinik I, University Hospital Ludwig-Maximilian University, Munich, Germany.
German Centre for Cardiovascular Research, Partner Site Munich Heart Alliance, Munich, Germany.
Blood. 2023 Jun 15;141(24):2973-2992. doi: 10.1182/blood.2022019210.
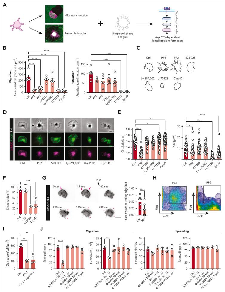
Platelets are not only the first responders in thrombosis and hemostasis but also central players in inflammation. Compared with platelets recruited to thrombi, immune-responsive platelets use distinct effector functions including actin-related protein complex 2/3-dependent migration along adhesive substrate gradients (haptotaxis), which prevents inflammatory bleeding and contributes to host defense. How platelet migration in this context is regulated on a cellular level is incompletely understood. Here, we use time-resolved morphodynamic profiling of individual platelets to show that migration, in contrast to clot retraction, requires anisotropic myosin IIa-activity at the platelet rear which is preceded by polarized actin polymerization at the front to initiate and maintain migration. Integrin GPIIb-dependent outside-in signaling via Gα13 coordinates polarization of migrating platelets to trigger tyrosine kinase c-Src/14-3-3ζ-dependent lamellipodium formation and functions independent of soluble agonists or chemotactic signals. Inhibitors of this signaling cascade, including the clinically used ABL/c-Src inhibitor dasatinib, interfere predominantly with the migratory capacity of platelets, without major impairment of classical platelet functions. In murine inflammation models, this translates to reduced migration of platelets visualized by 4D intravital microscopy, resulting in increased inflammation-associated hemorrhage in acute lung injury. Finally, platelets isolated from patients with leukemia treated with dasatinib who are prone to clinically relevant hemorrhage exhibit prominent migration defects, whereas other platelet functions are only partially affected. In summary, we define a distinct signaling pathway essential for migration and provide novel mechanistic insights explaining dasatinib-related platelet dysfunction and bleeding.
血小板不仅是血栓形成和止血的第一反应者,也是炎症的核心参与者。与募集到血栓中的血小板相比,免疫反应性血小板使用不同的效应功能,包括依赖肌动蛋白相关蛋白复合物 2/3 的沿着粘附底物梯度的迁移(趋化性),这可以防止炎症性出血并有助于宿主防御。在这种情况下,血小板迁移如何在细胞水平上受到调节尚不完全清楚。在这里,我们使用个体血小板的时间分辨形态动力学分析来显示,与血栓收缩相比,迁移需要血小板后部的各向异性肌球蛋白 IIa 活性,而该活性之前是前部的极化肌动蛋白聚合,以启动和维持迁移。整合素 GPIIb 通过 Gα13 依赖的内-外信号转导协调迁移血小板的极化,以触发酪氨酸激酶 c-Src/14-3-3ζ 依赖性片状伪足形成,并独立于可溶性激动剂或趋化信号发挥作用。该信号通路的抑制剂,包括临床使用的 ABL/c-Src 抑制剂达沙替尼,主要干扰血小板的迁移能力,而不会对经典血小板功能造成重大损害。在小鼠炎症模型中,这转化为通过 4D 活体显微镜可视化的血小板迁移减少,导致急性肺损伤中炎症相关出血增加。最后,从接受达沙替尼治疗的白血病患者中分离出的血小板表现出明显的迁移缺陷,而其他血小板功能仅部分受到影响。总之,我们定义了一个对于迁移至关重要的独特信号通路,并提供了新的机制见解,解释了达沙替尼相关的血小板功能障碍和出血。