Suppr超能文献

人类拓扑异构酶 IIIα 断裂复合物的复制相关形成和修复。

Replication-associated formation and repair of human topoisomerase IIIα cleavage complexes.

机构信息

Developmental Therapeutics Branch & Laboratory of Molecular Pharmacology, Center for Cancer Research, National Cancer Institute, NIH, Bethesda, MD, 20892, USA.

出版信息

Nat Commun. 2023 Apr 6;14(1):1925. doi: 10.1038/s41467-023-37498-6.

Abstract

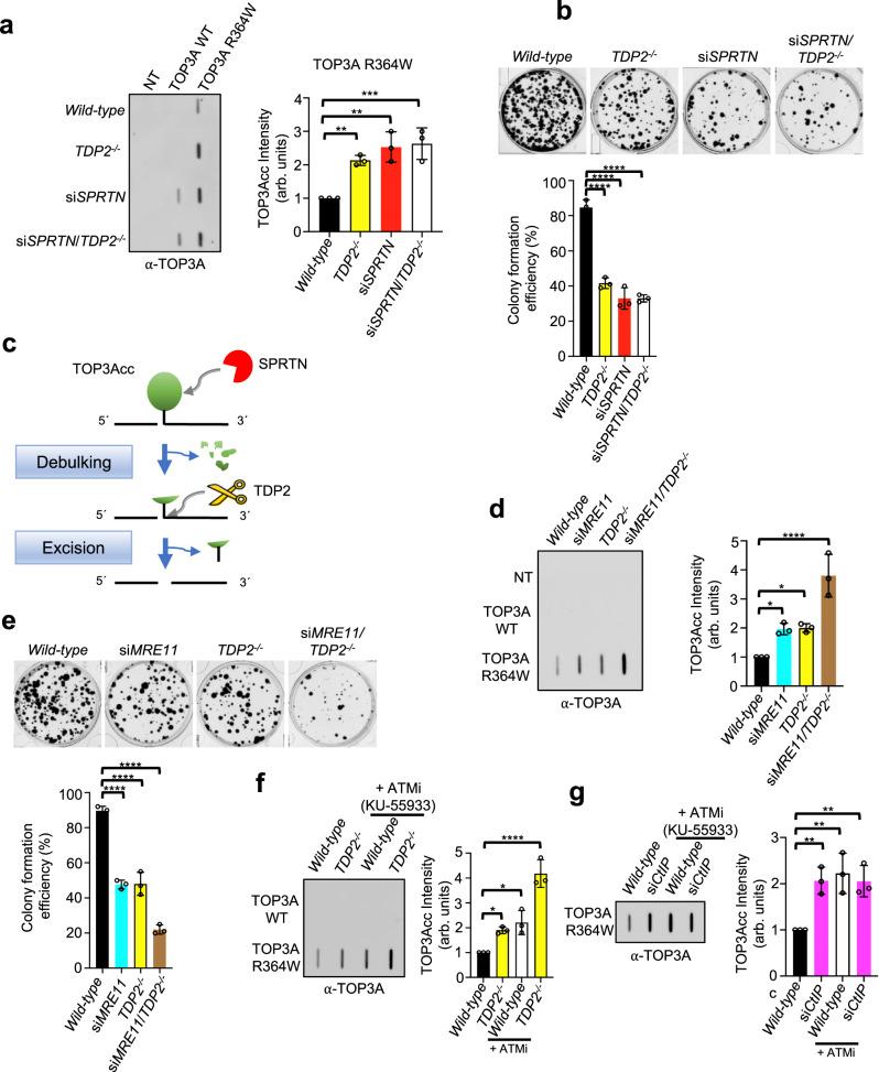
Topoisomerase IIIα (TOP3A) belongs to the conserved Type IA family of DNA topoisomerases. Here we report that human TOP3A is associated with DNA replication forks and that a "self-trapping" TOP3A mutant (TOP3A-R364W) generates cellular TOP3A DNA cleavage complexes (TOP3Accs). We show that trapped TOP3Accs that interfere with replication, induce DNA damage and genome instability. To elucidate how TOP3Accs are repaired, we explored the role of Spartan (SPRTN), the metalloprotease associated with DNA replication, which digests proteins forming DNA-protein crosslinks (DPCs). We find that SPRTN-deficient cells show elevated TOP3Accs, whereas overexpression of SPRTN lowers cellular TOP3Accs. SPRTN is deubiquitinated and epistatic with TDP2 in response to TOP3Accs. In addition, we found that MRE11 can excise TOP3Accs, and that cell cycle determines the preference for the SPRTN-TDP2 vs. the ATM-MRE11 pathways, in S vs. G2, respectively. Our study highlights the prevalence of TOP3Accs repair mechanisms to ensure normal DNA replication.

摘要

拓扑异构酶 IIIα(TOP3A)属于保守的 I 型 DNA 拓扑异构酶家族。在这里,我们报告人类 TOP3A 与 DNA 复制叉有关,并且“自捕获”TOP3A 突变体(TOP3A-R364W)产生细胞 TOP3A DNA 切割复合物(TOP3Accs)。我们表明,被捕获的 TOP3Accs 会干扰复制,引起 DNA 损伤和基因组不稳定性。为了阐明 TOP3Accs 是如何修复的,我们探讨了 Spartan(SPRTN)的作用,Spartan 是与 DNA 复制相关的金属蛋白酶,它可消化形成 DNA-蛋白质交联(DPC)的蛋白质。我们发现,SPRTN 缺陷细胞中出现高水平的 TOP3Accs,而过表达 SPRTN 则降低细胞中的 TOP3Accs。SPRTN 响应 TOP3Accs 被去泛素化并与 TDP2 形成上位性关系。此外,我们发现 MRE11 可以切除 TOP3Accs,并且细胞周期决定了在 S 期和 G2 期分别偏向 SPRTN-TDP2 与 ATM-MRE11 途径的偏好。我们的研究强调了存在广泛的 TOP3Accs 修复机制以确保正常的 DNA 复制。

https://cdn.ncbi.nlm.nih.gov/pmc/blobs/b53a/10079683/e5dc512b5e45/41467_2023_37498_Fig1_HTML.jpg

文献检索

告别复杂PubMed语法,用中文像聊天一样搜索,搜遍4000万医学文献。AI智能推荐,让科研检索更轻松。

立即免费搜索

文件翻译

保留排版,准确专业,支持PDF/Word/PPT等文件格式,支持 12+语言互译。

免费翻译文档

深度研究

AI帮你快速写综述,25分钟生成高质量综述,智能提取关键信息,辅助科研写作。

立即免费体验