Suppr超能文献

儿童克罗恩病诊断辅助:基因组分析与机器学习

Pediatric Crohn's disease diagnosis aid genomic analysis and machine learning.

作者信息

Zheng Zhiwei, Zhan Sha, Zhou Yongmao, Huang Ganghua, Chen Pan, Li Baofei

机构信息

Department of Pediatrics, Zhongshan Hospital of Traditional Chinese Medicine Affiliated to Guangzhou University of Traditional Chinese Medicine, Zhongshan, China.

School of Chinese Medicine, Jinan University, Guangzhou, China.

出版信息

Front Pediatr. 2023 Mar 23;11:991247. doi: 10.3389/fped.2023.991247. eCollection 2023.

Abstract

INTRODUCTION

Determination of pediatric Crohn's disease (CD) remains a major diagnostic challenge. However, the rapidly emerging field of artificial intelligence has demonstrated promise in developing diagnostic models for intractable diseases.

METHODS

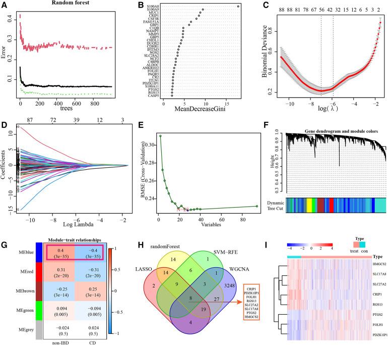
We propose an artificial neural network model of 8 gene markers identified by 4 classification algorithms based on Gene Expression Omnibus database for diagnostic of pediatric CD.

RESULTS

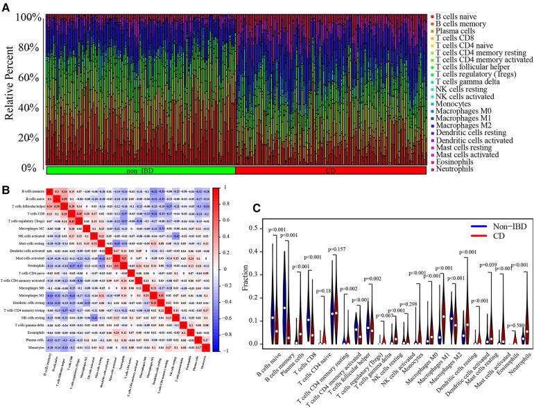
The model achieved over 85% accuracy and area under ROC curve value in both training set and testing set for diagnosing pediatric CD. Additionally, immune infiltration analysis was performed to address why these markers can be integrated to develop a diagnostic model.

CONCLUSION

This study supports further clinical facilitation of precise disease diagnosis by integrating genomics and machine learning algorithms in open-access database.

摘要

引言

小儿克罗恩病(CD)的诊断仍然是一项重大的诊断挑战。然而,迅速兴起的人工智能领域已在开发难治性疾病诊断模型方面展现出前景。

方法

我们基于基因表达综合数据库,提出一个由4种分类算法识别出的8个基因标志物的人工神经网络模型,用于小儿CD的诊断。

结果

该模型在训练集和测试集中诊断小儿CD时,准确率均超过85%,ROC曲线下面积值也较高。此外,还进行了免疫浸润分析,以探讨为何这些标志物可整合用于开发诊断模型。

结论

本研究支持通过在开放获取数据库中整合基因组学和机器学习算法,进一步促进临床精确疾病诊断。

https://cdn.ncbi.nlm.nih.gov/pmc/blobs/24fa/10076664/2741e455d489/fped-11-991247-g001.jpg

文献检索

告别复杂PubMed语法,用中文像聊天一样搜索,搜遍4000万医学文献。AI智能推荐,让科研检索更轻松。

立即免费搜索

文件翻译

保留排版,准确专业,支持PDF/Word/PPT等文件格式,支持 12+语言互译。

免费翻译文档

深度研究

AI帮你快速写综述,25分钟生成高质量综述,智能提取关键信息,辅助科研写作。

立即免费体验