Suppr超能文献

BopN 是 III 型分泌系统的守门人。

BopN is a Gatekeeper of the Type III Secretion System.

机构信息

Laboratory of Infection Biology, Institute of Microbiology of the Czech Academy of Sciences, Prague, Czech Republic.

Laboratory of Molecular Biology of Bacterial Pathogens, Institute of Microbiology of the Czech Academy of Sciences, Prague, Czech Republic.

出版信息

Microbiol Spectr. 2023 Jun 15;11(3):e0411222. doi: 10.1128/spectrum.04112-22. Epub 2023 Apr 10.

Abstract

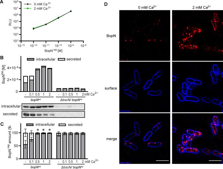
The classical species infect the respiratory tract of mammals. While B. bronchiseptica causes rather chronic respiratory infections in a variety of mammals, the human-adapted species B. pertussis and cause an acute respiratory disease known as whooping cough or pertussis. The virulence factors include a type III secretion system (T3SS) that translocates effectors BteA and BopN into host cells. However, the regulatory mechanisms underlying the secretion and translocation activity of T3SS in bordetellae are largely unknown. We have solved the crystal structure of BopN of B. pertussis and show that it is similar to the structures of gatekeepers that control access to the T3SS channel from the bacterial cytoplasm. We further found that BopN accumulates at the cell periphery at physiological concentrations of calcium ions (2 mM) that inhibit the secretion of BteA and BopN. Deletion of the gene in B. bronchiseptica increased secretion of the BteA effector into calcium-rich medium but had no effect on secretion of the T3SS translocon components BopD and BopB. Moreover, the Δ mutant secreted approximately 10-fold higher amounts of BteA into the medium of infected cells than the wild-type bacteria, but it translocated lower amounts of BteA into the host cell cytoplasm. These data demonstrate that BopN is a T3SS gatekeeper required for regulated and targeted translocation of the BteA effector through the T3SS injectisome into host cells. The T3SS is utilized by many Gram-negative bacteria to deliver effector proteins from bacterial cytosol directly into infected host cell cytoplasm in a regulated and targeted manner. Pathogenic bordetellae use the T3SS to inject the BteA and BopN proteins into infected cells and upregulate the production of the anti-inflammatory cytokine interleukin-10 (IL-10) to evade host immunity. Previous studies proposed that BopN acted as an effector in host cells. In this study, we report that BopN is a T3SS gatekeeper that regulates the secretion and translocation activity of T3SS.

摘要

经典物种感染哺乳动物的呼吸道。虽然 B. bronchiseptica 会在多种哺乳动物中引起相当慢性的呼吸道感染,但适应人类的物种 B. pertussis 和 会引起一种称为百日咳或百日咳的急性呼吸道疾病。毒力因子包括 III 型分泌系统(T3SS),该系统将效应物 BteA 和 BopN 易位到宿主细胞中。然而,博德特氏菌 T3SS 分泌和易位活性的调节机制在很大程度上尚不清楚。我们已经解决了 B. pertussis 的 BopN 的晶体结构,并表明它类似于控制从细菌细胞质进入 T3SS 通道的门控蛋白的结构。我们进一步发现,在生理浓度的钙离子(2mM)下,BopN 在细胞周围积累,该钙离子抑制 BteA 和 BopN 的分泌。在 B. bronchiseptica 中删除 基因增加了富含钙的培养基中 BteA 效应子的分泌,但对 T3SS 转位器成分 BopD 和 BopB 的分泌没有影响。此外,Δ突变体将大约 10 倍量的 BteA 分泌到感染细胞的培养基中,而野生型细菌则将更少量的 BteA 易位到宿主细胞质中。这些数据表明,BopN 是一种 T3SS 门控蛋白,对于通过 T3SS 注入体将 BteA 效应子有调节和靶向地易位到宿主细胞中是必需的。T3SS 被许多革兰氏阴性菌用于以调节和靶向的方式将效应蛋白从细菌胞质溶胶直接递送至感染的宿主细胞胞质溶胶中。致病性博德特氏菌利用 T3SS 将 BteA 和 BopN 蛋白注入感染细胞,并上调抗炎细胞因子白细胞介素-10(IL-10)的产生,以逃避宿主免疫。先前的研究提出 BopN 在宿主细胞中起效应物的作用。在这项研究中,我们报告说 BopN 是一种 T3SS 门控蛋白,可调节 T3SS 的分泌和易位活性。

https://cdn.ncbi.nlm.nih.gov/pmc/blobs/d535/10269732/dbbd46ac4340/spectrum.04112-22-f001.jpg

文献AI研究员

20分钟写一篇综述,助力文献阅读效率提升50倍。

立即体验

用中文搜PubMed

大模型驱动的PubMed中文搜索引擎

马上搜索

文档翻译

学术文献翻译模型,支持多种主流文档格式。

立即体验