Suppr超能文献

分泌后的生存——能快速切换效应物分泌,并可根据外部条件变化恢复细胞分裂。

Life After Secretion- Rapidly Toggles Effector Secretion and Can Resume Cell Division in Response to Changing External Conditions.

作者信息

Milne-Davies Bailey, Helbig Carlos, Wimmi Stephan, Cheng Dorothy W C, Paczia Nicole, Diepold Andreas

机构信息

Department of Ecophysiology, Max Planck Institute for Terrestrial Microbiology, Marburg, Germany.

出版信息

Front Microbiol. 2019 Sep 13;10:2128. doi: 10.3389/fmicb.2019.02128. eCollection 2019.

Abstract

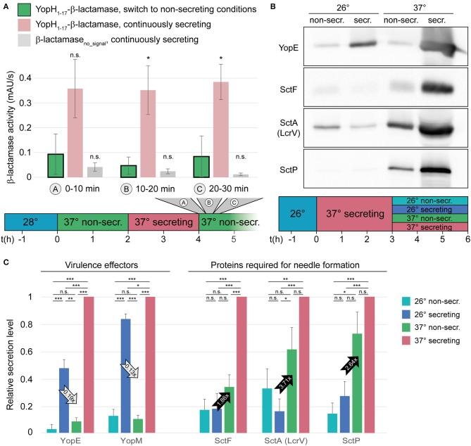
Many pathogenic bacteria use the type III secretion system (T3SS) injectisome to manipulate host cells by injecting virulence-promoting effector proteins into the host cytosol. The T3SS is activated upon host cell contact, and its activation is accompanied by an arrest of cell division; hence, many species maintain a T3SS-inactive sibling population to propagate efficiently within the host. The enteric pathogen utilizes the T3SS to prevent phagocytosis and inhibit inflammatory responses. Unlike other species, almost all are T3SS-positive at 37°C, which raises the question, how these bacteria are able to propagate within the host, that is, when and how they stop secretion and restart cell division after a burst of secretion. Using a fast and quantitative secretion assay, we have examined the initiation and termination of type III secretion. We found that effector secretion begins immediately once the activating signal is present, and instantly stops when this signal is removed. Following effector secretion, the bacteria resume division within minutes after being introduced to a non-secreting environment, and the same bacteria are able to re-initiate effector secretion at later time points. Our results indicate that use their type III secretion system to promote their individual survival when necessary, and are able to quickly switch their behavior toward replication afterwards, possibly gaining an advantage during infection.

摘要

许多致病细菌利用III型分泌系统(T3SS)注射体,通过将促进毒力的效应蛋白注入宿主细胞质来操纵宿主细胞。T3SS在与宿主细胞接触时被激活,其激活伴随着细胞分裂的停滞;因此,许多物种维持一个T3SS失活的同胞群体,以便在宿主体内有效地繁殖。肠道病原体利用T3SS来防止吞噬作用并抑制炎症反应。与其他物种不同,几乎所有的[具体物种未提及]在37°C时都是T3SS阳性,这就提出了一个问题,即这些细菌如何能够在宿主体内繁殖,也就是说,它们在一阵分泌后何时以及如何停止分泌并重新开始细胞分裂。使用一种快速且定量的分泌测定法,我们研究了III型分泌的起始和终止。我们发现,一旦存在激活信号,效应蛋白分泌立即开始,当该信号被去除时立即停止。在效应蛋白分泌之后,细菌在被引入非分泌环境后几分钟内恢复分裂,并且同一细菌能够在随后的时间点重新启动效应蛋白分泌。我们的结果表明,[具体物种未提及]在必要时利用其III型分泌系统来促进个体存活,并且能够随后迅速将其行为转变为复制,这可能在感染期间获得优势。

https://cdn.ncbi.nlm.nih.gov/pmc/blobs/5341/6753693/40a5d8619c9c/fmicb-10-02128-g0001.jpg

文献AI研究员

20分钟写一篇综述,助力文献阅读效率提升50倍。

立即体验

用中文搜PubMed

大模型驱动的PubMed中文搜索引擎

马上搜索

文档翻译

学术文献翻译模型,支持多种主流文档格式。

立即体验