• 文献检索
  • 文档翻译
  • 深度研究
  • 学术资讯
  • Suppr Zotero 插件Zotero 插件
  • 邀请有礼
  • 套餐&价格
  • 历史记录
应用&插件
Suppr Zotero 插件Zotero 插件浏览器插件Mac 客户端Windows 客户端微信小程序
定价
高级版会员购买积分包购买API积分包
服务
文献检索文档翻译深度研究API 文档MCP 服务
关于我们
关于 Suppr公司介绍联系我们用户协议隐私条款
关注我们

Suppr 超能文献

核心技术专利:CN118964589B侵权必究
粤ICP备2023148730 号-1Suppr @ 2026

文献检索

告别复杂PubMed语法,用中文像聊天一样搜索,搜遍4000万医学文献。AI智能推荐,让科研检索更轻松。

立即免费搜索

文件翻译

保留排版,准确专业,支持PDF/Word/PPT等文件格式,支持 12+语言互译。

免费翻译文档

深度研究

AI帮你快速写综述,25分钟生成高质量综述,智能提取关键信息,辅助科研写作。

立即免费体验

乙酰氨基阿维菌素加重雌性小鼠单侧输尿管梗阻后的肾纤维化。

Diminazene aceturate exacerbates renal fibrosis after unilateral ureteral obstruction in female mice.

作者信息

Kim Yosep, Kim Jongwan, Han Sang Jun

机构信息

Department of Biotechnology, College of Fisheries Sciences, Pukyong National University, Busan, Republic of Korea.

Department of Medical Laboratory Science, Dong-Eui Institute of Technology, Busan, Republic of Korea.

出版信息

Kidney Res Clin Pract. 2023 Mar;42(2):188-201. doi: 10.23876/j.krcp.22.033. Epub 2023 Mar 22.

DOI:10.23876/j.krcp.22.033
PMID:37037481
原文链接:https://pmc.ncbi.nlm.nih.gov/articles/PMC10085718/
Abstract

BACKGROUND

Diminazene aceturate (DIZE), an angiotensin-converting enzyme 2 (ACE2) activator, exerts anti-inflammatory and antifibrotic effects in a variety of human chronic diseases. However, the role of DIZE in kidney fibrosis and the underlying mechanism remain unclear. Therefore, we investigated the effects of DIZE on the progression of renal fibrosis after unilateral ureteral obstruction (UUO), a well-established model of chronic kidney disease.

METHODS

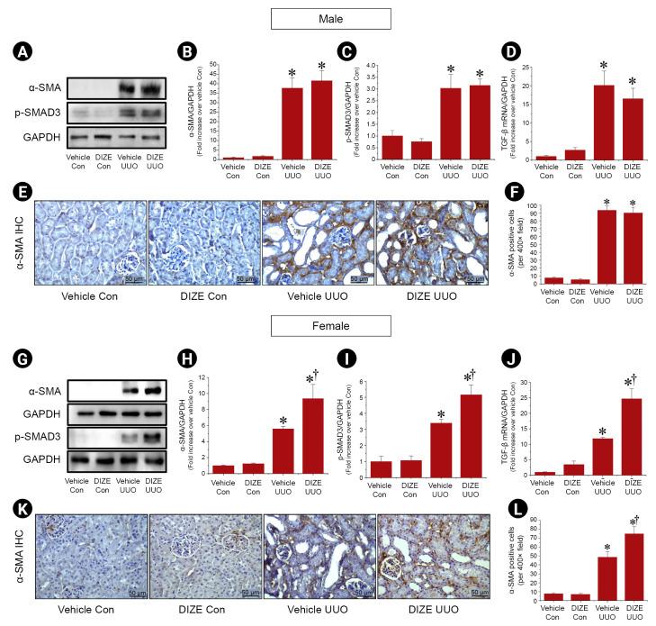
C57BL/6 female or male mice were subjected to right UUO. Mice received 15 mg/kg DIZE or vehicle (saline) daily. On the 7th day after UUO, kidneys were collected for analysis of renal fibrosis (α-smooth muscle actin, phosphorylated SMAD3, transforming growth factor (TGF)-β, Masson's trichrome, and Sirius red staining), inflammation (macrophage infiltration, proinflammatory cytokines/ chemokines), apoptosis/necrotic cell death (TUNEL and periodic acid-Schiff staining), and ACE2 activity and messenger RNA (mRNA) expression.

RESULTS

Treatment with DIZE exacerbated renal fibrosis by upregulating the profibrotic TGF-β/SMAD3 pathway, proinflammatory cytokine/chemokines (interleukin [IL]-1β, monocyte chemoattractant protein-1, IL-6, and macrophage inflammatory protein-2) levels, M2 macrophage accumulation (CD206, IL-4, IL-10, and CX3CL1), and apoptotic/necrotic cell death in the obstructed kidneys of female mice but not male mice. However, DIZE treatment had no effect on ACE2 activity or mRNA expression.

CONCLUSION

DIZE exacerbates UUO-induced renal fibrosis by aggravating tubular damage, apoptosis, and inflammation through independent of angiotensin (1-7), angiotensin II levels, and ACE2 expression/activity, rather than protecting against renal fibrosis after UUO. DIZE also has powerful effects on recruiting macrophages, including the M2-polarized subtype, in female UUO mice.

摘要

背景

乙酰氧肟酸二脒那嗪(DIZE)是一种血管紧张素转换酶2(ACE2)激活剂,在多种人类慢性疾病中发挥抗炎和抗纤维化作用。然而,DIZE在肾纤维化中的作用及其潜在机制仍不清楚。因此,我们研究了DIZE对单侧输尿管梗阻(UUO)后肾纤维化进展的影响,UUO是一种成熟的慢性肾脏病模型。

方法

对C57BL/6雌性或雄性小鼠进行右侧UUO手术。小鼠每天接受15mg/kg DIZE或载体(生理盐水)。UUO术后第7天,收集肾脏用于分析肾纤维化(α-平滑肌肌动蛋白、磷酸化SMAD3、转化生长因子(TGF)-β、Masson三色染色和天狼星红染色)、炎症(巨噬细胞浸润、促炎细胞因子/趋化因子)、凋亡/坏死性细胞死亡(TUNEL和过碘酸希夫染色)以及ACE2活性和信使核糖核酸(mRNA)表达。

结果

DIZE治疗通过上调促纤维化的TGF-β/SMAD3途径、促炎细胞因子/趋化因子(白细胞介素[IL]-1β、单核细胞趋化蛋白-1、IL-6和巨噬细胞炎性蛋白-2)水平、M2巨噬细胞积聚(CD206、IL-4、IL-10和CX3CL1)以及雌性小鼠而非雄性小鼠梗阻肾脏中的凋亡/坏死性细胞死亡,加剧了肾纤维化。然而,DIZE治疗对ACE2活性或mRNA表达没有影响。

结论

DIZE通过加重肾小管损伤、凋亡和炎症,独立于血管紧张素(1-7)、血管紧张素II水平和ACE2表达/活性,加剧UUO诱导的肾纤维化,而不是预防UUO后的肾纤维化。DIZE对雌性UUO小鼠招募巨噬细胞(包括M2极化亚型)也有强大作用。

https://cdn.ncbi.nlm.nih.gov/pmc/blobs/3384/10085718/1f3ab079e227/j-krcp-22-033f8.jpg
https://cdn.ncbi.nlm.nih.gov/pmc/blobs/3384/10085718/28b0571d0f3c/j-krcp-22-033f1.jpg
https://cdn.ncbi.nlm.nih.gov/pmc/blobs/3384/10085718/593bec3e5cb2/j-krcp-22-033f2.jpg
https://cdn.ncbi.nlm.nih.gov/pmc/blobs/3384/10085718/0c6af59ff590/j-krcp-22-033f3.jpg
https://cdn.ncbi.nlm.nih.gov/pmc/blobs/3384/10085718/08eb105a6080/j-krcp-22-033f4.jpg
https://cdn.ncbi.nlm.nih.gov/pmc/blobs/3384/10085718/9744a9927af9/j-krcp-22-033f5.jpg
https://cdn.ncbi.nlm.nih.gov/pmc/blobs/3384/10085718/03167deb8c9b/j-krcp-22-033f6.jpg
https://cdn.ncbi.nlm.nih.gov/pmc/blobs/3384/10085718/b7bd97552565/j-krcp-22-033f7.jpg
https://cdn.ncbi.nlm.nih.gov/pmc/blobs/3384/10085718/1f3ab079e227/j-krcp-22-033f8.jpg
https://cdn.ncbi.nlm.nih.gov/pmc/blobs/3384/10085718/28b0571d0f3c/j-krcp-22-033f1.jpg
https://cdn.ncbi.nlm.nih.gov/pmc/blobs/3384/10085718/593bec3e5cb2/j-krcp-22-033f2.jpg
https://cdn.ncbi.nlm.nih.gov/pmc/blobs/3384/10085718/0c6af59ff590/j-krcp-22-033f3.jpg
https://cdn.ncbi.nlm.nih.gov/pmc/blobs/3384/10085718/08eb105a6080/j-krcp-22-033f4.jpg
https://cdn.ncbi.nlm.nih.gov/pmc/blobs/3384/10085718/9744a9927af9/j-krcp-22-033f5.jpg
https://cdn.ncbi.nlm.nih.gov/pmc/blobs/3384/10085718/03167deb8c9b/j-krcp-22-033f6.jpg
https://cdn.ncbi.nlm.nih.gov/pmc/blobs/3384/10085718/b7bd97552565/j-krcp-22-033f7.jpg
https://cdn.ncbi.nlm.nih.gov/pmc/blobs/3384/10085718/1f3ab079e227/j-krcp-22-033f8.jpg

相似文献

1
Diminazene aceturate exacerbates renal fibrosis after unilateral ureteral obstruction in female mice.乙酰氨基阿维菌素加重雌性小鼠单侧输尿管梗阻后的肾纤维化。
Kidney Res Clin Pract. 2023 Mar;42(2):188-201. doi: 10.23876/j.krcp.22.033. Epub 2023 Mar 22.
2
Anti-renal fibrosis effect of asperulosidic acid via TGF-β1/smad2/smad3 and NF-κB signaling pathways in a rat model of unilateral ureteral obstruction.阿魏酸通过 TGF-β1/smad2/smad3 和 NF-κB 信号通路对单侧输尿管梗阻大鼠模型的抗肾纤维化作用。
Phytomedicine. 2019 Feb;53:274-285. doi: 10.1016/j.phymed.2018.09.009. Epub 2018 Sep 5.
3
The flavonoid fisetin ameliorates renal fibrosis by inhibiting SMAD3 phosphorylation, oxidative damage, and inflammation in ureteral obstructed kidney in mice.黄酮类化合物非瑟酮通过抑制小鼠输尿管梗阻性肾病中SMAD3磷酸化、氧化损伤和炎症来改善肾纤维化。
Kidney Res Clin Pract. 2023 May;42(3):325-339. doi: 10.23876/j.krcp.22.034. Epub 2023 Mar 22.
4
Angiotensin-converting enzyme 2 (ACE2) activator diminazene aceturate ameliorates endotoxin-induced uveitis in mice.血管紧张素转化酶 2(ACE2)激活剂乙酰苯肼改善内毒素诱导的小鼠葡萄膜炎。
Invest Ophthalmol Vis Sci. 2014 May 22;55(6):3809-18. doi: 10.1167/iovs.14-13883.
5
Smad3 deficiency attenuates renal fibrosis, inflammation,and apoptosis after unilateral ureteral obstruction.Smad3基因缺陷可减轻单侧输尿管梗阻后的肾纤维化、炎症及细胞凋亡。
Kidney Int. 2004 Aug;66(2):597-604. doi: 10.1111/j.1523-1755.2004.00779.x.
6
Angiotensin-converting enzyme 2 activator diminazene aceturate prevents lipopolysaccharide-induced inflammation by inhibiting MAPK and NF-κB pathways in human retinal pigment epithelium.血管紧张素转换酶2激活剂乙酰氨基阿维菌素通过抑制人视网膜色素上皮细胞中的丝裂原活化蛋白激酶和核因子κB信号通路来预防脂多糖诱导的炎症。
J Neuroinflammation. 2016 Feb 9;13:35. doi: 10.1186/s12974-016-0489-7.
7
Loss of angiotensin-converting enzyme 2 enhances TGF-β/Smad-mediated renal fibrosis and NF-κB-driven renal inflammation in a mouse model of obstructive nephropathy.血管紧张素转化酶 2 的缺失增强了 TGF-β/Smad 介导的肾纤维化和 NF-κB 驱动的梗阻性肾病小鼠模型中的肾炎症。
Lab Invest. 2012 May;92(5):650-61. doi: 10.1038/labinvest.2012.2. Epub 2012 Feb 13.
8
Berberine ameliorates renal interstitial fibrosis induced by unilateral ureteral obstruction in rats.小檗碱改善大鼠单侧输尿管梗阻所致的肾间质纤维化。
Nephrology (Carlton). 2014 Sep;19(9):542-51. doi: 10.1111/nep.12271.
9
Specific Inhibitor of Smad3 (SIS3) Attenuates Fibrosis, Apoptosis, and Inflammation in Unilateral Ureteral Obstruction Kidneys by Inhibition of Transforming Growth Factor β (TGF-β)/Smad3 Signaling.特异性 Smad3 抑制剂(SIS3)通过抑制转化生长因子 β(TGF-β)/Smad3 信号通路减轻单侧输尿管梗阻肾脏的纤维化、细胞凋亡和炎症。
Med Sci Monit. 2018 Mar 20;24:1633-1641. doi: 10.12659/msm.909236.
10
The ACE2 activator diminazene aceturate ameliorates colitis by repairing the gut-vascular barrier in mice.ACE2 激活剂乙酰苯肼可通过修复小鼠的肠道血管屏障来改善结肠炎。
Microvasc Res. 2023 Jul;148:104544. doi: 10.1016/j.mvr.2023.104544. Epub 2023 Apr 29.

引用本文的文献

1
Intracellular iron accumulation throughout the progression of sepsis influences the phenotype and function of activated macrophages in renal tissue damage.在脓毒症进展过程中,细胞内铁的蓄积会影响肾组织损伤时活化巨噬细胞的表型和功能。
Front Physiol. 2025 Jan 30;16:1430946. doi: 10.3389/fphys.2025.1430946. eCollection 2025.
2
Nephroprotective effects of diminazene on doxorubicin-induced acute kidney injury in rats.地克珠利对阿霉素诱导的大鼠急性肾损伤的肾保护作用。
Toxicol Rep. 2023 Nov 10;11:460-468. doi: 10.1016/j.toxrep.2023.11.005. eCollection 2023 Dec.

本文引用的文献

1
Diminazene Aceturate Stabilizes Atherosclerotic Plaque and Attenuates Hepatic Steatosis in apoE-Knockout Mice by Influencing Macrophages Polarization and Taurine Biosynthesis.二甲硝咪唑乙酰丙酮通过影响巨噬细胞极化和牛磺酸生物合成稳定动脉粥样硬化斑块并减轻载脂蛋白 E 基因敲除小鼠的肝脂肪变性。
Int J Mol Sci. 2021 May 30;22(11):5861. doi: 10.3390/ijms22115861.
2
Combined protective effects of oligo-fucoidan, fucoxanthin, and L-carnitine on the kidneys of chronic kidney disease mice.寡聚岩藻糖、岩藻黄质和左旋肉碱对慢性肾病小鼠肾脏的联合保护作用。
Eur J Pharmacol. 2021 Feb 5;892:173708. doi: 10.1016/j.ejphar.2020.173708. Epub 2020 Nov 3.
3
The M2 macrophage marker : a novel prognostic indicator for acute myeloid leukemia.
M2巨噬细胞标志物:急性髓系白血病的一种新型预后指标。
Oncoimmunology. 2019 Nov 3;9(1):1683347. doi: 10.1080/2162402X.2019.1683347. eCollection 2020.
4
The potential actions of angiotensin-converting enzyme II (ACE2) activator diminazene aceturate (DIZE) in various diseases.二氮嗪乙酰脲(DIZE)作为血管紧张素转换酶 II(ACE2)激活剂在多种疾病中的潜在作用。
Clin Exp Pharmacol Physiol. 2020 May;47(5):751-758. doi: 10.1111/1440-1681.13251. Epub 2020 Jan 28.
5
Semi-quantitative Determination of Protein Expression using Immunohistochemistry Staining and Analysis: An Integrated Protocol.使用免疫组织化学染色和分析进行蛋白质表达的半定量测定:综合方案
Bio Protoc. 2019 Dec 20;9(24). doi: 10.21769/BioProtoc.3465.
6
Effect of preventive or therapeutic treatment with angiotensin 1-7 in a model of bleomycin-induced lung fibrosis in mice.血管紧张素 1-7 对博来霉素诱导的小鼠肺纤维化模型的预防性或治疗性治疗作用。
J Leukoc Biol. 2019 Sep;106(3):677-686. doi: 10.1002/JLB.MA1218-490RR. Epub 2019 Jun 30.
7
Unilateral Ureteral Obstruction as a Model to Investigate Fibrosis-Attenuating Treatments.单侧输尿管梗阻作为一种研究纤维化缓解治疗的模型。
Biomolecules. 2019 Apr 8;9(4):141. doi: 10.3390/biom9040141.
8
The signaling protein Wnt5a promotes TGFβ1-mediated macrophage polarization and kidney fibrosis by inducing the transcriptional regulators Yap/Taz.信号蛋白 Wnt5a 通过诱导转录调节剂 Yap/Taz 促进 TGFβ1 介导的巨噬细胞极化和肾脏纤维化。
J Biol Chem. 2018 Dec 14;293(50):19290-19302. doi: 10.1074/jbc.RA118.005457. Epub 2018 Oct 17.
9
The small molecule drug diminazene aceturate inhibits liver injury and biliary fibrosis in mice.小分子药物乙酰氮苯胂酸可抑制小鼠肝损伤和胆管纤维化。
Sci Rep. 2018 Jul 5;8(1):10175. doi: 10.1038/s41598-018-28490-y.
10
Macrophage plasticity, polarization, and function in health and disease.巨噬细胞的可塑性、极化及其在健康与疾病中的功能。
J Cell Physiol. 2018 Sep;233(9):6425-6440. doi: 10.1002/jcp.26429. Epub 2018 Mar 1.