• 文献检索
  • 文档翻译
  • 深度研究
  • 学术资讯
  • Suppr Zotero 插件Zotero 插件
  • 邀请有礼
  • 套餐&价格
  • 历史记录
应用&插件
Suppr Zotero 插件Zotero 插件浏览器插件Mac 客户端Windows 客户端微信小程序
定价
高级版会员购买积分包购买API积分包
服务
文献检索文档翻译深度研究API 文档MCP 服务
关于我们
关于 Suppr公司介绍联系我们用户协议隐私条款
关注我们

Suppr 超能文献

核心技术专利:CN118964589B侵权必究
粤ICP备2023148730 号-1Suppr @ 2026

文献检索

告别复杂PubMed语法,用中文像聊天一样搜索,搜遍4000万医学文献。AI智能推荐,让科研检索更轻松。

立即免费搜索

文件翻译

保留排版,准确专业,支持PDF/Word/PPT等文件格式,支持 12+语言互译。

免费翻译文档

深度研究

AI帮你快速写综述,25分钟生成高质量综述,智能提取关键信息,辅助科研写作。

立即免费体验

桩蛋白通过调节微管乙酰化来调节 Rab5 介导的囊泡运动。

Paxillin regulates Rab5-mediated vesicle motility through modulating microtubule acetylation.

机构信息

Department of Cell and Developmental Biology, State University of New York Upstate Medical University, Syracuse, NY 13210.

出版信息

Mol Biol Cell. 2023 Jun 1;34(7):ar65. doi: 10.1091/mbc.E22-10-0455. Epub 2023 Apr 12.

DOI:10.1091/mbc.E22-10-0455
PMID:37043310
原文链接:https://pmc.ncbi.nlm.nih.gov/articles/PMC10295489/
Abstract

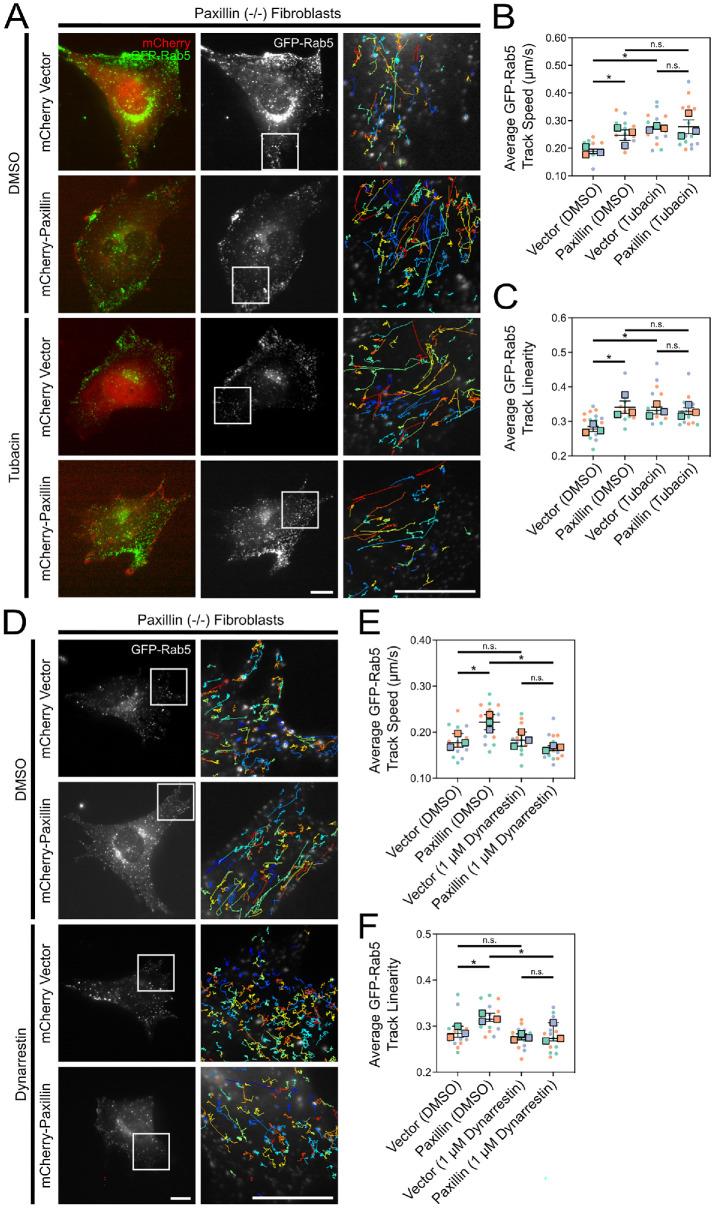
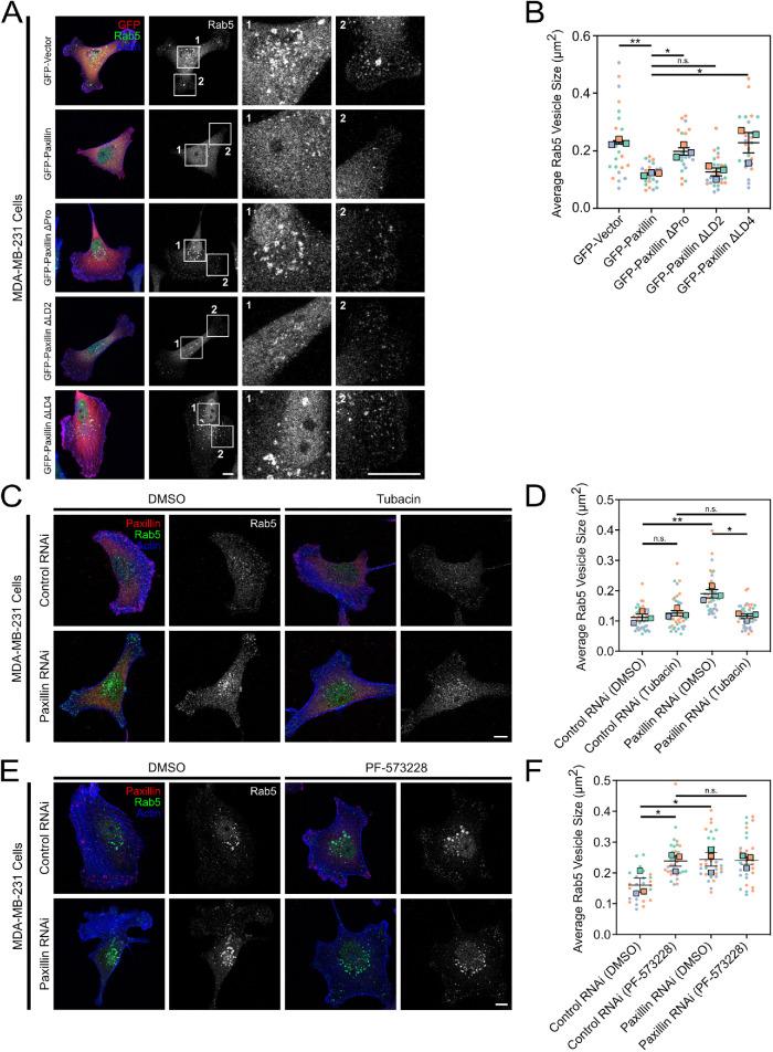
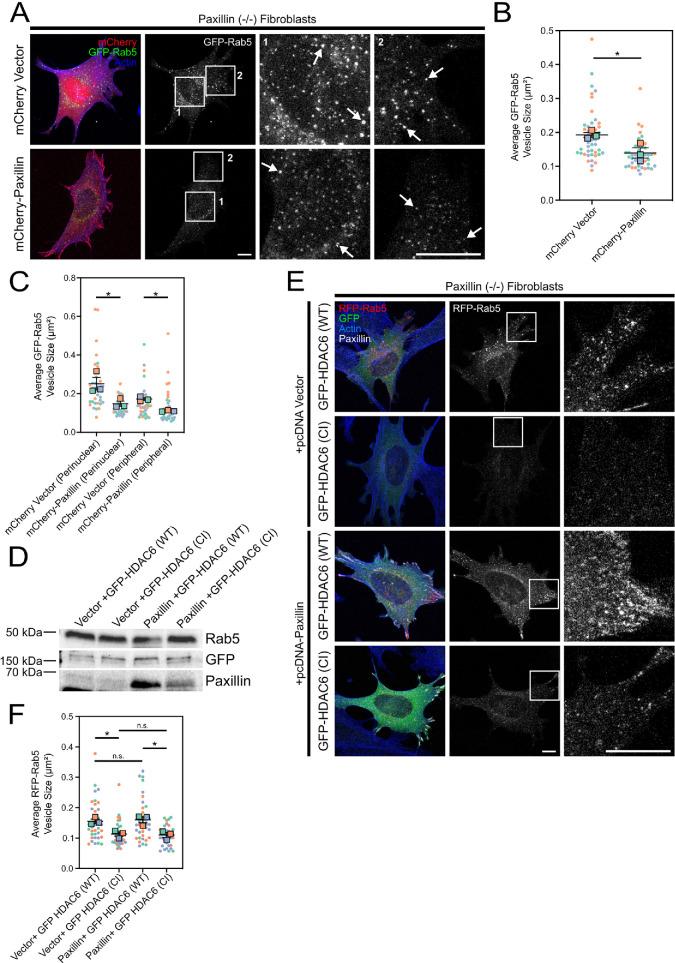
Rab GTPase-mediated vesicle trafficking of cell surface proteins, including integrins, through endocytic and recycling pathways is important in controlling cell-extracellular matrix interactions during cell migration. The focal adhesion adaptor protein, paxillin, plays a central role in regulating adhesion dynamics and was previously shown to promote anterograde vesicle trafficking through modulation of microtubule acetylation via its inhibition of the deacetylase HDAC6. The role of paxillin in retrograde trafficking is unknown. Herein, we identified a role for paxillin in the modulation of the Rab5 GTPase, which is necessary for regulating early endosome dynamics and focal adhesion turnover. Using MDA-MB-231 breast cancer cells and paxillin (-/-) fibroblasts, paxillin was shown to impact Rab5-associated vesicle size and distribution, as well as Rab5 GTPase activity, through its modulation of HDAC6. Using a combination of real-time imaging and particle tracking analysis, paxillin was shown to promote Rab5-associated vesicle motility through inhibition of HDAC6-mediated micro-tubule deacetylation, along with the localization of active integrin to focal adhesions.

摘要

Rab GTPase 介导线粒体转运细胞表面蛋白(包括整合素)通过内吞和回收途径,在控制细胞迁移过程中的细胞-细胞外基质相互作用中起着重要作用。粘着斑衔接蛋白 paxillin 在调节黏附动力学中起着核心作用,先前的研究表明,它通过抑制去乙酰化酶 HDAC6 来调节微管乙酰化,从而促进正向囊泡运输。paxillin 在逆行运输中的作用尚不清楚。本文中,我们确定了 paxillin 在调节 Rab5 GTPase 中的作用,Rab5 GTPase 对于调节早期内体动力学和粘着斑周转率是必需的。使用 MDA-MB-231 乳腺癌细胞和 paxillin(-/-)成纤维细胞,通过其对 HDAC6 的调节,paxillin 显示出影响 Rab5 相关囊泡大小和分布以及 Rab5 GTPase 活性的作用。通过实时成像和颗粒跟踪分析的结合,paxillin 通过抑制 HDAC6 介导的微管去乙酰化,以及将活性整合素定位到粘着斑,从而促进 Rab5 相关囊泡的运动。

https://cdn.ncbi.nlm.nih.gov/pmc/blobs/e2bf/10295489/77819e5f9c2d/mbc-34-ar65-g006.jpg
https://cdn.ncbi.nlm.nih.gov/pmc/blobs/e2bf/10295489/6e3d0e416601/mbc-34-ar65-g001.jpg
https://cdn.ncbi.nlm.nih.gov/pmc/blobs/e2bf/10295489/d9d01d5ef570/mbc-34-ar65-g002.jpg
https://cdn.ncbi.nlm.nih.gov/pmc/blobs/e2bf/10295489/f22a236286de/mbc-34-ar65-g003.jpg
https://cdn.ncbi.nlm.nih.gov/pmc/blobs/e2bf/10295489/80687ccdcb9f/mbc-34-ar65-g004.jpg
https://cdn.ncbi.nlm.nih.gov/pmc/blobs/e2bf/10295489/d6be6bd07e85/mbc-34-ar65-g005.jpg
https://cdn.ncbi.nlm.nih.gov/pmc/blobs/e2bf/10295489/77819e5f9c2d/mbc-34-ar65-g006.jpg
https://cdn.ncbi.nlm.nih.gov/pmc/blobs/e2bf/10295489/6e3d0e416601/mbc-34-ar65-g001.jpg
https://cdn.ncbi.nlm.nih.gov/pmc/blobs/e2bf/10295489/d9d01d5ef570/mbc-34-ar65-g002.jpg
https://cdn.ncbi.nlm.nih.gov/pmc/blobs/e2bf/10295489/f22a236286de/mbc-34-ar65-g003.jpg
https://cdn.ncbi.nlm.nih.gov/pmc/blobs/e2bf/10295489/80687ccdcb9f/mbc-34-ar65-g004.jpg
https://cdn.ncbi.nlm.nih.gov/pmc/blobs/e2bf/10295489/d6be6bd07e85/mbc-34-ar65-g005.jpg
https://cdn.ncbi.nlm.nih.gov/pmc/blobs/e2bf/10295489/77819e5f9c2d/mbc-34-ar65-g006.jpg

相似文献

1
Paxillin regulates Rab5-mediated vesicle motility through modulating microtubule acetylation.桩蛋白通过调节微管乙酰化来调节 Rab5 介导的囊泡运动。
Mol Biol Cell. 2023 Jun 1;34(7):ar65. doi: 10.1091/mbc.E22-10-0455. Epub 2023 Apr 12.
2
Paxillin regulates cell polarization and anterograde vesicle trafficking during cell migration.桩蛋白在细胞迁移过程中调节细胞极化和顺行性囊泡运输。
Mol Biol Cell. 2017 Dec 15;28(26):3815-3831. doi: 10.1091/mbc.E17-08-0488. Epub 2017 Oct 18.
3
Rab5 activation promotes focal adhesion disassembly, migration and invasiveness in tumor cells.Rab5 的激活促进肿瘤细胞中焦点黏附的解体、迁移和侵袭。
J Cell Sci. 2013 Sep 1;126(Pt 17):3835-47. doi: 10.1242/jcs.119727. Epub 2013 Jun 26.
4
Shear stress stimulates integrin β1 trafficking and increases directional migration of cancer cells via promoting deacetylation of microtubules.切应力通过促进微管去乙酰化来刺激整合素β1 转运,并增加癌细胞的定向迁移。
Biochim Biophys Acta Mol Cell Res. 2020 May;1867(5):118676. doi: 10.1016/j.bbamcr.2020.118676. Epub 2020 Feb 8.
5
Paxillin inhibits HDAC6 to regulate microtubule acetylation, Golgi structure, and polarized migration.桩蛋白抑制组蛋白去乙酰化酶6以调节微管乙酰化、高尔基体结构和极化迁移。
J Cell Biol. 2014 Aug 4;206(3):395-413. doi: 10.1083/jcb.201403039. Epub 2014 Jul 28.
6
Endosomal sorting and c-Cbl targeting of paxillin to autophagosomes regulate cell-matrix adhesion turnover in human breast cancer cells.内体分选及桩蛋白经c-Cbl靶向至自噬体调节人乳腺癌细胞中的细胞-基质黏附周转
Oncotarget. 2017 May 9;8(19):31199-31214. doi: 10.18632/oncotarget.16105.
7
Calpain-mediated proteolysis of paxillin negatively regulates focal adhesion dynamics and cell migration.钙蛋白酶介导的桩蛋白的蛋白水解作用负调节粘着斑动力学和细胞迁移。
J Biol Chem. 2011 Mar 25;286(12):9998-10006. doi: 10.1074/jbc.M110.187294. Epub 2011 Jan 26.
8
Paxillin promotes breast tumor collective cell invasion through maintenance of adherens junction integrity.桩蛋白通过维持黏着连接的完整性促进乳腺癌细胞的集体侵袭。
Mol Biol Cell. 2022 Feb 1;33(2):ar14. doi: 10.1091/mbc.E21-09-0432. Epub 2021 Dec 1.
9
SLAC2B-dependent microtubule acetylation regulates extracellular matrix-mediated intracellular TM4SF5 traffic to the plasma membranes.SLAC2B 依赖性微管乙酰化调节细胞外基质介导的 TM4SF5 向质膜的细胞内运输。
FASEB J. 2021 Mar;35(3):e21369. doi: 10.1096/fj.202002138RR.
10
Paxillin/HDAC6 regulates microtubule acetylation to promote directional migration of keratinocytes driven by electric fields.桩蛋白/HDAC6 通过调控微管乙酰化促进电场驱动的角质形成细胞的定向迁移。
Biochim Biophys Acta Mol Cell Res. 2024 Feb;1871(2):119628. doi: 10.1016/j.bbamcr.2023.119628. Epub 2023 Nov 10.

引用本文的文献

1
Tbx1 plays a critical role in focal adhesion dynamics through paxillin regulation.Tbx1通过调节桩蛋白在粘着斑动力学中发挥关键作用。
Life Sci Alliance. 2025 May 29;8(8). doi: 10.26508/lsa.202403151. Print 2025 Aug.
2
A comparative analysis of paxillin and Hic-5 proximity interactomes.桩蛋白和富含半胱氨酸的在C端与纽蛋白相互作用的蛋白5邻近相互作用组的比较分析
Cytoskeleton (Hoboken). 2025 Jan;82(1-2):12-31. doi: 10.1002/cm.21878. Epub 2024 May 27.

本文引用的文献

1
Paxillin promotes breast tumor collective cell invasion through maintenance of adherens junction integrity.桩蛋白通过维持黏着连接的完整性促进乳腺癌细胞的集体侵袭。
Mol Biol Cell. 2022 Feb 1;33(2):ar14. doi: 10.1091/mbc.E21-09-0432. Epub 2021 Dec 1.
2
Conformationally active integrin endocytosis and traffic: why, where, when and how?构象激活的整合素内吞作用和运输:为什么、在哪里、何时以及如何?
Biochem Soc Trans. 2020 Feb 28;48(1):83-93. doi: 10.1042/BST20190309.
3
ATAT1-enriched vesicles promote microtubule acetylation via axonal transport.
富含 ATAT1 的囊泡通过轴突运输促进微管乙酰化。
Sci Adv. 2019 Dec 18;5(12):eaax2705. doi: 10.1126/sciadv.aax2705. eCollection 2019 Dec.
4
Focal adhesion kinase-dependent activation of the early endocytic protein Rab5 is associated with cell migration.黏着斑激酶依赖性的早期内吞蛋白 Rab5 的激活与细胞迁移有关。
J Biol Chem. 2019 Aug 23;294(34):12836-12845. doi: 10.1074/jbc.RA119.008667. Epub 2019 Jul 10.
5
Effects of α-tubulin acetylation on microtubule structure and stability.α-微管蛋白乙酰化对微管结构和稳定性的影响。
Proc Natl Acad Sci U S A. 2019 May 21;116(21):10366-10371. doi: 10.1073/pnas.1900441116. Epub 2019 May 9.
6
Paxillin-dependent regulation of apical-basal polarity in mammary gland morphogenesis.依赖粘着斑蛋白的乳腺形态发生中顶底极性的调节。
Development. 2019 May 1;146(9):dev174367. doi: 10.1242/dev.174367.
7
Microtubule acetylation but not detyrosination promotes focal adhesion dynamics and astrocyte migration.微管乙酰化而非去酪氨酸化促进焦点黏附动态和星形胶质细胞迁移。
J Cell Sci. 2019 Apr 5;132(7):jcs225805. doi: 10.1242/jcs.225805.
8
Integrin trafficking in cells and tissues.细胞和组织中的整合素运输。
Nat Cell Biol. 2019 Feb;21(2):122-132. doi: 10.1038/s41556-018-0223-z. Epub 2019 Jan 2.
9
Dynarrestin, a Novel Inhibitor of Cytoplasmic Dynein.Dynarrestin,一种新型的细胞质动力蛋白抑制剂。
Cell Chem Biol. 2018 Apr 19;25(4):357-369.e6. doi: 10.1016/j.chembiol.2017.12.014. Epub 2018 Jan 27.
10
Paxillin facilitates timely neurite initiation on soft-substrate environments by interacting with the endocytic machinery.桩蛋白通过与内吞作用机制相互作用促进神经突在软基底环境中适时起始。
Elife. 2017 Dec 22;6:e31101. doi: 10.7554/eLife.31101.