Matthias Schleiden Institute/Genetics, Friedrich Schiller University Jena, Jena, Germany.
Mol Biol Evol. 2023 May 2;40(5). doi: 10.1093/molbev/msad088.
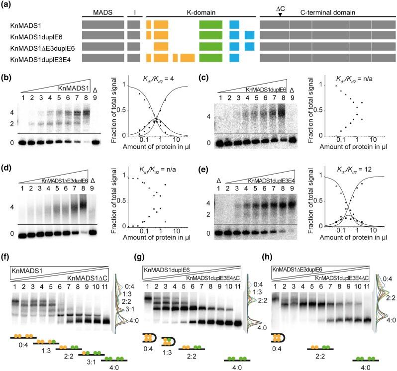
During development of flowering plants, some MIKC-type MADS-domain transcription factors (MTFs) exert their regulatory function as heterotetrameric complexes bound to two sites on the DNA of target genes. This way they constitute "floral quartets" or related "floral quartet-like complexes" (FQCs), involving a unique multimeric system of paralogous protein interactions. Tetramerization of MTFs is brought about mainly by interactions of keratin-like (K) domains. The K-domain associated with the more ancient DNA-binding MADS-domain during evolution in the stem group of extant streptophytes (charophyte green algae + land plants). However, whether this was sufficient for MTF tetramerization and FQC formation to occur, remains unknown. Here, we provide biophysical and bioinformatic data indicating that FQC formation likely originated in the stem group of land plants in a sublineage of MIKC-type genes termed MIKCC-type genes. In the stem group of this gene lineage, the duplication of the most downstream exon encoding the K-domain led to a C-terminal elongation of the second K-domain helix, thus, generating the tetramerization interface found in extant MIKCC-type proteins. In the stem group of the sister lineage of the MIKCC-type genes, termed MIKC*-type genes, the duplication of two other K-domain exons occurred, extending the K-domain at its N-terminal end. Our data indicate that this structural change prevents heterodimerization between MIKCC-type and MIKC*-type proteins. This way, two largely independent gene regulatory networks could be established, featuring MIKCC-type or MIKC*-type proteins, respectively, that control different aspects of plant development.
在开花植物的发育过程中,一些 MIKC 型 MADS 结构域转录因子 (MTFs) 作为与靶基因 DNA 上两个位点结合的异源四聚体复合物发挥其调节功能。这样,它们构成了“花四聚体”或相关的“花四聚体样复合物”(FQCs),涉及到独特的同源蛋白相互作用的多聚体系统。MTFs 的四聚化主要是通过角蛋白样 (K) 结构域的相互作用实现的。在现存的石松类植物(轮藻绿藻+陆地植物)的进化过程中,K 结构域与更古老的 DNA 结合 MADS 结构域相关联。然而,这是否足以使 MTF 四聚化和 FQC 形成发生,仍然未知。在这里,我们提供了生物物理和生物信息学数据,表明 FQC 的形成可能起源于陆地植物的进化主干中一个被称为 MIKCC 型基因的分支的 MIKC 型基因。在这个基因分支的进化主干中,编码 K 结构域的最下游外显子的复制导致第二个 K 结构域螺旋的 C 末端延长,从而产生了现存的 MIKCC 型蛋白中发现的四聚化界面。在 MIKCC 型基因的姐妹分支 MIKC*-型基因的进化主干中,两个其他的 K 结构域外显子的复制发生了,从而扩展了 K 结构域的 N 末端。我们的数据表明,这种结构变化阻止了 MIKCC 型和 MIKC*-型蛋白之间的异源二聚化。这样,就可以建立两个基本独立的基因调控网络,分别具有 MIKCC 型或 MIKC*-型蛋白,分别控制植物发育的不同方面。