• 文献检索
  • 文档翻译
  • 深度研究
  • 学术资讯
  • Suppr Zotero 插件Zotero 插件
  • 邀请有礼
  • 套餐&价格
  • 历史记录
应用&插件
Suppr Zotero 插件Zotero 插件浏览器插件Mac 客户端Windows 客户端微信小程序
定价
高级版会员购买积分包购买API积分包
服务
文献检索文档翻译深度研究API 文档MCP 服务
关于我们
关于 Suppr公司介绍联系我们用户协议隐私条款
关注我们

Suppr 超能文献

核心技术专利:CN118964589B侵权必究
粤ICP备2023148730 号-1Suppr @ 2026

文献检索

告别复杂PubMed语法,用中文像聊天一样搜索,搜遍4000万医学文献。AI智能推荐,让科研检索更轻松。

立即免费搜索

文件翻译

保留排版,准确专业,支持PDF/Word/PPT等文件格式,支持 12+语言互译。

免费翻译文档

深度研究

AI帮你快速写综述,25分钟生成高质量综述,智能提取关键信息,辅助科研写作。

立即免费体验

全基因组重测序发现与幼虫抗 Sacbrood 病毒相关的 SNP 分子标记和候选基因。

Discovery of SNP Molecular Markers and Candidate Genes Associated with Sacbrood Virus Resistance in Larvae by Whole-Genome Resequencing.

机构信息

College of Life Sciences, Fujian Agriculture and Forestry University, Fuzhou 350002, China.

College of Animal Sciences (College of Bee Science), Fujian Agriculture and Forestry University, Fuzhou 350002, China.

出版信息

Int J Mol Sci. 2023 Mar 25;24(7):6238. doi: 10.3390/ijms24076238.

DOI:10.3390/ijms24076238
PMID:37047210
原文链接:https://pmc.ncbi.nlm.nih.gov/articles/PMC10094193/
Abstract

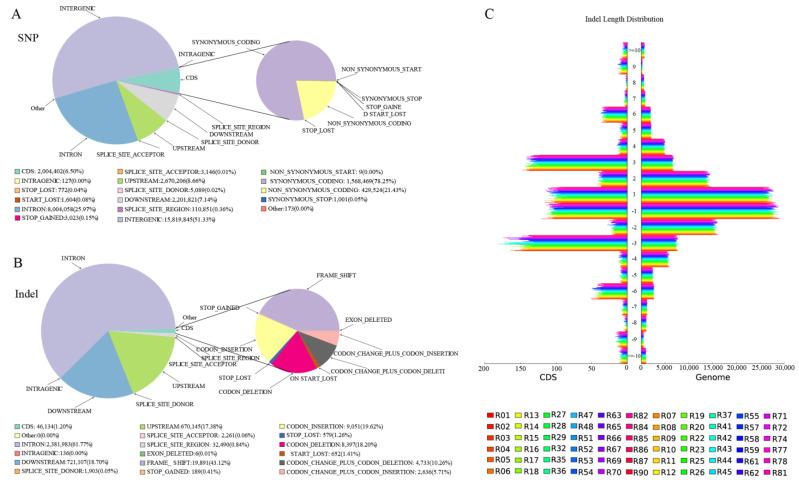
Sacbrood virus (SBV) is a significant problem that impedes brood development in both eastern and western honeybees. Whole-genome sequencing has become an important tool in researching population genetic variations. Numerous studies have been conducted using multiple techniques to suppress SBV infection in honeybees, but the genetic markers and molecular mechanisms underlying SBV resistance have not been identified. To explore single nucleotide polymorphisms (SNPs), insertions, deletions (Indels), and genes at the DNA level related to SBV resistance, we conducted whole-genome resequencing on 90 larvae raised in vitro and challenged with SBV. After filtering, a total of 337.47 gigabytes of clean data and 31,000,613 high-quality SNP loci were detected in three populations. We used ten databases to annotate 9359 predicted genes. By combining population differentiation index (F) and nucleotide polymorphisms (π), we examined genome variants between resistant (R) and susceptible (S) larvae, focusing on site integrity (INT < 0.5) and minor allele frequency (MAF < 0.05). A selective sweep analysis with the top 1% and top 5% was used to identify significant regions. Two SNPs on the 15th chromosome with GenBank KZ288474.1_322717 (Guanine > Cytosine) and KZ288479.1_95621 (Cytosine > Thiamine) were found to be significantly associated with SBV resistance based on their associated allele frequencies after SNP validation. Each SNP was authenticated in 926 and 1022 samples, respectively. The enrichment and functional annotation pathways from significantly predicted genes to SBV resistance revealed immune response processes, signal transduction mechanisms, endocytosis, peroxisomes, phagosomes, and regulation of autophagy, which may be significant in SBV resistance. This study presents novel and useful SNP molecular markers that can be utilized as assisted molecular markers to select honeybees resistant to SBV for breeding and that can be used as a biocontrol technique to protect honeybees from SBV.

摘要

Sacbrood 病毒(SBV)是阻碍东方和西方蜜蜂幼虫发育的重大问题。全基因组测序已成为研究种群遗传变异的重要工具。已经使用多种技术对蜜蜂的 SBV 感染进行了大量研究,但尚未确定 SBV 抗性的遗传标记和分子机制。为了探索与 SBV 抗性相关的 DNA 水平的单核苷酸多态性(SNP)、插入、缺失(Indel)和基因,我们对用 SBV 体外感染的 90 头幼虫进行了全基因组重测序。过滤后,在三个群体中检测到 337.47 千兆字节的清洁数据和 31000613 个高质量 SNP 位点。我们使用十个数据库注释了 9359 个预测基因。通过结合种群分化指数(F)和核苷酸多态性(π),我们研究了抗性(R)和易感(S)幼虫之间的基因组变异,重点关注位点完整性(INT < 0.5)和次要等位基因频率(MAF < 0.05)。使用前 1%和前 5%的选择清洗分析来识别显著区域。在 SNP 验证后,发现第 15 号染色体上的两个 SNP,GenBank KZ288474.1_322717(鸟嘌呤>胞嘧啶)和 KZ288479.1_95621(胞嘧啶>硫胺素)与 SBV 抗性显著相关,其相关等位基因频率较高。每个 SNP 分别在 926 和 1022 个样本中进行了验证。对显著预测基因到 SBV 抗性的富集和功能注释途径的研究表明,免疫反应过程、信号转导机制、内吞作用、过氧化物酶体、吞噬体和自噬的调节可能在 SBV 抗性中具有重要意义。本研究提供了新的有用的 SNP 分子标记,可以作为辅助分子标记用于选择对 SBV 具有抗性的蜜蜂进行繁殖,也可以作为一种生物防治技术来保护蜜蜂免受 SBV 的侵害。

https://cdn.ncbi.nlm.nih.gov/pmc/blobs/213c/10094193/80272a192b32/ijms-24-06238-g005.jpg
https://cdn.ncbi.nlm.nih.gov/pmc/blobs/213c/10094193/345793c3e898/ijms-24-06238-g0A1.jpg
https://cdn.ncbi.nlm.nih.gov/pmc/blobs/213c/10094193/ad10d63fdf61/ijms-24-06238-g0A2.jpg
https://cdn.ncbi.nlm.nih.gov/pmc/blobs/213c/10094193/fb58eed7c852/ijms-24-06238-g001.jpg
https://cdn.ncbi.nlm.nih.gov/pmc/blobs/213c/10094193/d08f0a34a4e3/ijms-24-06238-g002.jpg
https://cdn.ncbi.nlm.nih.gov/pmc/blobs/213c/10094193/ded2c9da630b/ijms-24-06238-g003.jpg
https://cdn.ncbi.nlm.nih.gov/pmc/blobs/213c/10094193/6f44ccf5856a/ijms-24-06238-g004.jpg
https://cdn.ncbi.nlm.nih.gov/pmc/blobs/213c/10094193/80272a192b32/ijms-24-06238-g005.jpg
https://cdn.ncbi.nlm.nih.gov/pmc/blobs/213c/10094193/345793c3e898/ijms-24-06238-g0A1.jpg
https://cdn.ncbi.nlm.nih.gov/pmc/blobs/213c/10094193/ad10d63fdf61/ijms-24-06238-g0A2.jpg
https://cdn.ncbi.nlm.nih.gov/pmc/blobs/213c/10094193/fb58eed7c852/ijms-24-06238-g001.jpg
https://cdn.ncbi.nlm.nih.gov/pmc/blobs/213c/10094193/d08f0a34a4e3/ijms-24-06238-g002.jpg
https://cdn.ncbi.nlm.nih.gov/pmc/blobs/213c/10094193/ded2c9da630b/ijms-24-06238-g003.jpg
https://cdn.ncbi.nlm.nih.gov/pmc/blobs/213c/10094193/6f44ccf5856a/ijms-24-06238-g004.jpg
https://cdn.ncbi.nlm.nih.gov/pmc/blobs/213c/10094193/80272a192b32/ijms-24-06238-g005.jpg

相似文献

1
Discovery of SNP Molecular Markers and Candidate Genes Associated with Sacbrood Virus Resistance in Larvae by Whole-Genome Resequencing.全基因组重测序发现与幼虫抗 Sacbrood 病毒相关的 SNP 分子标记和候选基因。
Int J Mol Sci. 2023 Mar 25;24(7):6238. doi: 10.3390/ijms24076238.
2
The Phylogeny and Pathogenesis of (SBV) Infection in European Honey Bees, .(SBV)在欧洲蜜蜂中的系统发育与发病机制。
Viruses. 2019 Jan 14;11(1):61. doi: 10.3390/v11010061.
3
Evidence of Apis cerana Sacbrood virus Infection in Apis mellifera.西方蜜蜂中中华蜜蜂囊状幼虫病毒感染的证据。
Appl Environ Microbiol. 2016 Apr 4;82(8):2256-62. doi: 10.1128/AEM.03292-15. Print 2016 Apr.
4
Phylogenetic analysis and survey of Apis cerana strain of Sacbrood virus (AcSBV) in Taiwan suggests a recent introduction.台湾地区中华蜜蜂囊状幼虫病毒(AcSBV)的系统发育分析与调查表明该病毒是近期传入的。
J Invertebr Pathol. 2017 Jun;146:36-40. doi: 10.1016/j.jip.2017.04.001. Epub 2017 Apr 5.
5
Comparative Genomic Analysis for Genetic Variation in Sacbrood Virus of Apis cerana and Apis mellifera Honeybees From Different Regions of Vietnam.越南不同地区中华蜜蜂和意大利蜜蜂囊状幼虫病毒遗传变异的比较基因组分析
J Insect Sci. 2017 Sep 1;17(5). doi: 10.1093/jisesa/iex077.
6
Genetic characterization of VP1 gene of seven Sacbrood virus isolated from three provinces in northern China during the years 2008-2012.对 2008 年至 2012 年间在中国北方三个省份分离的七株 Sacbrood 病毒的 VP1 基因进行遗传特征分析。
Virus Res. 2013 Sep;176(1-2):78-82. doi: 10.1016/j.virusres.2013.04.018. Epub 2013 May 28.
7
Genetic and phylogenetic analysis of South Korean sacbrood virus isolates from infected honey bees (Apis cerana).韩国感染蜜蜂(Apis cerana)的 sacbrood 病毒分离株的遗传和系统发育分析。
Vet Microbiol. 2012 May 25;157(1-2):32-40. doi: 10.1016/j.vetmic.2011.12.007. Epub 2011 Dec 14.
8
Homology differences between complete Sacbrood virus genomes from infected Apis mellifera and Apis cerana honeybees in Korea.韩国感染蜜蜂和中华蜜蜂的完整囊状幼虫病毒基因组之间的同源性差异。
Virus Genes. 2016 Apr;52(2):281-9. doi: 10.1007/s11262-015-1268-8. Epub 2016 Jan 25.
9
Large-Scale Application of Double-Stranded RNA Shows Potential for Reduction of Sacbrood Virus Disease in Apiaries.大规模应用双链 RNA 显示出减少蜂群中囊状幼虫病的潜力。
Viruses. 2023 Mar 31;15(4):897. doi: 10.3390/v15040897.
10
Sacbrood Virus: A Growing Threat to Honeybees and Wild Pollinators.Sacbrood 病毒:对蜜蜂和野生传粉媒介的日益威胁。
Viruses. 2022 Aug 25;14(9):1871. doi: 10.3390/v14091871.

本文引用的文献

1
Population Structure and Diversity in European Honey Bees ( L.)-An Empirical Comparison of Pool and Individual Whole-Genome Sequencing.欧洲蜜蜂(L.)的种群结构和多样性——池和个体全基因组测序的实证比较。
Genes (Basel). 2022 Jan 21;13(2):182. doi: 10.3390/genes13020182.
2
Updating Sacbrood Virus Quantification PCR Method Using a TaqMan-MGB Probe.使用TaqMan-MGB探针更新囊状幼虫病毒定量PCR方法。
Vet Sci. 2021 Apr 13;8(4):63. doi: 10.3390/vetsci8040063.
3
Antiviral Activities of a Medicinal Plant Extract Against Sacbrood Virus in Honeybees.
药用植物提取物对感染囊状幼虫病病毒的蜜蜂的抗病毒活性。
Virol J. 2021 Apr 21;18(1):83. doi: 10.1186/s12985-021-01550-y.
4
Honey bee colony losses and associated viruses.蜜蜂蜂群损失及相关病毒
Curr Opin Insect Sci. 2015 Apr;8:121-129. doi: 10.1016/j.cois.2015.01.015. Epub 2015 Jan 31.
5
A Chromosome-Scale Assembly of the Asian Honeybee Genome.亚洲蜜蜂基因组的染色体水平组装
Front Genet. 2020 Mar 27;11:279. doi: 10.3389/fgene.2020.00279. eCollection 2020.
6
Population genomics of honey bees reveals a selection signature indispensable for royal jelly production.蜜蜂种群基因组学揭示了蜂王浆生产不可或缺的选择特征。
Mol Cell Probes. 2020 Aug;52:101542. doi: 10.1016/j.mcp.2020.101542. Epub 2020 Feb 24.
7
Comparative transcriptomics of social insect queen pheromones.社会性昆虫蜂王信息素的比较转录组学研究
Nat Commun. 2019 Apr 8;10(1):1593. doi: 10.1038/s41467-019-09567-2.
8
Prevalence of bee viruses in Apis cerana cerana populations from different locations in the Fujian Province of China.中国福建省不同地区中华蜜蜂种群中蜜蜂病毒的流行情况。
Microbiologyopen. 2019 Sep;8(9):e00830. doi: 10.1002/mbo3.830. Epub 2019 Mar 18.
9
In-depth Proteome of the Hypopharyngeal Glands of Honeybee Workers Reveals Highly Activated Protein and Energy Metabolism in Priming the Secretion of Royal Jelly.深入研究工蜂下咽腺的蛋白质组揭示了在启动蜂王浆分泌过程中高度激活的蛋白质和能量代谢。
Mol Cell Proteomics. 2019 Apr;18(4):606-621. doi: 10.1074/mcp.RA118.001257. Epub 2019 Jan 7.
10
Preparation and Application of Egg Yolk Antibodies Against Chinese Sacbrood Virus Infection.抗中华蜜蜂囊状幼虫病病毒感染卵黄抗体的制备与应用
Front Microbiol. 2018 Aug 3;9:1814. doi: 10.3389/fmicb.2018.01814. eCollection 2018.