Lieber Institute for Brain Development, Johns Hopkins Medical Campus, Baltimore, MD 21205, USA.
Department of Physiology and Neurobiology, University of Connecticut, Storrs, CT 06269, USA.
Brain. 2023 Aug 1;146(8):3331-3346. doi: 10.1093/brain/awad057.
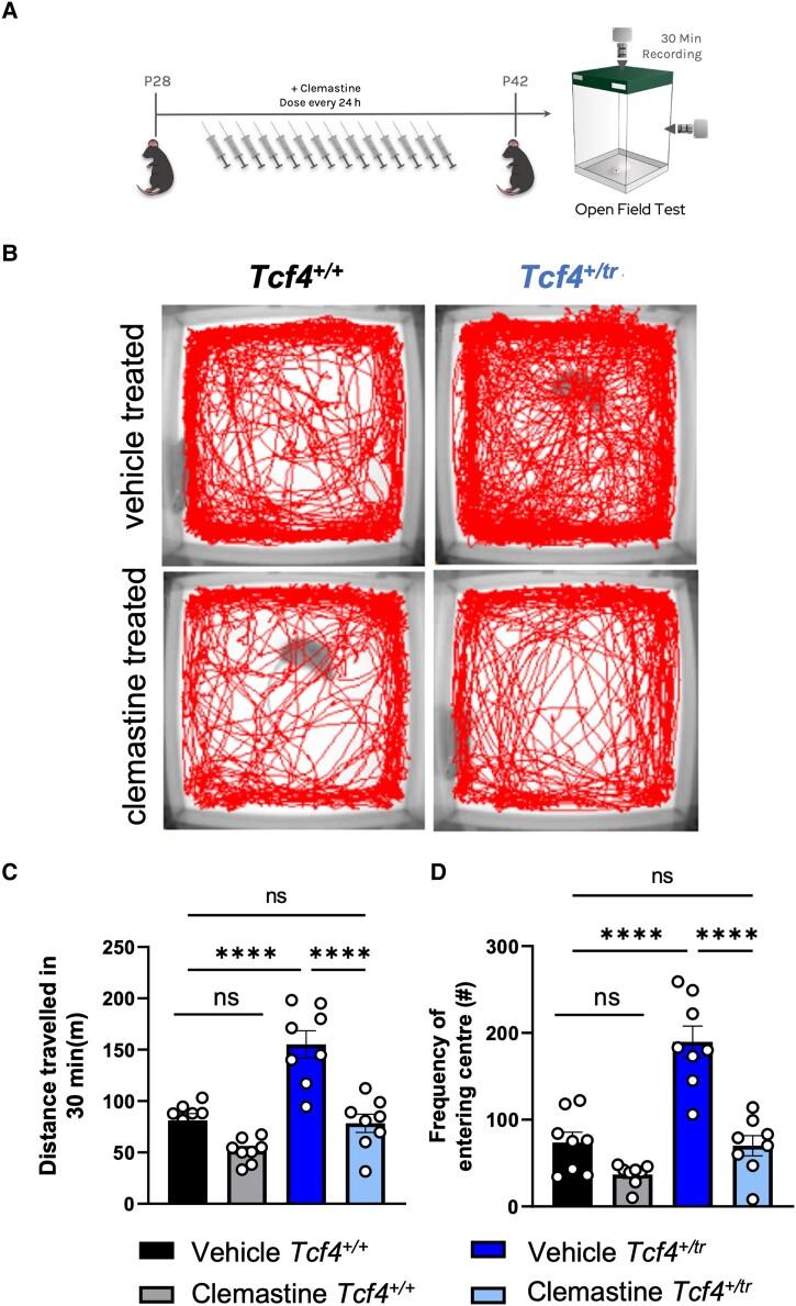
Pitt-Hopkins syndrome is an autism spectrum disorder caused by autosomal dominant mutations in the human transcription factor 4 gene (TCF4). One pathobiological process caused by murine Tcf4 mutation is a cell autonomous reduction in oligodendrocytes and myelination. In this study, we show that the promyelinating compounds, clemastine, sobetirome and Sob-AM2 are effective at restoring myelination defects in a Pitt-Hopkins syndrome mouse model. In vitro, clemastine treatment reduced excess oligodendrocyte precursor cells and normalized oligodendrocyte density. In vivo, 2-week intraperitoneal administration of clemastine also normalized oligodendrocyte precursor cell and oligodendrocyte density in the cortex of Tcf4 mutant mice and appeared to increase the number of axons undergoing myelination, as EM imaging of the corpus callosum showed a significant increase in the proportion of uncompacted myelin and an overall reduction in the g-ratio. Importantly, this treatment paradigm resulted in functional rescue by improving electrophysiology and behaviour. To confirm behavioural rescue was achieved via enhancing myelination, we show that treatment with the thyroid hormone receptor agonist sobetirome or its brain penetrating prodrug Sob-AM2, was also effective at normalizing oligodendrocyte precursor cell and oligodendrocyte densities and behaviour in the Pitt-Hopkins syndrome mouse model. Together, these results provide preclinical evidence that promyelinating therapies may be beneficial in Pitt-Hopkins syndrome and potentially other neurodevelopmental disorders characterized by dysmyelination.
皮特-霍普金斯综合征是一种自闭症谱系障碍,由人类转录因子 4 基因(TCF4)的常染色体显性突变引起。鼠 Tcf4 突变引起的一个病理生物学过程是少突胶质细胞和髓鞘形成的自主减少。在这项研究中,我们表明促髓鞘形成化合物氯马斯汀、索布替莫和 Sob-AM2 可有效恢复皮特-霍普金斯综合征小鼠模型的髓鞘缺陷。体外,氯马斯汀处理可减少过多的少突胶质前体细胞并使少突胶质细胞密度正常化。体内,氯马斯汀的 2 周腹腔内给药也可使 Tcf4 突变小鼠皮质中的少突胶质前体细胞和少突胶质细胞密度正常化,并且似乎增加了正在进行髓鞘形成的轴突数量,因为胼胝体的 EM 成像显示未压实髓鞘的比例显著增加,g-比值总体降低。重要的是,这种治疗方案通过改善电生理学和行为来实现功能挽救。为了确认通过增强髓鞘形成实现了行为挽救,我们表明甲状腺激素受体激动剂索布替莫或其脑穿透前药 Sob-AM2 的治疗也可有效使皮特-霍普金斯综合征小鼠模型中的少突胶质前体细胞和少突胶质细胞密度以及行为正常化。总之,这些结果为促髓鞘形成治疗可能有益于皮特-霍普金斯综合征和其他以脱髓鞘为特征的神经发育障碍提供了临床前证据。